Re: Thorens TTA-2000 DC offset
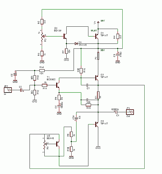
I have an another problem. On RCA terminals I measured high DC voltage - 15-18 V on both R/L RCA inputs !!! What is this? This is normal on this type of power amplifier?
I have an another problem. On RCA terminals I measured high DC voltage - 15-18 V on both R/L RCA inputs !!! What is this? This is normal on this type of power amplifier?
Comment