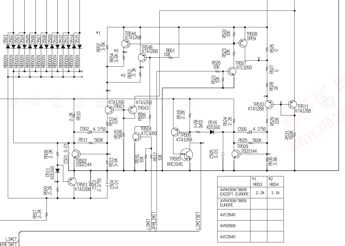
I picked up a Denon 4308CI cheap and the unit powers on fine but I have no audio output. I tore the unit down and found on the audio unit board a bad cap and a blown transistor. C507 100uF 50V and TR501 KTA1268. The KTA1268 is not available so I need to find something equivalent.
https://cdn.badcaps-static.com/pdfs/...fffd426395.pdf
This one is close but not exact.
Any recomendations?
https://cdn.badcaps-static.com/pdfs/...fffd426395.pdf
This one is close but not exact.
Any recomendations?
Comment