Yamaha rx v373 - no power

Collapse
X
 
  • Time
  • Show
Clear All
new posts
  • mmoore5553
    Senior Member
    • Oct 2013
    • 171
    • United States

    #21
    Re: Yamaha rx v373 - no power

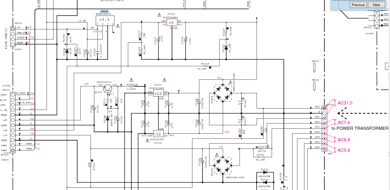
    I am still hunting this down but on IC131 the first leg shows 12 volts when i should have much lower. Anyone have any ideas. I have included schemetic to show all the voltage drops. I tried to look at the pwr_ry but confused on which ic is actually doing that job. i did test most of the IC's out and did a continuity on the legs and they checked out fine.
    Attached Files

    if you find these attachements useful please consider making a small donation to the site

    Comment

    • rievax_60
      Badcaps Veteran
      • May 2012
      • 897
      • australia

      #22
      Re: Yamaha rx v373 - no power

      I wouldnt worry about the regulator input voltage being high. The 3.3v output is the important thing.

      Comment

      • tibimakai
        Badcaps Legend
        • Jan 2012
        • 3680
        • USA

        #23
        Re: Yamaha rx v373 - no power

        rievax, this one sounds pretty much the same as my Pioneer.
        I'm still waiting on parts, for both receivers.
        Did you test your final transistors for short?
        Last edited by tibimakai; 12-13-2013, 02:22 PM.

        Comment

        • TNathe
          New Member
          • Jan 2014
          • 2
          • United States

          #24
          Re: Yamaha rx v373 - no power

          I have a v371 that i beleive took a lightning strike. Just joined this board to learn something and hopefully fix my dead receiver. Mine was in your state, dead. No relay clicks or anything (unless i held down power, and the other 2 buttons to bypass protection mode). Then it would just click on/off

          I replaced c1507 and c1502 last night. I now get the receiver to click on, then about 1 second later it clicks off. So i think i am making progress and it seems my receiver is in the same state as yours. I was going to try replacing the tranformer since i too saw very low resistAnce compared to the 6ohms that one vid said it should have. If i wanted to replace this transformer which one could i use? I cannot locate anything with the same part number.

          Comment

          • mmoore5553
            Senior Member
            • Oct 2013
            • 171
            • United States

            #25
            Re: Yamaha rx v373 - no power

            Sorry wish I could give ya some insight but i went ahead and gave it to a friend. I wish you luck though.

            Comment

            • TNathe
              New Member
              • Jan 2014
              • 2
              • United States

              #26
              Re: Yamaha rx v373 - no power

              Okay, picked me up a good book at the library today after work titled "How To Diagnose And Fix Everything Electronic". It was a great read for any of us beginners who want to learn what it takes to properly troubleshoot an issue.

              I am hoping someone here can give me some direction here. I am tracing the circuit trying to determine where the fault lies.

              SYMPTOM: Power on button causes relay SW151 to switch. About 1 second later the relay will switch back.

              REPLACED SO FAR: Capacitor C1507

              Here is the diagram:


              From my understanding of this transformer, I should be able to test resistance across the "gap" of T1501 (BLUE ARROW). When I test this I get 0.F on the display of the MM. There should be pretty heavy resistance across these paths correct? This is being tested in-circuit btw.


              Thanks guys.
              Last edited by TNathe; 01-30-2014, 09:43 PM.

              Comment

              • YAM373_DLN
                New Member
                • Apr 2014
                • 3
                • Romania

                #27
                Re: Yamaha rx v373 - no power

                @mmoore5553
                I have the same defect in my receiver. Did you fix yours?
                You are kind to me and send me the service manual?

                Thank you.

                Comment

                • budm
                  Badcaps Legend
                  • Feb 2010
                  • 40746
                  • USA

                  #28
                  Re: Yamaha rx v373 - no power

                  Never stop learning
                  Basic LCD TV and Monitor troubleshooting guides.
                  http://www.badcaps.net/forum/showthr...956#post305956

                  Voltage Regulator (LDO) testing:
                  http://www.badcaps.net/forum/showthr...999#post300999

                  Inverter testing using old CFL:
                  http://www.badcaps.net/forum/showthr...er+testing+cfl

                  Tear down pictures : Hit the ">" Show Albums and stories" on the left side
                  http://s807.photobucket.com/user/budm/library/

                  TV Factory reset codes listing:
                  http://www.badcaps.net/forum/showthread.php?t=24809

                  Comment

                  • YAM373_DLN
                    New Member
                    • Apr 2014
                    • 3
                    • Romania

                    #29
                    Re: Yamaha rx v373 - no power

                    I got this: "Error! This file not found! It may deleted or renamed."

                    Comment

                    • budm
                      Badcaps Legend
                      • Feb 2010
                      • 40746
                      • USA

                      #30
                      Re: Yamaha rx v373 - no power

                      I saw that now too, I hope other people in this thread will up load the service manual.
                      Never stop learning
                      Basic LCD TV and Monitor troubleshooting guides.
                      http://www.badcaps.net/forum/showthr...956#post305956

                      Voltage Regulator (LDO) testing:
                      http://www.badcaps.net/forum/showthr...999#post300999

                      Inverter testing using old CFL:
                      http://www.badcaps.net/forum/showthr...er+testing+cfl

                      Tear down pictures : Hit the ">" Show Albums and stories" on the left side
                      http://s807.photobucket.com/user/budm/library/

                      TV Factory reset codes listing:
                      http://www.badcaps.net/forum/showthread.php?t=24809

                      Comment

                      • YAM373_DLN
                        New Member
                        • Apr 2014
                        • 3
                        • Romania

                        #31
                        Re: Yamaha rx v373 - no power

                        I hope too, so who has a service manual for Yamaha rx v373, please give me a link or something.
                        Thank you.

                        Comment

                        • tibimakai
                          Badcaps Legend
                          • Jan 2012
                          • 3680
                          • USA

                          #32
                          Re: Yamaha rx v373 - no power

                          Did you guys check that thermal fuse? It can be replaced, you don't need another transformer.
                          Also, from my little experience with these newer Yamaha receivers is, that the receiver needs to be reset to clear the error code(s).
                          Last edited by tibimakai; 04-30-2014, 11:16 PM.

                          Comment

                          • xsony30
                            New Member
                            • Aug 2012
                            • 5
                            • U.S.

                            #33
                            Re: Yamaha rx v373 - no power

                            mmoore5533, I have a RX-V373 with the same problem, no power, relay clicks on/off immediately. I found that 3.3vdc supply to IC225 pins 120 and 121 was shorted, causing it to go into protect. Holding down "INFO" AND "TONE CONTROL" while plugging in AC cord cause ac power relay to click. Still trying to find short, I really need diagram of the HDMI/CPU circuit board layout. Do you still have the schematics?

                            Comment

                            • mmoore5553
                              Senior Member
                              • Oct 2013
                              • 171
                              • United States

                              #34
                              Re: Yamaha rx v373 - no power

                              Sorry, I have search everyone for that manual and i do not have it anymore. I think that is when my laptop crashed. Sorry.

                              Comment

                              • mmoore5553
                                Senior Member
                                • Oct 2013
                                • 171
                                • United States

                                #35
                                Re: Yamaha rx v373 - no power

                                I found it. Sorry about everyone else asking about it. I never got an email saying this thread was updated.
                                Attached Files

                                if you find these attachements useful please consider making a small donation to the site

                                Comment

                                • budm
                                  Badcaps Legend
                                  • Feb 2010
                                  • 40746
                                  • USA

                                  #36
                                  Re: Yamaha rx v373 - no power

                                  Thanks!
                                  Never stop learning
                                  Basic LCD TV and Monitor troubleshooting guides.
                                  http://www.badcaps.net/forum/showthr...956#post305956

                                  Voltage Regulator (LDO) testing:
                                  http://www.badcaps.net/forum/showthr...999#post300999

                                  Inverter testing using old CFL:
                                  http://www.badcaps.net/forum/showthr...er+testing+cfl

                                  Tear down pictures : Hit the ">" Show Albums and stories" on the left side
                                  http://s807.photobucket.com/user/budm/library/

                                  TV Factory reset codes listing:
                                  http://www.badcaps.net/forum/showthread.php?t=24809

                                  Comment

                                  • xsony30
                                    New Member
                                    • Aug 2012
                                    • 5
                                    • U.S.

                                    #37
                                    Re: Yamaha rx v373 - no power

                                    Thanks for the service manual, mmoore5533. I found the short was in IC202, the HDMI receiver. I tried applying 3.3vdc to the circuit trace after removing Digital board from the unit and the HDMI IC started getting hot, drawing over 5A!

                                    Comment

                                    • xsony30
                                      New Member
                                      • Aug 2012
                                      • 5
                                      • U.S.

                                      #38
                                      Re: Yamaha rx v373 - no power

                                      Unfortunately Yamaha has neither the CPU (IC225) or the HDMI IC202, so I am basically s.o. l.

                                      Comment

                                      • stj
                                        Great Sage 齊天大聖
                                        • Dec 2009
                                        • 31304
                                        • Albion

                                        #39
                                        Re: Yamaha rx v373 - no power

                                        so what's the part number for ic202?

                                        Comment

                                        • xsony30
                                          New Member
                                          • Aug 2012
                                          • 5
                                          • U.S.

                                          #40
                                          Re: Yamaha rx v373 - no power

                                          It is a Silicon Image SiI9573CTUC, but there is no listing in the parts list. I would not look forward to changing a SMD 176-pin IC.

                                          Comment

                                          Related Topics

                                          Collapse

                                          • Tynan Dill
                                            Vizio e601i-A3 - Has Sound and Display, But No Backlight - Bad Power Supply Board or Bad LED Bulbs ?
                                            by Tynan Dill
                                            I was given this TV from my great uncle. He said it just wouldn't turn on one day out of nowhere, replaced the TV, and gave it to me to possibly fix and use for myself.

                                            Upon bringing it home and plugging it up, it showed a standby light.

                                            I powered it on and without a flashlight, the display showed the "V" but the lighting is very dim, but visible.

                                            The screen seems to blackout and stay black, but with a flashlight I can see the display.

                                            With my Playstation 4 connected via HDMI, and running a game I can hear sound.

                                            Assuming...
                                            11-22-2024, 01:46 PM
                                          • PantherDave
                                            Microsoft Surface Pro (5th gen) model 1796 - no power
                                            by PantherDave
                                            Hi all!

                                            I'm trying to troubleshoot a Microsoft Surface Pro (5th gen) model 1796 that won't power on. Motherboard model is M1007506-015. My priority is retrieving data, but the SSD is integrated so it looks like if I can't repair it it'll need to go to a data recovery company. I've done a little basic board repair before, but nothing this advanced until now. So please forgive my ignorance in advance. 😅

                                            I found the boardview for this laptop in the forums here, and am able to open it on my PC with FlexBV.
                                            https://www.badcaps.net/forum/troubl...-hardware-devi...
                                            05-29-2024, 02:01 PM
                                          • GLISIT
                                            Asus Probook P5440UF-XB74 power issue
                                            by GLISIT
                                            Hi all,

                                            TL;DR - this laptop is driving me nuts with the oddball power-related behaviors. Appreciate any insight you can provide!


                                            I'm experiencing a power issue on an Asus Probook P5440UF-XB74. Although I've worked with electronics and computers for decades, this is my first attempt at getting into motherboard-level component troubleshooting. Any help the community can provide is greatly appreciated!

                                            A few weeks ago I was using the laptop (on battery power) for a Zoom meeting. The battery was running very low (long meeting) but I wasn't worried about...
                                            01-16-2025, 02:29 PM
                                          • Document Archive
                                            HP Pavilion Power Pavilion Power 15-cb009nl Notebook 15 Specification for Upgrade or Repair
                                            by Document Archive
                                            This specification for the HP Pavilion Power Pavilion Power 15-cb009nl Notebook can be useful for upgrading or repairing a laptop that is not working. As a community we are working through our specifications to add valuable data like the Pavilion Power 15-cb009nl boardview and Pavilion Power 15-cb009nl schematic. Our users have donated over 1 million documents which are being added to the site. This page will be updated soon with additional information. Alternatively you can request additional help from our users directly on the relevant badcaps forum. Please note that we offer no warranties that...
                                            09-06-2024, 05:59 AM
                                          • Document Archive
                                            HP Pavilion Power 580-187nz Pavilion Power i7-8700 Specification for Upgrade or Repair
                                            by Document Archive
                                            This specification for the HP Pavilion Power 580-187nz can be useful for upgrading or repairing a desktop PC that is not working. As a community we are working through our specifications to add valuable data like the Pavilion Power 580-187nz boardview and Pavilion Power 580-187nz schematic. Our users have donated over 1 million documents which are being added to the site. This page will be updated soon with additional information. Alternatively you can request additional help from our users directly on the relevant badcaps forum. Please note that we offer no warranties that any specification,...
                                            09-12-2024, 02:15 PM
                                          • Loading...
                                          • No more items.
                                          Working...