LM 3886 Amplifier design

Collapse
X
 
  • Time
  • Show
Clear All
new posts
  • senz_90
    Badcaps Veteran
    • Aug 2013
    • 328
    • Indonesia

    #1

    LM 3886 Amplifier design

    hello everyone. is there anyone in this forum ever build a gainclone based on LM 3886 Ic Natinal Semiconductor?

    i have a plan to build it after have a time and before that i wanna hear something useful advice to build it with high performance..i don' t wanna makes a mistakes with that ic. because that ic has high price i think on my town. it's gonna bad if i constructs it without knowing what the best schematic that give a good result. i have googling enough i think but that's many schematic around google. with an inductor no transistor, or no an inductor no transistor even a potentiometer. have an inductor without transistor..

    so any advice and schematic really appreciated to build the best one where this is the first time i try building so i don't want to mess up with no experience..
    "There is no shortcut to be successful. No pain, no gain."

    Best Regards
    Rudi
    Thank You
  • budm
    Badcaps Legend
    • Feb 2010
    • 40746
    • USA

    #2
    Re: LM 3886 Amplifier design

    https://cdn.badcaps-static.com/pdfs/...d0fd7f1e56.pdf
    Read page 17 and up, you can have good components and circuits, but bad board layout can ruin any design.
    Attached Files

    if you find these attachements useful please consider making a small donation to the site

    Last edited by budm; 09-18-2013, 09:17 AM.
    Never stop learning
    Basic LCD TV and Monitor troubleshooting guides.
    http://www.badcaps.net/forum/showthr...956#post305956

    Voltage Regulator (LDO) testing:
    http://www.badcaps.net/forum/showthr...999#post300999

    Inverter testing using old CFL:
    http://www.badcaps.net/forum/showthr...er+testing+cfl

    Tear down pictures : Hit the ">" Show Albums and stories" on the left side
    http://s807.photobucket.com/user/budm/library/

    TV Factory reset codes listing:
    http://www.badcaps.net/forum/showthread.php?t=24809

    Comment

    • ben7
      Capaholic
      • Jan 2011
      • 4059
      • USA

      #3
      Re: LM 3886 Amplifier design

      Originally posted by budm
      https://cdn.badcaps-static.com/pdfs/...d0fd7f1e56.pdf
      Read page 17 and up, you can have good components and circuits, but bad board layout can ruin any design.
      Agreed!

      One important thing is thick ground traces. Don't want any ground loops, however a way to combat that is to have a 'ground star' design.
      Muh-soggy-knee

      Comment

      • lti
        Badcaps Legend
        • May 2011
        • 2557
        • United States

        #4
        Re: LM 3886 Amplifier design

        That's the first TI datasheet I've seen that actually had some useful information in it.

        Comment

        • budm
          Badcaps Legend
          • Feb 2010
          • 40746
          • USA

          #5
          Re: LM 3886 Amplifier design

          I really learn a lot from reading the spec sheet/Data sheet and app notes of the devices.
          Last edited by budm; 09-18-2013, 07:30 PM.
          Never stop learning
          Basic LCD TV and Monitor troubleshooting guides.
          http://www.badcaps.net/forum/showthr...956#post305956

          Voltage Regulator (LDO) testing:
          http://www.badcaps.net/forum/showthr...999#post300999

          Inverter testing using old CFL:
          http://www.badcaps.net/forum/showthr...er+testing+cfl

          Tear down pictures : Hit the ">" Show Albums and stories" on the left side
          http://s807.photobucket.com/user/budm/library/

          TV Factory reset codes listing:
          http://www.badcaps.net/forum/showthread.php?t=24809

          Comment

          • senz_90
            Badcaps Veteran
            • Aug 2013
            • 328
            • Indonesia

            #6
            Re: LM 3886 Amplifier design

            Originally posted by budm
            https://cdn.badcaps-static.com/pdfs/...d0fd7f1e56.pdf
            Read page 17 and up, you can have good components and circuits, but bad board layout can ruin any design.
            yeah. i have downloaded it. i really like build the schema within transistor. but i couldn't find any layout for pcb. the layout on googling didn't use transistor likes on datasheet. of course i don't want ruin my design with bad board layout just googling. maybe i have to design it with express pcb i have.
            "There is no shortcut to be successful. No pain, no gain."

            Best Regards
            Rudi
            Thank You

            Comment

            • senz_90
              Badcaps Veteran
              • Aug 2013
              • 328
              • Indonesia

              #7
              Re: LM 3886 Amplifier design

              Originally posted by ben7
              Agreed!

              One important thing is thick ground traces. Don't want any ground loops, however a way to combat that is to have a 'ground star' design.
              so the ground must thick enough on pcb design?
              any site have a schematic within transistor like in datasheet?
              "There is no shortcut to be successful. No pain, no gain."

              Best Regards
              Rudi
              Thank You

              Comment

              • budm
                Badcaps Legend
                • Feb 2010
                • 40746
                • USA

                #8
                Re: LM 3886 Amplifier design

                Are you referring to the transistor for the single power supply? Are you going to use single or dual power supply setup? You do need to have the network on the output of the amplifier, see page 22.
                Here is some readings:
                http://mark.rehorst.com/LM3886_amp/index.html
                Never stop learning
                Basic LCD TV and Monitor troubleshooting guides.
                http://www.badcaps.net/forum/showthr...956#post305956

                Voltage Regulator (LDO) testing:
                http://www.badcaps.net/forum/showthr...999#post300999

                Inverter testing using old CFL:
                http://www.badcaps.net/forum/showthr...er+testing+cfl

                Tear down pictures : Hit the ">" Show Albums and stories" on the left side
                http://s807.photobucket.com/user/budm/library/

                TV Factory reset codes listing:
                http://www.badcaps.net/forum/showthread.php?t=24809

                Comment

                • senz_90
                  Badcaps Veteran
                  • Aug 2013
                  • 328
                  • Indonesia

                  #9
                  Re: LM 3886 Amplifier design

                  Originally posted by budm
                  Are you referring to the transistor for the single power supply? Are you going to use single or dual power supply setup? You do need to have the network on the output of the amplifier, see page 22.
                  Here is some readings:
                  http://mark.rehorst.com/LM3886_amp/index.html
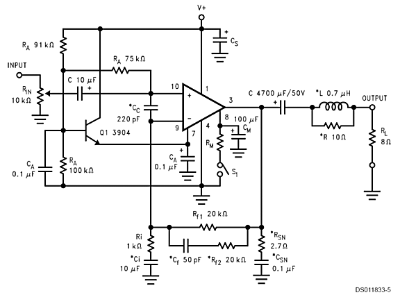
                  yeah exactly what i means, like this schematic. but the site u give me didn't showed that schematic. it has broken link maybe..
                  Attached Files

                  if you find these attachements useful please consider making a small donation to the site

                  "There is no shortcut to be successful. No pain, no gain."

                  Best Regards
                  Rudi
                  Thank You

                  Comment

                  Related Topics

                  Collapse

                  • momaka
                    Corsair CX750M [Model 75-002019] - burned output toroid inductor
                    by momaka
                    Looks like I may need a little help from the PSU experts (or anyone really! ) I have a Corsair CX750M (Model 75-002019) that I picked up for free about 4 years ago. This is the PSU:



                    So here’s what’s strange about this one: it appears to work normally (normal output voltages) and any PC is stable with it. However, after a while (typically 10-20 minutes, but time can vary depending on the load), there is a sweetish smell of burned magnet wire insulation emanating from the PSU. Upon opening the PSU after this happened (many times), I was able to confirm...
                    09-19-2021, 08:44 PM
                  • Bartoloni
                    Lenovo S145 -15iwl vcore inductor warm.. looking with oscilloscope there is a spike.
                    by Bartoloni
                    Hi, i have a Lenovo S145 that after 20 seconds shutdown and restart (it's working correctly on thse 20 seconds)
                    everything seems ok, but on Vcore inductor ( this is an i3 with just 1 switching power supply for CPU)

                    there is an output to teh CPU with a spike.. seems that inductor can't handle the input...
                    replaced the capacitor (330) and the inductor (R15) without any change
                    any idea? very thank you!

                    input of the inductor seems as usual... only strange thing is that the upper/lower voltages seems to be 21V (main power line is 19.3) ... but not sure this...
                    12-09-2024, 12:42 PM
                  • badcap111
                    How to read inductor specs?
                    by badcap111
                    I have a broken samsung galaxy s10 with missing inductor. I want to replace the missing inductor and I have found some vendors. But I don't understand how to read the specifications of the inductor. The specs are:

                    INDUCTOR-SMD;470NH,20%,2520,T0.8,0.029OH

                    I understand that the inductor is 470 nH with 20% margin, and the size is 2520 or 1008 (imperial measure), but what do T0.8,0.0290OH mean? I can't find any explanation on the web.
                    09-12-2023, 01:25 PM
                  • silver60618
                    Blown Inductor on WD My Passport
                    by silver60618
                    Hi Guys, my WD My Passport drive powers on, then powers off. Ive taken out the motherboard and identified a blown Inductor. Im trying to recover my data only

                    Reading between leads show nothing. If I removed this Inductor, what would be a suitable replacement? am I correct that its a ferrite Inductor is to just filter noise?
                    Ive seen people just bridge them, any harm in replacing it with a differnt value Inductor?

                    Lastly am I correct in thinking there is no polarity on the smd component?

                    Thanks!...
                    04-05-2024, 09:54 AM
                  • MrCommunistGen
                    Polk Audio RTi100 Plate Amplifier won't power on and intermittently honks and buzzes
                    by MrCommunistGen
                    My childhood best friend was killed about 9 years ago. His parents are finally letting go of his things, and they offered me his Polk RTi100 tower speakers. The Polk RTi100 towers are one of a handful of designs from the early 2000s that is a full range 3-way tower with a built-in self-powered subwoofer. This is accomplished with a plate amp integrated into the speaker input panel.

                    I think they used them for a while, but they've been sitting for at least a few years now. After about 40 hours of driving to their house and back (both they and I have moved in the last 9 years) I got...
                    07-12-2021, 05:11 PM
                  • Loading...
                  • No more items.
                  Working...