Low-ESR analog meter

Collapse
X
 
  • Time
  • Show
Clear All
new posts
  • frako
    Member
    • Jan 2011
    • 17

    #1

    Low-ESR analog meter

    Hello

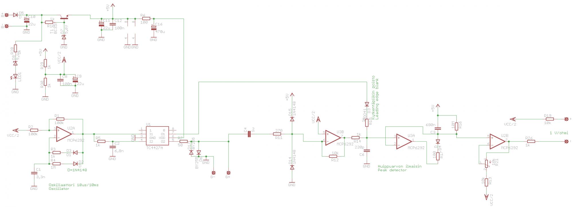
    New year and new ESR-meter. This works much better than last year version. It is not ready yet as all power supply, protection, pcb etc. is missing. Also it is quite slow.

    http://koti.mbnet.fi/hsahko/elek/kv/mcpESR/

    Tried to draw what I have on breadboard into schematic, there may be errors in it
    Attached Files
    Last edited by frako; 01-25-2012, 11:02 AM.
  • frako
    Member
    • Jan 2011
    • 17

    #2
    Re: Low-ESR analog meter

    Finally got the PCB on friday. How many mistakes there can be in one small board...

    But after some modifications it seems to be working quite ok. Some small modifications are still needed (add zero trim, change gain adjust range and I must have been half-sleeping when I put that power supply part in there)

    Test leads are connected at pads marked G+/-. This version uses two-lead measurement and runs from 9V battery
    Tested it with some caps and it gave following results. Results are at least in the right ballpark.
    Nichicon HE 1000 μF 16 V 41,3 mΩ
    Panasonic FM 470 μF 16 V 44,0 mΩ
    Panasonic FC 470 μF 25 V 72,8 mΩ
    Attached Files

    Comment

    • Agent24
      I see dead caps
      • Oct 2007
      • 5037
      • New Zealand

      #3
      Re: Low-ESR analog meter

      Looks nice.. like the purple PCB!
      "Tantalum for the brave, Solid Aluminium for the wise, Wet Electrolytic for the adventurous"
      -David VanHorn

      Comment

      • Th3_uN1Qu3
        Believe in
        • Jul 2010
        • 6031
        • Romania

        #4
        Re: Low-ESR analog meter

        Do you still need the relative function of the DMM with this version?
        Originally posted by PeteS in CA
        Remember that by the time consequences of a short-sighted decision are experienced, the idiot who made the bad decision may have already been promoted or moved on to a better job at another company.
        A working TV? How boring!

        Comment

        • frako
          Member
          • Jan 2011
          • 17

          #5
          Re: Low-ESR analog meter

          Originally posted by Agent24
          Looks nice.. like the purple PCB!
          They are from pcb.laen.org and that is standard color....

          Originally posted by Th3_uN1Qu3
          Do you still need the relative function of the DMM with this version?
          Yes, it is still needed but the offset is only about 15 mV = about equal to test lead resistance. I think I but a trimmer for zeroing that out in next version.

          Comment

          • Agent24
            I see dead caps
            • Oct 2007
            • 5037
            • New Zealand

            #6
            Re: Low-ESR analog meter

            Originally posted by frako
            They are from pcb.laen.org and that is standard color....
            Ah, most people seem to just use green, or red.
            "Tantalum for the brave, Solid Aluminium for the wise, Wet Electrolytic for the adventurous"
            -David VanHorn

            Comment

            Related Topics

            Collapse

            • eccerr0r
              lowest current galvanometer/analog meter (passively powered!)
              by eccerr0r
              Most analog meters are actually current driven - a current is needed to deflect the pointer full scale. They can be lots of different values. There are ones that can take several amperes to swing the pointer as they have internal shunts.

              On the other hand there are many that are rated in microamps for the intent that they draw as little power as possible from the devices under test. Some are 1mA, 500µA, 200µA, 100µA, and the ubiquitous 50µA frequently used in analog VOMs. There are even 20, 25, 30 µA and even down to 10µA. Been collecting a bunch of different ratings and...
              04-16-2025, 12:41 AM
            • jorpec
              Changing the scale of an analog meter
              by jorpec
              Hi

              I want to change the scale of an analog meter, to monitor the charge of an li-ion single cell, so the needle at the end would point 4.2 volts and the 0 on the meter would point 2.5 volts or so, i tried to add diodes or a zener in series with the meter but the changes of the ambient temperature also changes the voltage value on the meter
              I wonder how i can accomplish this so the meter would be precise at any temperature ?

              Thnaks
              01-23-2023, 10:37 AM
            • chth96
              Is it possible to test small ceramic disc capacitor with analogue meter?
              by chth96
              I read EBOOK of Testing Electronic Component and found that

              "In order to test the small blue resin coated ceramic disk capacitor which has 104 50v specification,it is possible to test this small ceramic capacitor by making use of analogue meter.
              Set to times 10Kohm that has 12v output from the probe to check disorder of ceramic capacitor.
              It is not uncommon that testing result of digital capacitance meter is okay,But It show shorted reading when you check it with analogue meter."

              Is it really possible to test small ceramic disc capacitor with analogue...
              03-09-2024, 10:03 PM
            • sam_sam_sam
              Modification of a Fluke multi meter that uses three AA batteries to use a 14500 lithium ion battery
              by sam_sam_sam
              I have had with regular AA batteries that leak this meter is expensive new I already replaced the battery battery clips once and the same thing happened again and I am tried of so it is getting modified to accommodate lithium ion batteries that are the same size excluding the positive terminal and removing the battery clips I will have enough room for the BMS protection board

              I going to put 3 lithium ion battery in parallel with the BMS protection board and a way to charge the battery externally and heat shrink the battery pack and use a JST connector so I easily remove the battery...
              12-31-2023, 06:04 AM
            • eccerr0r
              Destroying or not destroying analog meter movements
              by eccerr0r
              Just wondering - I'm sure some here have destroyed analog meters in the past. I'm curious as to how much overcurrent is needed to destroy these things.

              I accidentally left my 20KΩ/V analog meter in the 10mA range trying to monitor a solar cell. The solar cell was in subdued lighting at the time (twilight/dusk) and was getting 1mA or so. However I had forgotten about it and later the full sun shone on it...

              In full sun, or typically when it's sunny, the cell delivers 100mA (it should be more than this as far as I know, possibly age related decay, dunno, hence...
              07-11-2019, 11:49 AM
            • Loading...
            • No more items.
            Working...