Hey guys I got a Plasma TV on my bench - first one I have ever looked at 
I've done some googling and basic faulty finding already
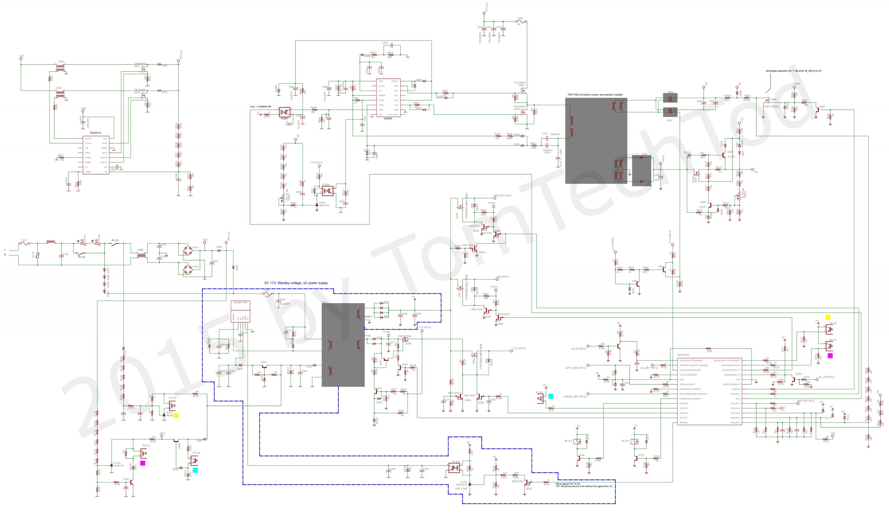
When powered up the relays on the PSU go click-click-click every 5-10 seconds. I didn't time it but it's a regular repeating cycle like clockwork.
Also the owner says if you leave it plugged in, the TV will sometimes power up on it's own and then run OK for maybe an hour or more, then suddenly shut down again. I've not seen this myself but don't see why it would not be honest info.
I found this video https://www.youtube.com/watch?v=iLXfYZ6-iwQ and the fault seems to be the same symptoms and this guy also mentions the TV will sometimes power up.
As per the video I checked the fuses, 22R resistors and diode (out of circuit).
Now something is really puzzling me about this guy in his video. At around 3min 15sec he is testing the diode and says it is faulty because it has a forward voltage drop of 0.204 when a diode should have 0.4V-0.7V he says.
But the diode is a SB140A and even before I looked for the datasheet I knew this is going to be a Schottky Barrier Rectifier http://pdf1.alldatasheet.com/datashe...AY/SB140A.html and I always found these had a low forward voltage drop (even the datasheet says it has). Mine is reading about 0.16V on diode test range. So why is this guy saying that is faulty?

Anyway, I think the diode and resistors are OK, can't really test the 3BR1565 easily http://www.datasheet-pdf.info/entry/3BR1565 but would expect that would fail rather than sometimes work.
I found a couple of helpful threads on here too.
https://www.badcaps.net/forum/showthread.php?t=37974
I unplugged the X-Sus and Y-Sus and the power supply still click-click-clicks
Either with or without the X-Sus/Y-Sus I don't get any output on VS VA M5V even momentarily unless it is too fast for my Fluke 79 to see.
Disconnect the main board and it click-click-clicks once but does not do it again. Only rail with any output is STBY which is steady 5V both with and without main board attached.
No shorts on any supply rails on either XSus YSus or Mainboard connectors with boards attached.
Anyway sometimes it will work and shorted semiconductors don't tend to be intermittent.
But does disconnecting main board - and the clicking stops after first cycle - prove anything? Is there some pin on main board connector I need to apply a voltage without main board attached to force the PSU to run?
Or possibly I am down to the brute force method of pulling and testing all the caps on the PSU?
All look nice and clean and good visibly, but del3165 on other thread said that fixed his. Unfortunately he didn't say which caps and there are quite a few. I have ESR and Cap meter.
Any ideas to narrow this down a bit further?
Rich

I've done some googling and basic faulty finding already
When powered up the relays on the PSU go click-click-click every 5-10 seconds. I didn't time it but it's a regular repeating cycle like clockwork.
Also the owner says if you leave it plugged in, the TV will sometimes power up on it's own and then run OK for maybe an hour or more, then suddenly shut down again. I've not seen this myself but don't see why it would not be honest info.
I found this video https://www.youtube.com/watch?v=iLXfYZ6-iwQ and the fault seems to be the same symptoms and this guy also mentions the TV will sometimes power up.
As per the video I checked the fuses, 22R resistors and diode (out of circuit).
Now something is really puzzling me about this guy in his video. At around 3min 15sec he is testing the diode and says it is faulty because it has a forward voltage drop of 0.204 when a diode should have 0.4V-0.7V he says.
But the diode is a SB140A and even before I looked for the datasheet I knew this is going to be a Schottky Barrier Rectifier http://pdf1.alldatasheet.com/datashe...AY/SB140A.html and I always found these had a low forward voltage drop (even the datasheet says it has). Mine is reading about 0.16V on diode test range. So why is this guy saying that is faulty?


Anyway, I think the diode and resistors are OK, can't really test the 3BR1565 easily http://www.datasheet-pdf.info/entry/3BR1565 but would expect that would fail rather than sometimes work.
I found a couple of helpful threads on here too.
https://www.badcaps.net/forum/showthread.php?t=37974
I unplugged the X-Sus and Y-Sus and the power supply still click-click-clicks
Either with or without the X-Sus/Y-Sus I don't get any output on VS VA M5V even momentarily unless it is too fast for my Fluke 79 to see.
Disconnect the main board and it click-click-clicks once but does not do it again. Only rail with any output is STBY which is steady 5V both with and without main board attached.
No shorts on any supply rails on either XSus YSus or Mainboard connectors with boards attached.
Anyway sometimes it will work and shorted semiconductors don't tend to be intermittent.

But does disconnecting main board - and the clicking stops after first cycle - prove anything? Is there some pin on main board connector I need to apply a voltage without main board attached to force the PSU to run?
Or possibly I am down to the brute force method of pulling and testing all the caps on the PSU?
All look nice and clean and good visibly, but del3165 on other thread said that fixed his. Unfortunately he didn't say which caps and there are quite a few. I have ESR and Cap meter.
Any ideas to narrow this down a bit further?
Rich
Comment