Hi everyone
I am trying to repair LED LCD Phillips 42PFL4307H/12 with PSU problem. I already replace suggested components U101 FSL106HR integrated high voltage PWM switch and U501 L6599 high voltage resonant converter and also Q581 STK0160 with no luck.
I measure output voltages and I have only two outputs:
3V3stdby = 3.3V
Standby = 2.6V
+12V = 0V
+Vsnd = 0V
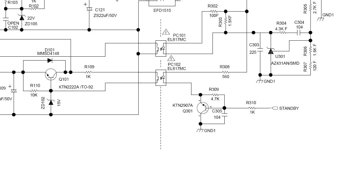
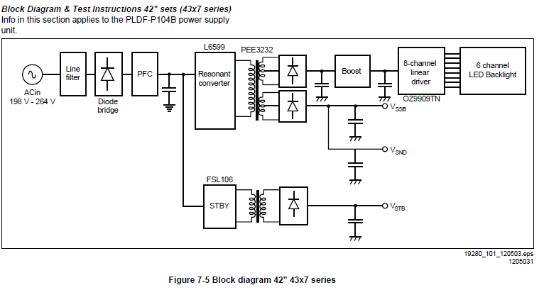
I check voltage at main filter cap C646 and I only have steady 320V and not 380V ~ 400V as I expect from PFC stage.
Also Vcc voltage is missing and no Vcc to U601 SCY99102BDR2G PFC controller and both U101 and U501.
What is good to check or measure next to get Vcc voltage?
I am trying to repair LED LCD Phillips 42PFL4307H/12 with PSU problem. I already replace suggested components U101 FSL106HR integrated high voltage PWM switch and U501 L6599 high voltage resonant converter and also Q581 STK0160 with no luck.
I measure output voltages and I have only two outputs:
3V3stdby = 3.3V
Standby = 2.6V
+12V = 0V
+Vsnd = 0V
I check voltage at main filter cap C646 and I only have steady 320V and not 380V ~ 400V as I expect from PFC stage.
Also Vcc voltage is missing and no Vcc to U601 SCY99102BDR2G PFC controller and both U101 and U501.
What is good to check or measure next to get Vcc voltage?
Comment