I have a BA3AU0F0102_3, a power supply that's usually found in Phillips, Magnavox, Emerson, Element, etc.
My TV's particular model is ELEFW605, maybe that helps.
I don't know the background of the TV - I found it by my apartment's dumpster practically new in box - still had all the styrofoam, and a bunch of the baggies that the cables come in. No receipt though! One man's trash is another's treasure, so I decided to try and fix it.
I found this thread: https://www.badcaps.net/forum/showthread.php?t=48259
But for most of that thread, I believe people were using the documentation for BA3AU0F0102_2 so there was a lot of confusion. The poster whose problem that users were solving also changed, so I think that thread has run it's course.
I don't see any power LEDs or anything, and the power button doesn't do anything.
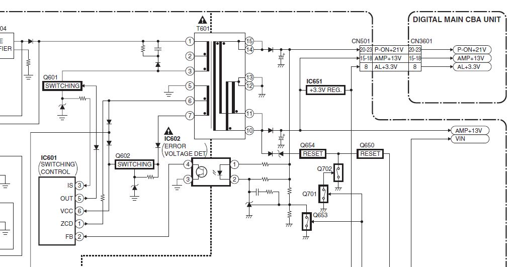
The top right transformer (T601) chirps about every 2 seconds when all output wires are hooked in.
When the ribbon cable (CN501) is removed, the chirping stops. It doesn't seem to matter if the bottom cable (CN1001) is plugged in or not (think it leads to the backlight?)
I read somewhere that a transformer making a sound indicates that something on the output side of the transformer is acting up. I tested diodes by desoldering one end, lifting it, and using the diode testing feature on my multimeter.
Good means they returned above 0.5, and a 1 in the other direction.
D655: Good
D653: Good
D650: Good
D1603: Good
D1605: Good
I also tested some of the components that they're selling in those 11-part repair kits.
D601: Good | D602: Good
D603: Good | D604: Good
D605: * | D606: * (Pliers too fat. Tested w/continuity meter, aren't shorted.)
D607: Good | D613: Good
Q601: Good | R618: Couldn't test, DMM resolution isn't high enough for 0.22Ohms
F602: Good
There's also a troubleshooting page for the PSU on the manual (pg 32) and I tested some of those. I omitted the repeats. Lots of these are surface mount, so I didn't desolder them and only tested continuity:
C625: Not shorted
C665: Not shorted (this one is a ceramic, but I didn't desolder it)
D617: Not shorted | D618: Not shorted
D621: Not shorted | D623: Not shorted
D664: Not shorted | IC601: Didn't test, but apparently must work or I wouldn't get voltages at the jumpers
IC604: Didn't test, not sure how
Was getting late - didn't get a chance to test these
Q602, Q603, T601, R630, R631
I also tested a couple of the jumpers at the top of the board while the ribbon cable was unplugged:
P-ON+21V: ~13V
AMP+13V: ~6.8V
ALL+3.3V: 3.3V
What is likely to be the problem, or where should I focus any component testing?
Please assume I'm an idiot - I'm a recent grad in computer science, not anything electrical.
Documentation:
Schematic: pg 48
CBA: Pg 66
Troubleshooting: pg 32
My TV's particular model is ELEFW605, maybe that helps.
I don't know the background of the TV - I found it by my apartment's dumpster practically new in box - still had all the styrofoam, and a bunch of the baggies that the cables come in. No receipt though! One man's trash is another's treasure, so I decided to try and fix it.
I found this thread: https://www.badcaps.net/forum/showthread.php?t=48259
But for most of that thread, I believe people were using the documentation for BA3AU0F0102_2 so there was a lot of confusion. The poster whose problem that users were solving also changed, so I think that thread has run it's course.
I don't see any power LEDs or anything, and the power button doesn't do anything.
The top right transformer (T601) chirps about every 2 seconds when all output wires are hooked in.
When the ribbon cable (CN501) is removed, the chirping stops. It doesn't seem to matter if the bottom cable (CN1001) is plugged in or not (think it leads to the backlight?)
I read somewhere that a transformer making a sound indicates that something on the output side of the transformer is acting up. I tested diodes by desoldering one end, lifting it, and using the diode testing feature on my multimeter.
Good means they returned above 0.5, and a 1 in the other direction.
D655: Good
D653: Good
D650: Good
D1603: Good
D1605: Good
I also tested some of the components that they're selling in those 11-part repair kits.
D601: Good | D602: Good
D603: Good | D604: Good
D605: * | D606: * (Pliers too fat. Tested w/continuity meter, aren't shorted.)
D607: Good | D613: Good
Q601: Good | R618: Couldn't test, DMM resolution isn't high enough for 0.22Ohms
F602: Good
There's also a troubleshooting page for the PSU on the manual (pg 32) and I tested some of those. I omitted the repeats. Lots of these are surface mount, so I didn't desolder them and only tested continuity:
C625: Not shorted
C665: Not shorted (this one is a ceramic, but I didn't desolder it)
D617: Not shorted | D618: Not shorted
D621: Not shorted | D623: Not shorted
D664: Not shorted | IC601: Didn't test, but apparently must work or I wouldn't get voltages at the jumpers
IC604: Didn't test, not sure how
Was getting late - didn't get a chance to test these
Q602, Q603, T601, R630, R631
I also tested a couple of the jumpers at the top of the board while the ribbon cable was unplugged:
P-ON+21V: ~13V
AMP+13V: ~6.8V
ALL+3.3V: 3.3V
What is likely to be the problem, or where should I focus any component testing?
Please assume I'm an idiot - I'm a recent grad in computer science, not anything electrical.
Documentation:
Schematic: pg 48
CBA: Pg 66
Troubleshooting: pg 32


Comment