JVC LT-32A61SU bad picture

Collapse
X
 
  • Time
  • Show
Clear All
new posts
  • coojoe_213
    Senior Member
    • Nov 2015
    • 105
    • bulgaria

    #1

    JVC LT-32A61SU bad picture

    Hi all.
    I have this tv, when i turn on tv without signal, everything is perfect /i have perfect blue screen, perfect ''menu panel''/.
    When i put the cable for tv, or then i connect dvd or blu ray player, the picture is.....some of solarized or ... i don't know...., but the menu panel is still perfect.

    I thing..., may be chip AS15-F on the t-con, but i don't have this chip on the t-con.
    On the t-con i have 32 pin chip MAXIM1518E.
    Should I check the Tcon or the Mainboard first?
    Attached Files

    if you find these attachements useful please consider making a small donation to the site

    Last edited by coojoe_213; 08-31-2016, 02:52 PM.
  • dick_barton
    Badcaps Legend
    • Aug 2015
    • 6643
    • Wales

    #2
    Re: JVC LT-32A61SU bad picture

    Post a phoro of your circuit boards.
    Willing to help but I'm no expert.

    Comment

    • Andrew F. Ali
      Badcaps Legend
      • Jan 2014
      • 2450
      • Trinidad & Tobago

      #3
      Re: JVC LT-32A61SU bad picture

      Let's see pics of your symptom please.

      Comment

      • coojoe_213
        Senior Member
        • Nov 2015
        • 105
        • bulgaria

        #4
        Re: JVC LT-32A61SU bad picture

        Pics 4, 5 and 6 of first post is a pictures with symptoms /bad pictures/.

        Here is a serv. maunal:
        Attached Files

        if you find these attachements useful please consider making a small donation to the site

        Last edited by coojoe_213; 08-31-2016, 03:53 PM.

        Comment

        • dick_barton
          Badcaps Legend
          • Aug 2015
          • 6643
          • Wales

          #5
          Re: JVC LT-32A61SU bad picture

          it does look like a Tcon fault but better to see what others think. There are various voltage points on the Tcon board which you could measure the volatges at.
          V3D3, V5V, VGHC, VGH, V2D5 etc.
          Willing to help but I'm no expert.

          Comment

          • coojoe_213
            Senior Member
            • Nov 2015
            • 105
            • bulgaria

            #6
            Re: JVC LT-32A61SU bad picture

            All GAMMA voltages is no more than 1.30V (0.98, 1.13, 1.26, 0.18 V etc), this is may be bad.

            Here is voltage on my T-con:

            2VS/DC- 4.91V
            VGHC-26.1V
            VGH-26.6
            VGL-6.1V
            VCOM2-6.1V
            COMF2-6.1V
            VIN-3.31V
            V2D5-2.5V
            AVDD-13.6V
            V5V-5.0V
            V3D3-3.3V
            ASYC RST-3.3V
            LVDS- 3.23V
            VGMA- 12.91V
            V2REF1 - 2.5V
            REF/F1-12.86V
            Attached Files

            if you find these attachements useful please consider making a small donation to the site

            Last edited by coojoe_213; 09-01-2016, 06:28 AM.

            Comment

            • dick_barton
              Badcaps Legend
              • Aug 2015
              • 6643
              • Wales

              #7
              Re: JVC LT-32A61SU bad picture

              The supply voltages look reasonable and the reference voltages appear to be there. Looks like you may be right and the gamma chip is faulty.
              Willing to help but I'm no expert.

              Comment

              • coojoe_213
                Senior Member
                • Nov 2015
                • 105
                • bulgaria

                #8
                Re: JVC LT-32A61SU bad picture

                Thanks for reply, i'll buy this one from aliexpress
                http://www.aliexpress.com/item/MAX15...e-b1b118556ea8

                Comment

                • dick_barton
                  Badcaps Legend
                  • Aug 2015
                  • 6643
                  • Wales

                  #9
                  Re: JVC LT-32A61SU bad picture

                  That center area of the chip will be soldered onto the pcb. Do you have the equipment to remove it?
                  Willing to help but I'm no expert.

                  Comment

                  • coojoe_213
                    Senior Member
                    • Nov 2015
                    • 105
                    • bulgaria

                    #10
                    Re: JVC LT-32A61SU bad picture

                    Yes, i know. I find in Bulgaria this chip. Saturday will be here. I'll post a pics.

                    Comment

                    • coojoe_213
                      Senior Member
                      • Nov 2015
                      • 105
                      • bulgaria

                      #11
                      Re: JVC LT-32A61SU bad picture

                      The problem is on main board. I find worked t-con, and when i replaced t-con, the problem was the same. Thanks all for help.

                      Comment

                      • kc8adu
                        Super Moderator
                        • Nov 2003
                        • 8832
                        • U.S.A!

                        #12
                        Re: JVC LT-32A61SU bad picture

                        not sure how mainboard can do that.thats a gamma regulator issue.
                        i suspect your replacement tcon is bad too.

                        Comment

                        • coojoe_213
                          Senior Member
                          • Nov 2015
                          • 105
                          • bulgaria

                          #13
                          Re: JVC LT-32A61SU bad picture

                          No, i told you. I find anather one, which work, absolutly same number part, and the problem was same. What you thing about AV Processor on main board?

                          Comment

                          • Kilroys
                            Senior Member
                            • Feb 2014
                            • 70
                            • Sweden

                            #14
                            Re: JVC LT-32A61SU bad picture

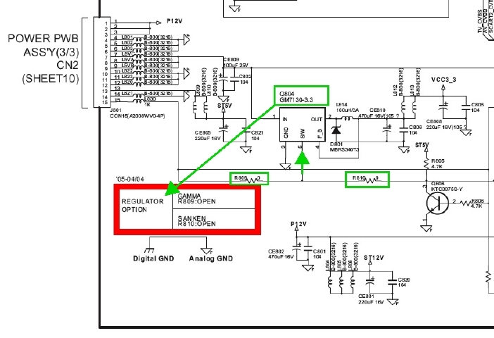
                            Or could it be noise in the picture as the service informations said
                            Attached Files

                            if you find these attachements useful please consider making a small donation to the site

                            Comment

                            • coojoe_213
                              Senior Member
                              • Nov 2015
                              • 105
                              • bulgaria

                              #15
                              Re: JVC LT-32A61SU bad picture

                              Originally posted by Kilroys
                              Or could it be noise in the picture as the service informations said
                              Thanks a lot. Excellent information!!!

                              Comment

                              Related Topics

                              Collapse

                              • Document Archive
                                LCD LED TV Service Menu Codes
                                by Document Archive
                                ALL LCD LED TV SERVICE MENU CODES

                                Service Menu Code with Board Name

                                China Universal Board / Jumper Board Service Menu Code
                                Changhong Ruba Service Menu Code
                                Ecostar LED TV Service Menu Code
                                Orient LED TV Service Menu Code
                                Haier LED TV Service Menu Code
                                TCL LED TV Service Menu Code
                                Samsung LED TV Service Menu Code
                                LG LED TV Service Menu Code
                                Videocon LED TV Service Menu Code
                                Supra LED TV Service Menu Code
                                Toshiba LED TV Service Menu Code
                                Symphony LED TV Service Menu Code
                                Veste/ LED TV Service Menu Code...
                                10-31-2024, 03:58 AM
                              • Fly_Among_Stars
                                VIZIO E70-E3 Half picture with half TCON
                                by Fly_Among_Stars
                                Hi,
                                I have a VIZIO E70-E3.
                                Symptoms: Black screen, no picture, but LED backlights are working.
                                I probed the power board and voltages are as listed on the board.
                                Main board appears fine, too.
                                I believe the problem is either a bad T-CON board, or connection to LCD, or bad LCD.
                                There are two separate ribbon cables feeding the LCD.
                                If both are connected, the screen is black.

                                If only the ribbon cable that feeds the right side of the screen (when viewed from the front) is disconnected, the left side of the screen shows picture and...
                                04-24-2023, 08:20 PM
                              • Ierwin
                                Philips 58PUS7805 Menu working but no/weird picture from video sources
                                by Ierwin
                                Hello everyone,

                                I got a 58pus7805 that shows some weird behavior.
                                The menu and remote work fine and the picture is looking crisp and flawless while navigating the menu.
                                However, when a video source is displayed the screen either goes solid green (HDMI), solid black (SAT TV) or shows some fragments on mostly green background (AVI Playback from USB).

                                I tried to reinstall the firmware through the menu which was rejected saying it already had the latest version.
                                I managed to install the latest official firmware by holding the control button while plugging...
                                03-10-2024, 12:50 PM
                              • Mgiffune
                                Samsung UN60EH6000F Black Screen, Backlight and Sound Good. Power Cycle Returns Picture
                                by Mgiffune
                                I have a 60 inch Samsung UN60EH6000F flatscreen TV. The screen went black a few months ago Sound is good, backlight is good, no menu. I replaced the TCon board with a used board purchased from Ebay. It worked fine for a 3-4 months, then the screen started ‘fading' back. Once again, sound is good, backlight is good, no menu. However, this time the picture looks fine for about 10-15 minutes, then fades back. If I power cycle the TV, the display reappears, for another 10-15 minutes, then fades black again. Repeatable ever time.

                                I ordered a supposedly ‘new' Tcon board this time, and
                                ...
                                06-09-2024, 10:28 AM
                              • wattage
                                AOC AG493UCX 49-inch monitor - Firmware request
                                by wattage
                                Hello Badcaps Community,

                                I purchased a preowned AOC monitor that is not working and out of warranty. It was sold as not working. I am looking for guidance on self-repair. In particular, I am after the firmware for the monitor. At the end, I have included monitor model information and links to pics and vids of the issue.

                                The problem is that it will not display a picture on any of its inputs. And the on-screen menu does not appear. The power button works properly. It powers on with the remote as well. But the on-screen menu does not appear, even when not connected to any...
                                07-13-2025, 04:41 PM
                              • Loading...
                              • No more items.
                              Working...