Samsung ln40b540p8f flickering

Collapse
X
 
  • Time
  • Show
Clear All
new posts
  • technicallyartistic
    Technical Artis
    • Nov 2015
    • 32
    • USA

    #21
    Re: Samsung ln40b540p8f flickering

    Crap. This is the part where I need an oscilloscope now, isn't it?

    Comment

    • budm
      Badcaps Legend
      • Feb 2010
      • 40746
      • USA

      #22
      Re: Samsung ln40b540p8f flickering

      https://www.badcaps.net/forum/showth...ht=BN44-00264B

      BTW, there no sign of over heat by the Inverter transformer, right?
      Never stop learning
      Basic LCD TV and Monitor troubleshooting guides.
      http://www.badcaps.net/forum/showthr...956#post305956

      Voltage Regulator (LDO) testing:
      http://www.badcaps.net/forum/showthr...999#post300999

      Inverter testing using old CFL:
      http://www.badcaps.net/forum/showthr...er+testing+cfl

      Tear down pictures : Hit the ">" Show Albums and stories" on the left side
      http://s807.photobucket.com/user/budm/library/

      TV Factory reset codes listing:
      http://www.badcaps.net/forum/showthread.php?t=24809

      Comment

      • budm
        Badcaps Legend
        • Feb 2010
        • 40746
        • USA

        #23
        Re: Samsung ln40b540p8f flickering

        Originally posted by technicallyartistic
        Crap. This is the part where I need an oscilloscope now, isn't it?
        You may be able to see the fluctuation on the ENABLE pin of the IC if we can get the spec sheet of the IC.
        Never stop learning
        Basic LCD TV and Monitor troubleshooting guides.
        http://www.badcaps.net/forum/showthr...956#post305956

        Voltage Regulator (LDO) testing:
        http://www.badcaps.net/forum/showthr...999#post300999

        Inverter testing using old CFL:
        http://www.badcaps.net/forum/showthr...er+testing+cfl

        Tear down pictures : Hit the ">" Show Albums and stories" on the left side
        http://s807.photobucket.com/user/budm/library/

        TV Factory reset codes listing:
        http://www.badcaps.net/forum/showthread.php?t=24809

        Comment

        • technicallyartistic
          Technical Artis
          • Nov 2015
          • 32
          • USA

          #24
          Re: Samsung ln40b540p8f flickering

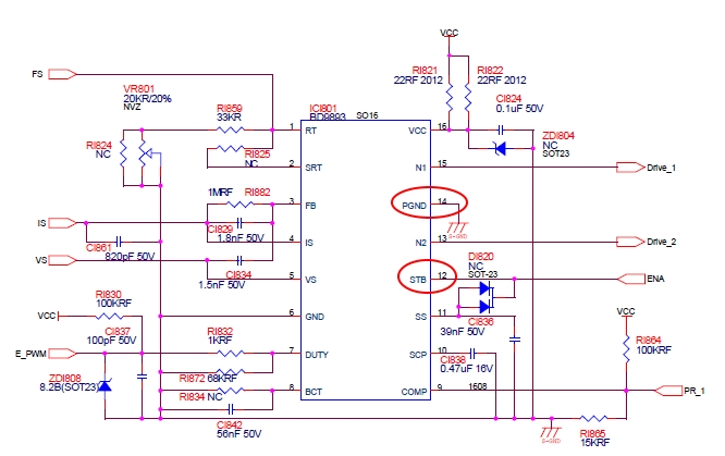
          Of course it's near impossible to read. It looks like BD9893F. Anything else it looked like I couldn't find a data sheet for.

          Below that it looks like it says 909 H10

          No burn marks or swelling caps anywhere I can see. I've looked the board over a few times now.

          You will have to walk me through what the plan is because I only understood what you were referring to with the help of Google before. I've dabbled with Arduino some and some small electronics stuff but not really anything that's been this in depth just yet.

          Thanks btw for all the help so far. If nothing else maybe I can at least narrow it down for somebody else to repair. If I have to do something like remove that IC, my hands aren't steady enough to solder that good yet.

          Comment

          • budm
            Badcaps Legend
            • Feb 2010
            • 40746
            • USA

            #25
            Re: Samsung ln40b540p8f flickering

            BD9893, so you need to check DCV between pin 12 and GND PIN 14 to see if it is fluctuating up and down.
            The hard part will be is that it is on the bottom side so you may have to solder some wires to the test point to be able to make the measurement while the board is running.
            Attached Files

            if you find these attachements useful please consider making a small donation to the site

            Never stop learning
            Basic LCD TV and Monitor troubleshooting guides.
            http://www.badcaps.net/forum/showthr...956#post305956

            Voltage Regulator (LDO) testing:
            http://www.badcaps.net/forum/showthr...999#post300999

            Inverter testing using old CFL:
            http://www.badcaps.net/forum/showthr...er+testing+cfl

            Tear down pictures : Hit the ">" Show Albums and stories" on the left side
            http://s807.photobucket.com/user/budm/library/

            TV Factory reset codes listing:
            http://www.badcaps.net/forum/showthread.php?t=24809

            Comment

            • f67bird
              Technician
              • Apr 2007
              • 57
              • USA

              #26
              Re: Samsung ln40b540p8f flickering

              Have you looked around the board for bad solder joints?
              I have worked on a few of these same power supplies, some have blown mosfets and other components... in this case we usually buy the repair kit from shopjimmy and install it.
              With the situation you are describing, I would look for bad caps and bad solder joints before replacing any components.
              Dying ccfl's are also a possibility.
              Learner

              Comment

              • technicallyartistic
                Technical Artis
                • Nov 2015
                • 32
                • USA

                #27
                Re: Samsung ln40b540p8f flickering

                I don't see any bad solder joints off hand, but I don't know if my eye is discerning enough to be able to spot them either.
                So I know how to test the mosfets. Is there an easy way to test if the caps are bad or under-powered without plugging it in?

                Comment

                • technicallyartistic
                  Technical Artis
                  • Nov 2015
                  • 32
                  • USA

                  #28
                  Re: Samsung ln40b540p8f flickering

                  Ok. I soldered on a wire like you suggested. A long wire so hopefully that doesn't make a difference.

                  Turned it on with the energy saving setting set to off.

                  At first it was a steady 1.683 v.
                  After it was on a while and the other modes were flashing it was 1.678 v

                  On low energy saver setting it was fluctuating between roughly 1.480 and 1.657 v

                  On the high energy saver setting which has a higher rate of flashing it was fluctuating between 1.510 and 1.652v

                  Comment

                  • budm
                    Badcaps Legend
                    • Feb 2010
                    • 40746
                    • USA

                    #29
                    Re: Samsung ln40b540p8f flickering

                    Originally posted by technicallyartistic
                    Ok. I soldered on a wire like you suggested. A long wire so hopefully that doesn't make a difference.

                    Turned it on with the energy saving setting set to off.

                    At first it was a steady 1.683 v.
                    After it was on a while and the other modes were flashing it was 1.678 v

                    On low energy saver setting it was fluctuating between roughly 1.480 and 1.657 v

                    On the high energy saver setting which has a higher rate of flashing it was fluctuating between 1.510 and 1.652v
                    Hmm, not 100% sure but it looks like the problem ein ENA signal.
                    Can you get me the P/N of ICP802 (it is next to the white fuse F1801S)?
                    I wish I have the diagram for this BN44-00264B version to see how the ENA pin is used.
                    Last edited by budm; 12-14-2015, 03:59 PM.
                    Never stop learning
                    Basic LCD TV and Monitor troubleshooting guides.
                    http://www.badcaps.net/forum/showthr...956#post305956

                    Voltage Regulator (LDO) testing:
                    http://www.badcaps.net/forum/showthr...999#post300999

                    Inverter testing using old CFL:
                    http://www.badcaps.net/forum/showthr...er+testing+cfl

                    Tear down pictures : Hit the ">" Show Albums and stories" on the left side
                    http://s807.photobucket.com/user/budm/library/

                    TV Factory reset codes listing:
                    http://www.badcaps.net/forum/showthread.php?t=24809

                    Comment

                    • technicallyartistic
                      Technical Artis
                      • Nov 2015
                      • 32
                      • USA

                      #30
                      Re: Samsung ln40b540p8f flickering

                      So it looks like that's maybe a transistor.

                      KA
                      431AZ
                      J48

                      I think at least. It was hard to read at that angle being blocked.

                      Comment

                      • budm
                        Badcaps Legend
                        • Feb 2010
                        • 40746
                        • USA

                        #31
                        Re: Samsung ln40b540p8f flickering

                        Originally posted by technicallyartistic
                        So it looks like that's maybe a transistor.

                        KA
                        431AZ
                        J48

                        I think at least. It was hard to read at that angle being blocked.
                        Programmable Shunt Regulator KA431.
                        Attached Files

                        if you find these attachements useful please consider making a small donation to the site

                        Never stop learning
                        Basic LCD TV and Monitor troubleshooting guides.
                        http://www.badcaps.net/forum/showthr...956#post305956

                        Voltage Regulator (LDO) testing:
                        http://www.badcaps.net/forum/showthr...999#post300999

                        Inverter testing using old CFL:
                        http://www.badcaps.net/forum/showthr...er+testing+cfl

                        Tear down pictures : Hit the ">" Show Albums and stories" on the left side
                        http://s807.photobucket.com/user/budm/library/

                        TV Factory reset codes listing:
                        http://www.badcaps.net/forum/showthread.php?t=24809

                        Comment

                        • technicallyartistic
                          Technical Artis
                          • Nov 2015
                          • 32
                          • USA

                          #32
                          Re: Samsung ln40b540p8f flickering

                          So is that potentially the issue? Or do we need to check that now?

                          Comment

                          • budm
                            Badcaps Legend
                            • Feb 2010
                            • 40746
                            • USA

                            #33
                            Re: Samsung ln40b540p8f flickering

                            OK, try shorting out the two pins of the OPTOISOLATOR PCI804S as marked in the picture together then power it up to see if it stops the flickering.
                            Attached Files

                            if you find these attachements useful please consider making a small donation to the site

                            Never stop learning
                            Basic LCD TV and Monitor troubleshooting guides.
                            http://www.badcaps.net/forum/showthr...956#post305956

                            Voltage Regulator (LDO) testing:
                            http://www.badcaps.net/forum/showthr...999#post300999

                            Inverter testing using old CFL:
                            http://www.badcaps.net/forum/showthr...er+testing+cfl

                            Tear down pictures : Hit the ">" Show Albums and stories" on the left side
                            http://s807.photobucket.com/user/budm/library/

                            TV Factory reset codes listing:
                            http://www.badcaps.net/forum/showthread.php?t=24809

                            Comment

                            • technicallyartistic
                              Technical Artis
                              • Nov 2015
                              • 32
                              • USA

                              #34
                              Re: Samsung ln40b540p8f flickering

                              Well it's been on for about 3 hours now and no flashing on any of the energy settings, so so far so good.

                              What did shorting the optoisolator do? (other than short it.)

                              Comment

                              • budm
                                Badcaps Legend
                                • Feb 2010
                                • 40746
                                • USA

                                #35
                                Re: Samsung ln40b540p8f flickering

                                I had you bypassed the PFC Under Voltage protection circuit. You PFC Voltage is on a little low side and probably on the border line @383VDC, we need to get it up to about 390~400VDC range.
                                I was able to trace out the circuit, but now I need to trace out the resistor network that is used for the Feedback which set the PFC output Voltage, more likely will be those Mega Ohms resistors that are connected in series that have gone up in resistance. I will let you know which resistors to test.
                                When PFC Voltage is low, the circuit will have to supply more current to maintain the power so more heat is generated that is because the regulator will try to maintain output Voltage that feeds the load, at this point you should turn down the Backlights level to as low as you can for now until we get the PFC Voltage back up to where it should be.
                                Last edited by budm; 12-14-2015, 11:50 PM.
                                Never stop learning
                                Basic LCD TV and Monitor troubleshooting guides.
                                http://www.badcaps.net/forum/showthr...956#post305956

                                Voltage Regulator (LDO) testing:
                                http://www.badcaps.net/forum/showthr...999#post300999

                                Inverter testing using old CFL:
                                http://www.badcaps.net/forum/showthr...er+testing+cfl

                                Tear down pictures : Hit the ">" Show Albums and stories" on the left side
                                http://s807.photobucket.com/user/budm/library/

                                TV Factory reset codes listing:
                                http://www.badcaps.net/forum/showthread.php?t=24809

                                Comment

                                • budm
                                  Badcaps Legend
                                  • Feb 2010
                                  • 40746
                                  • USA

                                  #36
                                  Re: Samsung ln40b540p8f flickering

                                  BTW, I need the P/N of the PFC Controller IC ICP801, I need to verify if it is FAN7530 or not.
                                  Never stop learning
                                  Basic LCD TV and Monitor troubleshooting guides.
                                  http://www.badcaps.net/forum/showthr...956#post305956

                                  Voltage Regulator (LDO) testing:
                                  http://www.badcaps.net/forum/showthr...999#post300999

                                  Inverter testing using old CFL:
                                  http://www.badcaps.net/forum/showthr...er+testing+cfl

                                  Tear down pictures : Hit the ">" Show Albums and stories" on the left side
                                  http://s807.photobucket.com/user/budm/library/

                                  TV Factory reset codes listing:
                                  http://www.badcaps.net/forum/showthread.php?t=24809

                                  Comment

                                  • technicallyartistic
                                    Technical Artis
                                    • Nov 2015
                                    • 32
                                    • USA

                                    #37
                                    Re: Samsung ln40b540p8f flickering

                                    So I'm like 90% sure it says Fan 7503. The 5 kinda looks like a 6 maybe from certain angles and the 0 I can barely make out, but it's probably that. Looks like it says EK something up top. maybe EKO. It's all super worn off and only shows up at certain angles with certain light.

                                    Should I remove the pin I soldered to short the optoisolator pins or leave that for now?

                                    Comment

                                    • budm
                                      Badcaps Legend
                                      • Feb 2010
                                      • 40746
                                      • USA

                                      #38
                                      Re: Samsung ln40b540p8f flickering

                                      Originally posted by technicallyartistic
                                      So I'm like 90% sure it says Fan 7503. The 5 kinda looks like a 6 maybe from certain angles and the 0 I can barely make out, but it's probably that. Looks like it says EK something up top. maybe EKO. It's all super worn off and only shows up at certain angles with certain light.

                                      Should I remove the pin I soldered to short the optoisolator pins or leave that for now?
                                      To raise the PFC Voltage up, we need to add resistor between pin 1 and Primary GND as shown in the picture, you can start with 100K 1/4W first to see how high the DCV on the two legs of the main filter will go up to, for now you can leave the jumper on the OPTO.
                                      Attached Files

                                      if you find these attachements useful please consider making a small donation to the site

                                      Never stop learning
                                      Basic LCD TV and Monitor troubleshooting guides.
                                      http://www.badcaps.net/forum/showthr...956#post305956

                                      Voltage Regulator (LDO) testing:
                                      http://www.badcaps.net/forum/showthr...999#post300999

                                      Inverter testing using old CFL:
                                      http://www.badcaps.net/forum/showthr...er+testing+cfl

                                      Tear down pictures : Hit the ">" Show Albums and stories" on the left side
                                      http://s807.photobucket.com/user/budm/library/

                                      TV Factory reset codes listing:
                                      http://www.badcaps.net/forum/showthread.php?t=24809

                                      Comment

                                      • technicallyartistic
                                        Technical Artis
                                        • Nov 2015
                                        • 32
                                        • USA

                                        #39
                                        Re: Samsung ln40b540p8f flickering

                                        Just to make sure I'm following correctly, it's just one resistor in the area to the right. Nothing is going to the two ground pins you circled? Or are we adding a resistor to any one of the pins with the resistor icon to the ground?

                                        Comment

                                        • budm
                                          Badcaps Legend
                                          • Feb 2010
                                          • 40746
                                          • USA

                                          #40
                                          Re: Samsung ln40b540p8f flickering

                                          Originally posted by technicallyartistic
                                          Just to make sure I'm following correctly, it's just one resistor in the area to the right. Nothing is going to the two ground pins you circled? Or are we adding a resistor to any one of the pins with the resistor icon to the ground?
                                          Just one resistor, one leg goes to pin 1 as shown, the other leg goes to the circle (Negative leg of the cap CP811) which is GND or any one of those GNDs, but I would make the leg as short as possible so use what I had drawn in. The resistor may not ending up to be 100K, but we want to start with that value first.
                                          Last edited by budm; 12-15-2015, 10:20 AM.
                                          Never stop learning
                                          Basic LCD TV and Monitor troubleshooting guides.
                                          http://www.badcaps.net/forum/showthr...956#post305956

                                          Voltage Regulator (LDO) testing:
                                          http://www.badcaps.net/forum/showthr...999#post300999

                                          Inverter testing using old CFL:
                                          http://www.badcaps.net/forum/showthr...er+testing+cfl

                                          Tear down pictures : Hit the ">" Show Albums and stories" on the left side
                                          http://s807.photobucket.com/user/budm/library/

                                          TV Factory reset codes listing:
                                          http://www.badcaps.net/forum/showthread.php?t=24809

                                          Comment

                                          Related Topics

                                          Collapse

                                          • learnmore
                                            Samsung QE55Q60TAUXXU - flashing backlight and flashing standy light--no image
                                            by learnmore
                                            Hello Community!

                                            CASE DETAILS

                                            Promblem Signs: Backlight on 1 sec off 7sec > repeat && Red standby light: 1blink, off 3 sec, 2 blinks, off 5 secs, 2 blinks, off 3 sec, restart cycle

                                            13V present on powerboard output. Backlight continues flashing after removing cables to pannel one at a time and even with both disconnected. NOTE: backlight STOPs flashing and remains on when connector between powerboard and mainboard (note Tcon built in) is disconnected.

                                            Tried inserting firmware on USB and left it in for a few hours, but no change
                                            ...
                                            03-03-2024, 09:49 AM
                                          • Document Archive
                                            Samsung Galaxy Book Ion NP950XCJ Notebook Specification for Upgrade or Repair
                                            by Document Archive
                                            This specification for the Samsung Galaxy Book Ion NP950XCJ Notebook can be useful for upgrading or repairing a laptop that is not working. As a community we are working through our specifications to add valuable data like the NP950XCJ boardview and NP950XCJ schematic. Our users have donated over 1 million documents which are being added to the site. This page will be updated soon with additional information. Alternatively you can request additional help from our users directly on the relevant badcaps forum. Please note that we offer no warranties that any specification, datasheet, or download...
                                            09-06-2024, 11:40 PM
                                          • Document Archive
                                            Samsung Galaxy Book Ion NP950XCJ Notebook Specification for Upgrade or Repair
                                            by Document Archive
                                            This specification for the Samsung Galaxy Book Ion NP950XCJ Notebook can be useful for upgrading or repairing a laptop that is not working. As a community we are working through our specifications to add valuable data like the NP950XCJ boardview and NP950XCJ schematic. Our users have donated over 1 million documents which are being added to the site. This page will be updated soon with additional information. Alternatively you can request additional help from our users directly on the relevant badcaps forum. Please note that we offer no warranties that any specification, datasheet, or download...
                                            09-06-2024, 08:40 PM
                                          • Document Archive
                                            Samsung Galaxy Book Flex NP950QCG-X01DE Notebook Specification for Upgrade or Repair
                                            by Document Archive
                                            This specification for the Samsung Galaxy Book Flex NP950QCG-X01DE Notebook can be useful for upgrading or repairing a laptop that is not working. As a community we are working through our specifications to add valuable data like the NP950QCG-X01DE boardview and NP950QCG-X01DE schematic. Our users have donated over 1 million documents which are being added to the site. This page will be updated soon with additional information. Alternatively you can request additional help from our users directly on the relevant badcaps forum. Please note that we offer no warranties that any specification, datasheet,...
                                            09-06-2024, 06:20 PM
                                          • Document Archive
                                            Samsung Galaxy Book Flex NP950QCG-K01DE Notebook Specification for Upgrade or Repair
                                            by Document Archive
                                            This specification for the Samsung Galaxy Book Flex NP950QCG-K01DE Notebook can be useful for upgrading or repairing a laptop that is not working. As a community we are working through our specifications to add valuable data like the NP950QCG-K01DE boardview and NP950QCG-K01DE schematic. Our users have donated over 1 million documents which are being added to the site. This page will be updated soon with additional information. Alternatively you can request additional help from our users directly on the relevant badcaps forum. Please note that we offer no warranties that any specification, datasheet,...
                                            09-06-2024, 06:20 PM
                                          • Loading...
                                          • No more items.
                                          Working...