remote control Part ID help please

Collapse
X
 
  • Time
  • Show
Clear All
new posts
  • zen
    Badcaps Veteran
    • Apr 2011
    • 511

    #1

    remote control Part ID help please

    Hi all

    Part required is a charging chip from a small boat remote control .

    Anyone familiar with chip or manufacturer logo ?
    Attached Files

    if you find these attachements useful please consider making a small donation to the site

  • redwire
    Badcaps Legend
    • Dec 2010
    • 3912
    • Canada

    #2
    Re: remote control Part ID help please

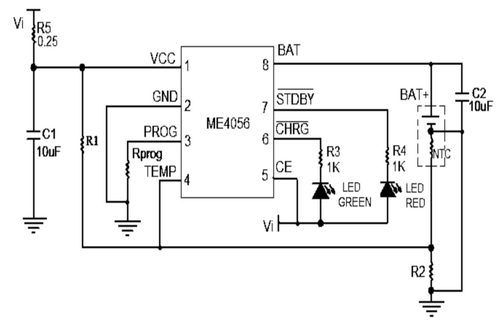
    Looks like a TC or TP4056 lithium battery charge controller - For that IC pin 3 is GND, so why does this board have some tiny part on pin 3?
    Last edited by redwire; 06-09-2022, 10:35 AM.

    Comment

    • R_J
      Badcaps Legend
      • Jun 2012
      • 9633
      • Canada

      #3
      Re: remote control Part ID help please

      It is a ME4056 by Microne
      Pin 2 is ground, pin3 is Program, the part off pin 3 is a resistor.
      Last edited by R_J; 06-09-2022, 10:59 AM.

      Comment

      • redwire
        Badcaps Legend
        • Dec 2010
        • 3912
        • Canada

        #4
        Re: remote control Part ID help please

        That IC looks much better, matches OP's circuit and logo.
        The "4056" is widely copied in china but strange some have different pinouts. Note these have a thermal pad and need some extra heat to desolder.
        Attached Files

        if you find these attachements useful please consider making a small donation to the site

        Comment

        • zen
          Badcaps Veteran
          • Apr 2011
          • 511

          #5
          Re: remote control Part ID help please

          Cheers guys & spot on RJ , it is a Microne manufactured chip .

          Pin configuration varies from the TP version i initially tested .

          Comment

          • zen
            Badcaps Veteran
            • Apr 2011
            • 511

            #6
            Re: remote control Part ID help please

            Trying to repair 2 of these remotes , that have had a higher supply used .

            Charging chips mentioned faulty on both .

            One of them is now destined for the scrapyard in the sky , as main micro controller has an internal S/C .

            Type STM32F030C8T6 , which also has an internal 64K programmable flash .
            Attached Files

            if you find these attachements useful please consider making a small donation to the site

            Comment

            • stj
              Great Sage 齊天大聖
              • Dec 2009
              • 31304
              • Albion

              #7
              Re: remote control Part ID help please

              try to read the flash with an ST-Link or a 5v serial2usb adapter

              Comment

              • zen
                Badcaps Veteran
                • Apr 2011
                • 511

                #8
                Re: remote control Part ID help please

                Cheers , but doubt it would be viable for me to spend more time on the one with micro failed .

                Will focus on the other as he only really needs one to work.

                Comment

                • zen
                  Badcaps Veteran
                  • Apr 2011
                  • 511

                  #9
                  Re: remote control Part ID help please

                  Time to abort mission .

                  Customer must had supplied such high voltage input , that seems all the chips on board have faulted .

                  Not viable to continue on such a cheap device .

                  Comment

                  Related Topics

                  Collapse

                  • tmhobadcap
                    Pioneer VSX-522-K remote control not working???
                    by tmhobadcap
                    I have this receiver for at least 10 years. Usually, we just use the remote for turning on/off and adjusting the volume. Recently, the remote control started not able to turn the receiver on. Later, the volume also could not be adjusted by the remote control.

                    At first, I thought that it was the usual problem which can be fixed by cleaning the contacts on the switches and the pcb. I opened the remote and clean it with alcohol. The remote did work again after that. But after one day, it did not work again. I opened it again and clean with alcohol and contact cleaner. Again it worked...
                    12-24-2020, 01:44 AM
                  • piipo
                    Old Privileg 5.1 speakers remote control question
                    by piipo
                    Hi, I have an old Privileg brand 5.1 speakers. I have lost the remote control. I have an universal Harmony remote but there is no Privileg brand in it's software to add. Does anybody have an idea what alternative brand for a remote can I try instead? I'm attaching an image of what the speakers looks like. The image shows 2 main speakers, they are 5 + 1 in total. Thank you very much
                    09-18-2024, 01:55 AM
                  • hemant_2222
                    Schematic for Denon Remote Control RC1156
                    by hemant_2222
                    Hello Everyone,

                    Hope everyone is enjoying their repairs at hand!.

                    I am looking forward to get the schematic of Denon remote control RC1156. Actually long time no use of the remote leaked the battery thereby corroding few parts as well as the tracks.

                    I was able to join few of them but the remote is still not working, so i am looking forward for your help, in case anyone understand the schematic or the remote circuit diagram and could me assist me in repairing it.

                    Please refer to the attached picture, i think the voltage divider is missing...
                    10-06-2023, 02:05 AM
                  • dfear
                    hitachi 75hl16t64u - not responding to remote control
                    by dfear
                    I have a hitachi 75hl16t64u tv in for repair and it is driving me crazy.
                    It came in for a power issue which I have finally resolved by replacing the power supply.

                    The current issue is that the TV does not respond to the remote control. I have replaced the IR sensor board with a used one but the fault persists.

                    Anyone have a clue how to fix TV?

                    FYI: I have checked the remote work s by pointing it at my camera on my phone....
                    09-02-2024, 12:15 PM
                  • wolf1976
                    wireless receiver for 6 speeds fan control with remote control
                    by wolf1976
                    hi i have a receiver that is destroyed from the overvoltage i guess
                    my question is has three wires u v w for driving a motor fan i found an other receiver wireless from aliexpresss with the same propertiew but for dc motor
                    the motor fan has not label
                    i have an other receiver operational
                    In your opinion can i measure the voltage at the output ?
                    what do you suggest me with a simple instrument multimeter or using someone instrument more specific ?
                    thanks in advance...
                    07-23-2025, 03:12 PM
                  • Loading...
                  • No more items.
                  Working...