Good day folks. This was originally meant to be a post asking for help, but just as I was writing the last few lines, I managed the fix the damn thing, so rather than throwing all that material in the trash, I decided to alter it a bit and turn it into a "how I repaired it" post 
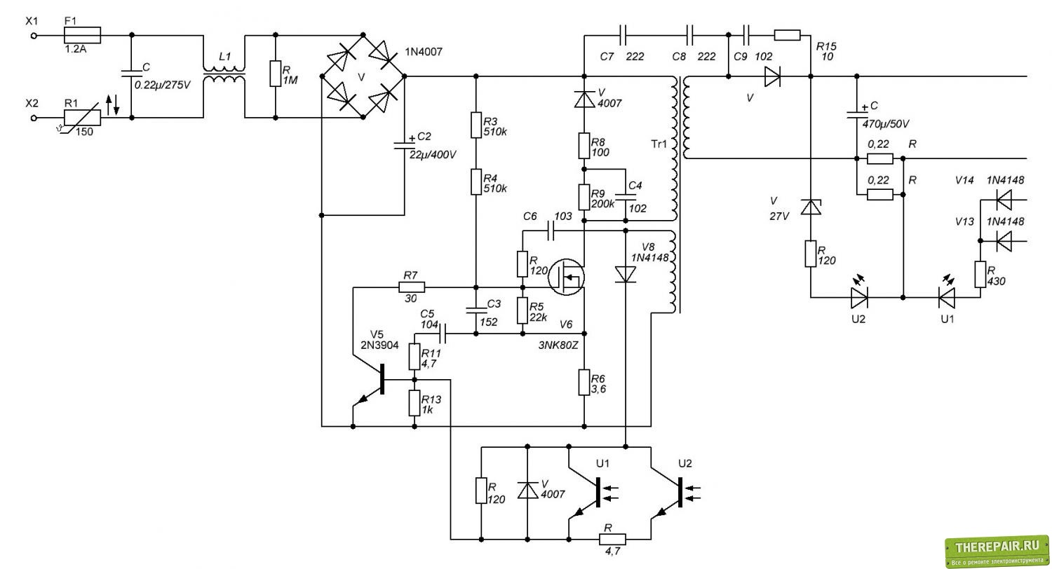
My friend asked me to have a look at his Bosch cordless drill charger AL2215CV which went boom. I took it apart and indeed found a blown resistor and transistor. I managed to find a relatively accurate schematic (attached) and got to work: I replaced the main transistor V6 (F3NK80Z), the small one V5 (2n3904), resistors R6 and R7 according to the schematic. Unfortunately, my 60w series lightbulb I always use for testing came on relatively bright and steady, so there was still a fault somewhere...I started double checking everything on that primary and the only things left were the transformer itself and the two optoisolators. There were no shorts on the secondary either, at least not that I could spot on quick inspection, that could cause a high load.
Remember I said the schematic was "relatively" accurate, which means the part numbers in it don't match the ones printed on the board, but the schematic itself does, so I could follow along at least. Make sure you do the same: identify the parts by how they're connected (use your brain
), not based on their numbers ! Also notice what I did for R7 (in the schematic): I had to twist two resistors together to give me 30ohms because I couldn't find such value locally, though it would've probably worked with the next higher/lower value (feel free to comment on this).
Still, no matter how much I tried it wouldn't work: the bulb would still glow brightly, WTF is there left ? I was just about ready to give up and ask for help, but I decided to push on. To make a long story short, the problem was very simple but impossible to spot visually: the pad I pictured up close, dead-center in the last picture got separated from the track. It goes between the "AUX" leg of the transformer and diode V8 and cap C6, so basically that winding was "floating". There's no way you would be able to spot it ! I scraped some of the insulation off and strengthened the bond with some solder and of course it worked perfectly: green LED came on at the front and the bulb went off.
Electronically speaking, what I think was happening is with essentially no "V-AUX" to power the optoisolators, there was nothing "pulling down" the gate of transistor V6 so it was staying on all the time. The way I figured it out was rather accidental: I measured from the "top" of the pad to the next component down the track and got Meg-Ohms instead of a short....I pushed and prodded at my meter's probes thinking there's some sh!t on them or the pads, but no: still no continuity....there you go
Cheers guys.

My friend asked me to have a look at his Bosch cordless drill charger AL2215CV which went boom. I took it apart and indeed found a blown resistor and transistor. I managed to find a relatively accurate schematic (attached) and got to work: I replaced the main transistor V6 (F3NK80Z), the small one V5 (2n3904), resistors R6 and R7 according to the schematic. Unfortunately, my 60w series lightbulb I always use for testing came on relatively bright and steady, so there was still a fault somewhere...I started double checking everything on that primary and the only things left were the transformer itself and the two optoisolators. There were no shorts on the secondary either, at least not that I could spot on quick inspection, that could cause a high load.
Remember I said the schematic was "relatively" accurate, which means the part numbers in it don't match the ones printed on the board, but the schematic itself does, so I could follow along at least. Make sure you do the same: identify the parts by how they're connected (use your brain
), not based on their numbers ! Also notice what I did for R7 (in the schematic): I had to twist two resistors together to give me 30ohms because I couldn't find such value locally, though it would've probably worked with the next higher/lower value (feel free to comment on this).Still, no matter how much I tried it wouldn't work: the bulb would still glow brightly, WTF is there left ? I was just about ready to give up and ask for help, but I decided to push on. To make a long story short, the problem was very simple but impossible to spot visually: the pad I pictured up close, dead-center in the last picture got separated from the track. It goes between the "AUX" leg of the transformer and diode V8 and cap C6, so basically that winding was "floating". There's no way you would be able to spot it ! I scraped some of the insulation off and strengthened the bond with some solder and of course it worked perfectly: green LED came on at the front and the bulb went off.
Electronically speaking, what I think was happening is with essentially no "V-AUX" to power the optoisolators, there was nothing "pulling down" the gate of transistor V6 so it was staying on all the time. The way I figured it out was rather accidental: I measured from the "top" of the pad to the next component down the track and got Meg-Ohms instead of a short....I pushed and prodded at my meter's probes thinking there's some sh!t on them or the pads, but no: still no continuity....there you go
Cheers guys.
Comment