Help for fixing PSU

Collapse
X
 
  • Time
  • Show
Clear All
new posts
  • hkqq2010
    Member
    • Sep 2012
    • 39
    • CHINA

    #1

    Help for fixing PSU

    Hi guys,

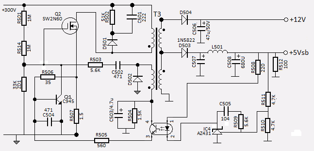
    I have a dead PSU with no output at all and fuse burnt. After replacing power transistors and some resistors, the +5Vsb is back now. But I found the Vcc of PWM TL494 is over +30V which should be around +12V. Here is the diagram of the related circuit.



    Is there anyone could give me some hints which part I should check it first?

    Many thanks in advance.
    Attached Files
  • hkqq2010
    Member
    • Sep 2012
    • 39
    • CHINA

    #2
    Re: Help for fixing PSU

    Some info I want to add, it is an atx PSU, and there is "hum" noise from T3.

    Comment

    • ben7
      Capaholic
      • Jan 2011
      • 4059
      • USA

      #3
      Re: Help for fixing PSU

      The 12v seems to not be regulated.

      Try replacing C503, C506, C507 and C508.

      Maybe get a few pictures too?

      The primary caps could be bad too, causing the hum sound.
      Muh-soggy-knee

      Comment

      • hkqq2010
        Member
        • Sep 2012
        • 39
        • CHINA

        #4
        Re: Help for fixing PSU

        Originally posted by ben7
        The 12v seems to not be regulated.

        Try replacing C503, C506, C507 and C508.

        Maybe get a few pictures too?

        The primary caps could be bad too, causing the hum sound.
        Thanks for your reply.

        I am sorry that I made a terrible mistake. I found that it is caused by offload of 12V. After I re-connected TL494, exciting transistors and some other components, it abruptly drop to 2.5V. After replacing C506, it back to 11V. But it still can't provide any output. I will continue to try to fix it when I am available.

        About hum sound and primary caps, I will keep them in mind. When I try it next time, I will deal with it.

        Many thanks again.

        Comment

        • everell
          Badcaps Legend
          • Jan 2009
          • 1514
          • USA

          #5
          Re: Help for fixing PSU

          Replace C503 4.7 uF capacitor. It is the "critical" capacitor in this power supply.

          What is brand and model number of this power supply? What is measurement of 5VSB circuit? If Vcc to the TL494 is 30 volts, I would expect the 5vsb to be about 10 volts.
          Old proverb say.........If you shoot at nothing, you will hit nothing (George Henry 10-14-11)

          Comment

          • momaka
            master hoarder
            • May 2008
            • 12175
            • Bulgaria

            #6
            Re: Help for fixing PSU

            If C507 and/or C508 are bad, the 5VSB can start oscillating and making weird noises as well. Usually it hisses.

            I would say first start by replacing C503 as everell suggested. If that doesn't fix the problem, C507 and C508 are next. If that's not it either and the hum really does sound like a 50 or 60 Hz line hum, then it could be the primary caps too (although that's very unlikely).

            Comment

            • hkqq2010
              Member
              • Sep 2012
              • 39
              • CHINA

              #7
              Re: Help for fixing PSU

              Originally posted by everell
              Replace C503 4.7 uF capacitor. It is the "critical" capacitor in this power supply.

              What is brand and model number of this power supply? What is measurement of 5VSB circuit? If Vcc to the TL494 is 30 volts, I would expect the 5vsb to be about 10 volts.
              Thanks for your suggestion. I had replaced C503 but with no luck, there is still little hum sound. Any further suggestion??

              BTW, the PSU is EnerPlus PE380 which was dumped by my neighbour who said it is damaged by his little son by setting the switch to 110V. There are many components damaged. I am very interested to know whether I can fix it and how many efforts and $$ to fix it.

              Originally posted by momaka
              If C507 and/or C508 are bad, the 5VSB can start oscillating and making weird noises as well. Usually it hisses.

              I would say first start by replacing C503 as everell suggested. If that doesn't fix the problem, C507 and C508 are next. If that's not it either and the hum really does sound like a 50 or 60 Hz line hum, then it could be the primary caps too (although that's very unlikely).
              Thanks for your suggestions. I had replaced C503, C507 & C508, but there is still a little hisses sound. I even replaced the primary caps, but no luck. Yes, it like a 50 Hz line hum.

              Besides, after the replacements of caps, I found +5Vsb drop from +5V to +4.3V. Then I put back those caps, but it still remains +4.3V. I even replaced Q1, Q2 and the Optocoupler, but no luck.

              Really tooooo bad ...

              I think I need to trace it from the very beginning again. Any suggestion ???

              Comment

              • budm
                Badcaps Legend
                • Feb 2010
                • 40746
                • USA

                #8
                Re: Help for fixing PSU

                I have a feeling something else also get damaged when the uniot was set to 110VAC and was fed with 230VAC. The main bridge rectifier is OK, other section of the power supply semiconductors checked OK?
                Last edited by budm; 10-23-2012, 01:41 PM.
                Never stop learning
                Basic LCD TV and Monitor troubleshooting guides.
                http://www.badcaps.net/forum/showthr...956#post305956

                Voltage Regulator (LDO) testing:
                http://www.badcaps.net/forum/showthr...999#post300999

                Inverter testing using old CFL:
                http://www.badcaps.net/forum/showthr...er+testing+cfl

                Tear down pictures : Hit the ">" Show Albums and stories" on the left side
                http://s807.photobucket.com/user/budm/library/

                TV Factory reset codes listing:
                http://www.badcaps.net/forum/showthread.php?t=24809

                Comment

                • ben7
                  Capaholic
                  • Jan 2011
                  • 4059
                  • USA

                  #9
                  Re: Help for fixing PSU

                  AH, the hum is from the main filter caps, they are broken, b/c it was plugged in and set to 110v, so the voltage doubler doubled the 230v, blowing them up.
                  Muh-soggy-knee

                  Comment

                  • Escort Eagle
                    Senior Member
                    • Jul 2012
                    • 110
                    • USA

                    #10
                    Re: Help for fixing PSU

                    Hmmmm ....... really bad day for you Honestly speaking you should return this PSU to your neighbour . Because - this design +5VSB Transformer (EE-19) Damage is common problem . You are lucky that your Transformer is not totally shorted or open . But still If you are looking for hope then - - -

                    First - You must have a 100W series Bulb to Repair any PSU . Because it will prevent you in further Damage .

                    Second - The noise is coming from your +5VSB Transformer (EE-19) . Because Transformer's EE core are loosen . Give some HIT on the Top of the Transformer with the back of you Screw Driver . If it stop noising then you are lucky otherwise you have really bad time !! I don't understand - why +5VSB is suddenly dropping ?? Is your +5VSB Primary section's all parts are OK ?? If all parts are OK, then it is the problem of your Transformer !!

                    OHHHHHHHH ...... MAN !!!! Still you have many things to do ..... I cann't write so much . Firstly tell me - Is your +5VSB is at 5.2V or not ?? Other discussion will be later after repairing the +5VSB voltage successfully otherwise we cann't go ahead .

                    Comment

                    • Escort Eagle
                      Senior Member
                      • Jul 2012
                      • 110
                      • USA

                      #11
                      Re: Help for fixing PSU

                      May be you PSU is look like this -
                      Attached Files

                      Comment

                      • hkqq2010
                        Member
                        • Sep 2012
                        • 39
                        • CHINA

                        #12
                        Re: Help for fixing PSU

                        Originally posted by budm
                        I have a feeling something else also get damaged when the uniot was set to 110VAC and was fed with 230VAC. The main bridge rectifier is OK, other section of the power supply semiconductors checked OK?
                        Thanks for your reply. Yes, the bridge, 2 push-pull power transistors and MOSFET of +5Vsb are all burnt, and they are all replace.

                        Originally posted by ben7
                        AH, the hum is from the main filter caps, they are broken, b/c it was plugged in and set to 110v, so the voltage doubler doubled the 230v, blowing them up.
                        Ah, luckily, the primary caps are ok, caused I had replaced them for test. I think they are ok because the duration is too short. Besides, it is 200V vs 230V anyway, it is not exceed too much.

                        Originally posted by Escort Eagle
                        Hmmmm ....... really bad day for you Honestly speaking you should return this PSU to your neighbour . Because - this design +5VSB Transformer (EE-19) Damage is common problem . You are lucky that your Transformer is not totally shorted or open . But still If you are looking for hope then - - -
                        Thanks for your reply.
                        Haha ... he has another new PSU, he don't want it back. It is totally on my hobby now.

                        First - You must have a 100W series Bulb to Repair any PSU . Because it will prevent you in further Damage .
                        Yes, I use a 40W bulb.

                        Second - The noise is coming from your +5VSB Transformer (EE-19) . Because Transformer's EE core are loosen . Give some HIT on the Top of the Transformer with the back of you Screw Driver . If it stop noising then you are lucky otherwise you have really bad time !! I don't understand - why +5VSB is suddenly dropping ?? Is your +5VSB Primary section's all parts are OK ?? If all parts are OK, then it is the problem of your Transformer !!
                        I think you are right. The sound is coming from EE-19, but I had already replaced it by two another EE-19., one with louder sound, the other the same. Are they slightly different causing this? Any suggestions ???

                        OHHHHHHHH ...... MAN !!!! Still you have many things to do ..... I cann't write so much . Firstly tell me - Is your +5VSB is at 5.2V or not ?? Other discussion will be later after repairing the +5VSB voltage successfully otherwise we cann't go ahead .
                        +5Vsb is 5V before. But while dealing with the hiss sound, it drops to 4.3V now and can't back to 5V. Toooooo..... sad ......

                        Thanks for great info anyway.

                        Originally posted by Escort Eagle
                        May be you PSU is look like this -
                        Thanks for your reply, but it doesn't look like that.
                        Last edited by hkqq2010; 10-23-2012, 09:48 PM.

                        Comment

                        • budm
                          Badcaps Legend
                          • Feb 2010
                          • 40746
                          • USA

                          #13
                          Re: Help for fixing PSU

                          Do you have the rest of the diagram of this power supply?
                          Never stop learning
                          Basic LCD TV and Monitor troubleshooting guides.
                          http://www.badcaps.net/forum/showthr...956#post305956

                          Voltage Regulator (LDO) testing:
                          http://www.badcaps.net/forum/showthr...999#post300999

                          Inverter testing using old CFL:
                          http://www.badcaps.net/forum/showthr...er+testing+cfl

                          Tear down pictures : Hit the ">" Show Albums and stories" on the left side
                          http://s807.photobucket.com/user/budm/library/

                          TV Factory reset codes listing:
                          http://www.badcaps.net/forum/showthread.php?t=24809

                          Comment

                          • hkqq2010
                            Member
                            • Sep 2012
                            • 39
                            • CHINA

                            #14
                            Re: Help for fixing PSU

                            Originally posted by Escort Eagle
                            Hmmmm ....... really bad day for you Honestly speaking you should return this PSU to your neighbour . Because - this design +5VSB Transformer (EE-19) Damage is common problem . You are lucky that your Transformer is not totally shorted or open . But still If you are looking for hope then - - -
                            I will extract an EE-19 from a good PSU to have a trial later.

                            Thanks for your great info again.

                            Comment

                            • hkqq2010
                              Member
                              • Sep 2012
                              • 39
                              • CHINA

                              #15
                              Re: Help for fixing PSU

                              Originally posted by budm
                              Do you have the rest of the diagram of this power supply?
                              Temporarily no. I want to dedicate with +5Vsb first. Maybe later ....

                              Comment

                              • budm
                                Badcaps Legend
                                • Feb 2010
                                • 40746
                                • USA

                                #16
                                Re: Help for fixing PSU

                                The reason I want to see the rest of the power supply is that how this 5+ power supply gets 300VDC from 230V input, at 230V and without PFC, I would expect to see 325VDC feeding it.
                                The humming sound, I wonder if this self-oscillating power supply is running at the wrong frequency.
                                Do you have true R.M.S. meter, if you do, set it to AC and take the AC ripple reading of that 300VDC feeding this circuits.
                                Never stop learning
                                Basic LCD TV and Monitor troubleshooting guides.
                                http://www.badcaps.net/forum/showthr...956#post305956

                                Voltage Regulator (LDO) testing:
                                http://www.badcaps.net/forum/showthr...999#post300999

                                Inverter testing using old CFL:
                                http://www.badcaps.net/forum/showthr...er+testing+cfl

                                Tear down pictures : Hit the ">" Show Albums and stories" on the left side
                                http://s807.photobucket.com/user/budm/library/

                                TV Factory reset codes listing:
                                http://www.badcaps.net/forum/showthread.php?t=24809

                                Comment

                                • Escort Eagle
                                  Senior Member
                                  • Jul 2012
                                  • 110
                                  • USA

                                  #17
                                  Re: Help for fixing PSU

                                  I think it will be little helpful for you .
                                  Attached Files

                                  Comment

                                  • hkqq2010
                                    Member
                                    • Sep 2012
                                    • 39
                                    • CHINA

                                    #18
                                    Re: Help for fixing PSU

                                    Originally posted by budm
                                    The reason I want to see the rest of the power supply is that how this 5+ power supply gets 300VDC from 230V input, at 230V and without PFC, I would expect to see 325VDC feeding it.
                                    The humming sound, I wonder if this self-oscillating power supply is running at the wrong frequency.
                                    Do you have true R.M.S. meter, if you do, set it to AC and take the AC ripple reading of that 300VDC feeding this circuits.
                                    Sorry that I haven't any RMS meter. Besides, I am also wondering the ability of my multimeter dealing with AC reading. When I checked the AC Voltage or DC Voltage before D502 and D503, it gives out 1.9V.

                                    Originally posted by Escort Eagle
                                    I think it will be little helpful for you .
                                    1. Vow, you are really expert, you even know the design of T3.
                                    The resistance of T3 (isolated) is 4, 0.6 and 0.1/0.2 ohm.

                                    2. I haven't any 18V zener, I will get one next time I visit the shop. Is it really 18V? Can I get 16V or 20V or something? It will be more easy.

                                    3. I think AZ431 is good caused I had already replaced it. (But the "new" AZ431 is extracted from a bad PSU, I will get one from a good PSU to have a test)

                                    Besides, the T3 of my good PSU is EE-19N, the secondary output is different from EE-19, I need to check whether I can get an EE-19 from another good PSU.

                                    Furthermore, I found the DC bias of Q1's gate is 4.xV, compared with another good PSU which is only 1.9V. Is it the biasing of Q1 not good?

                                    Many thanks in advance.

                                    Comment

                                    • Escort Eagle
                                      Senior Member
                                      • Jul 2012
                                      • 110
                                      • USA

                                      #19
                                      Re: Help for fixing PSU

                                      The resistance of T3 (isolated) is 4, 0.6 and 0.1/0.2 ohm.
                                      Normally When Primary 5VSB section is Designed with Transistor (Like C5027, C3866), I found T3 Transformer is 4 ohms . But in Mosfet based Design Transformer's I found 3 ohms Resistance . No Problem with 4 ohms if your Series Bulb 40W does not glow . Higher Rated of C502 or C503 will increase your output voltage . I am not sure about the particular capacitor . Most probably it will be C502 . Increase it littlebit (Like 222 PF) and measure the output voltage, what happens .

                                      Is it really 18V?
                                      Yes, I am sure about that - It is 18V . 18V is available in the market . And do not remove the 33K Resistor . Use the 18V Zener in Parallel with 33K Resistor . You can use 16V, But not 20V .

                                      But the "new" AZ431 is extracted from a bad PSU
                                      Replace it with previous Regulator with which was given you 5V .

                                      Besides, the T3 of my good PSU is EE-19N, the secondary output is different from EE-19
                                      yes, If the Circuits are from different company, then Output "5VSB, GND and IC supply" will be in different places . You Just need 1 Yards wire to check it with another transformer . Cut the 1 Yards wire into 7 Pieces and connect those 7 pieces wires with circuit and Transformer according to your need and keep the transformer besides the circuit board .

                                      I found the DC bias of Q1's gate is 4.xV, compared with another good PSU which is only 1.9V
                                      Ya, Gate Voltage 4.x is OK . Because Gate voltage is upto +/- 20V for 2N60 .

                                      I am also wondering the ability of my multimeter dealing with AC reading
                                      Set the Multimeter to AC 1000V . Now look at the circuit - Transformer's One pin is connected with Mosfet's Drain Pin directly . Now with Just any ONE probe of Multimeter's touch that line and measure how much AC voltage is present there ?
                                      Last edited by Escort Eagle; 10-24-2012, 11:12 AM.

                                      Comment

                                      • ben7
                                        Capaholic
                                        • Jan 2011
                                        • 4059
                                        • USA

                                        #20
                                        Re: Help for fixing PSU

                                        You should do the SMPS IC mod.

                                        I.E. using the FSDM311, or TNY377

                                        It will be easier than fixing this circuit and this circuit you are trying to fix is not reliable - if something goes wrong the output voltage can go over 20v! (Not with a proper control chip!)
                                        Muh-soggy-knee

                                        Comment

                                        Related Topics

                                        Collapse

                                        Working...