Acer a515-43 low battery charge voltage

Collapse
X
 
  • Time
  • Show
Clear All
new posts
  • ruletero
    Senior Member
    • Nov 2018
    • 183
    • Mexico

    #1

    Acer a515-43 low battery charge voltage

    Hi

    Acer A515-43
    LA-H801P

    Fail: Does not charge battery, has low voltaje on connector.

    Laptop didn't want to turn on, only charge led blinked.

    I found PQB5 (mosfet high battery charger) in short, voltaje in +12.6V_BATT was 19 v ...

    I changed it, changed PQB6 too and now battery charger voltage is 4.4V but battery is 3 cell, 11.25v, then is very low to charging.

    Laptop turns on without battery and works fine, but with battery turns on and turns off inmediately, I suspect battery bad but I don't know why battery charge voltaje is only 4.4v, I readed bq24780 datasheet (similar IC) and I found that:

    "The bq24780S charges 1-4 cell battery in constant current (CC), and constant voltage (CV) mode. The host
    programs battery voltage in REG0x15(). According to battery voltage, the host programs appropriate charge
    current in REG0x14()."

    and "Setting the Charge Voltage
    To set the output charge regulation voltage, write a 16-bit ChargeVoltage() command (0x15H or 0b00010101)
    using the data format listed in Table 13. The bq24780S device provides charge voltage range from 1.024 to
    19.200 V, with 16-mV step resolution. Upon POR, charge voltage limit is 0 V. Sending ChargeVoltage() 0 mV
    terminates charge."

    Who programs the IC? bios? I update bios without success, same behaviour, and I do not find another way to change that voltage.

    Please, could you help me?
    Attached Files
  • mon2
    Badcaps Legend
    • Dec 2019
    • 14662
    • Canada

    #2
    Re: Acer a515-43 low battery charge voltage

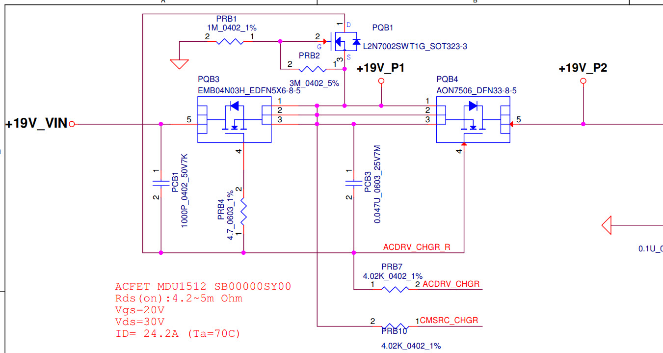
    1) Check the 2 x DCIN mosfets. Specifically, the 2nd mosfet @ PQB4.

    Remove all power / no battery.

    Meter in resistance mode.

    Check the resistance of PQB4:

    source (1-2-3) & drain (5-6-7-8)
    source (1-2-3) & gate (4)
    gate (4) & drain (5-6-7-8)


    Post each measurement.

    2) What is the voltage of ACDRV when the unit is on ?

    3) REGN voltage ?
    Attached Files

    Comment

    • ruletero
      Senior Member
      • Nov 2018
      • 183
      • Mexico

      #3
      Re: Acer a515-43 low battery charge voltage

      Hi

      PUB1
      REGN pin 24 = 6.07v
      ACDRV pin 4 = 24.9v
      ACOK pin 5 = 3.3v
      ACDET pin 6 = 2.54v

      Check the resistance of PQB4:

      source (1-2-3) & drain (5-6-7-8) 40 to 60 M ohms
      source (1-2-3) & gate (4) 20 to 60 M ohms
      gate (4) & drain (5-6-7-8) 40 to 90 M ohms

      I guess PQB4 is working fine, it has 19.2v in PRB3 and it turns on and works fine...

      I suspect from Smbus lines of PUB1 (BQ2478) due charger data configuration is received by these lines, I'm going to replace it.

      Very thanks Mon

      Comment

      • ruletero
        Senior Member
        • Nov 2018
        • 183
        • Mexico

        #4
        Re: Acer a515-43 low battery charge voltage

        BQ24781 replaced with BQ24780s, now charging battery.

        Thanks friends

        Comment

        Related Topics

        Collapse

        • Klevjetack
          Charge a L19D3PDA battery externally from the laptop
          by Klevjetack
          Is there a way to externally charge a L19D3PDA battery from the laptop. I have a broken charging port on my laptop and am trying to find a way to charge the battery for it. I have been doing some research and I have found that there is a module, TP4056, that can be used to charge Li-ion batteries. It says it is used to charge single cell Li-ion batteries. The L19D3PDA battery is a three cell battery. Is it possible to use the module to charge my battery and it would just be very slow? Or would that be a bad idea. Is there a different kind of module I can use to charge my Li-ion three cell battery?...
          03-05-2024, 07:26 AM
        • Document Archive
          ISL6257HRZ ISL6257HRZ-T Laptop Battery Charger Datasheet
          by Document Archive
          ISL6257HRZ ISL6257HRZ-T Laptop Battery Charger Datasheet

          Highly Integrated Narrow VDC Battery Charger for Notebook Computers

          The ISL6257HRZ ISL6257HRZ-T is a highly integrated battery charger controller
          for Li-Ion/Li-Ion polymer batteries. ISL6257 is designed for
          Narrow VDC applications where the system power source is
          either the battery pack or the regulated output of the charger.
          This makes the max voltage to the system equal to the max
          battery voltage instead of the max adapter voltage. Operating
          at lower system voltage can improve...
          11-05-2024, 04:43 PM
        • questore
          XPS 13 9370 CMOS battery voltage always low
          by questore
          Hi Everyone,
          I have brought you a mistery item
          This laptop have come with some strange faults.
          1. CMOS battery was flat 0v
          Symptoms:
          - After using the laptop and shutting down and removing the AC adapter for at least 1 minute, the laptop never turned on until EC reset (either shorting RTC or removing battery and long pressing power button)
          Amp drawing was stuck at 0.005 milliamps.
          - Laptop cannot really be turned off because it autostarts about 5 sec-1 or 2 minute. (lid sw is not the problem)

          After inverstigation RTCD1 diode had a low value...
          09-30-2025, 05:47 AM
        • dclass-pro
          Latitude 3301 not charge battery
          by dclass-pro
          Hi guys I have this dell that with the battery charged it turns on correctly, but if I connect the charger I get the charging symbol but it doesn't charge the battery.
          I found the shorted charger PU4401 ISL9538h that had pins 14 and 15 shorted and I replaced it. but it still doesn't charge.
          I noticed 2 things:
          1) without the battery connected if I connect the power supply, on the SDA and SCL pins of the battery I have 0V I measured the resistance with ground and it is very high, if I connect the battery I have 3v on the 2 lines.
          2) if I try to turn it on without the battery...
          05-06-2025, 06:19 AM
        • zaurus81
          HP 15-cb028nl (dag75ambad0 rev. d) no charge battery
          by zaurus81
          Hi all, I have a HP 15-cb028nl (dag75ambad0 rev. d) that turns on but does not charge the battery. The laptop arrived with the super I/O (ITE IT8987E BXA) burned. After replacing the EC, it turns on but does not charge the battery. Below are the voltages on the pins of the bq24738h, with and without the battery inserted:
          WITHOUT BATTERY WITH BATTERY
          PIN1 (ACN)= 19.76 V PIN1 (ACN)= 19.76 V
          ...
          05-06-2025, 09:48 AM
        • Loading...
        • No more items.
        Working...