Gateway V5Wt2 (LA-9532P) Turns on and immediately off

Collapse
X
 
  • Time
  • Show
Clear All
new posts
  • lazaro.089
    Senior Member
    • Jun 2014
    • 87
    • Mexico

    #1

    Gateway V5Wt2 (LA-9532P) Turns on and immediately off

    Hello Everyone!

    I have this laptop that when connected to charger leds light up and battery charges up ok but when i push the On button it tries to power on (Even the fan spins) but even less than a second after it turns off.
    After that the charging led turns off and it doesn't go back on until I disconnect and reconnect the charger.

    When I connect it to the Power Supply, when charging, the current goes steady until it is charged to 100%. (I can't remember the current value and since it's already 100% now it shows 0.01A)
    But when I try to turn it on the current burst to 0.19A or so and then drops to 0.00

    I already tried flashing the bios with one I found at laboneinside.com
    but it keeps the same.
    Maybe wrong Bios downloaded?


    NOTE: I've seen this laptop turning on before (like a week before it was working fine, then I put it on storage and when the client came to pick it up it didn't work)
  • Techtiger
    Badcaps Legend
    • Oct 2014
    • 1602
    • france

    #2
    Re: Gateway V5Wt2 (LA-9532P) Turns on and immediately off

    Try with another Bios Dump and another RAM
    Last edited by Techtiger; 09-06-2019, 09:52 AM.

    Comment

    • lazaro.089
      Senior Member
      • Jun 2014
      • 87
      • Mexico

      #3
      Re: Gateway V5Wt2 (LA-9532P) Turns on and immediately off

      Ok, I tried https://www.badcaps.net/forum/showthread.php?t=65442
      Another RAM and even without RAM

      Same behavior.

      Should I try EC programming?

      Or how do I reverse check the startup sequence voltages/signals?
      Which one is the first I should check?

      Comment

      • Techtiger
        Badcaps Legend
        • Oct 2014
        • 1602
        • france

        #4
        Re: Gateway V5Wt2 (LA-9532P) Turns on and immediately off

        Originally posted by lazaro.089
        Ok, I tried https://www.badcaps.net/forum/showthread.php?t=65442
        Another RAM and even without RAM

        Same behavior.

        Should I try EC programming?

        Or how do I reverse check the startup sequence voltages/signals?
        Which one is the first I should check?
        try to programming KB9012-A3 EC BIOS

        Comment

        • Techtiger
          Badcaps Legend
          • Oct 2014
          • 1602
          • france

          #5
          Re: Gateway V5Wt2 (LA-9532P) Turns on and immediately off

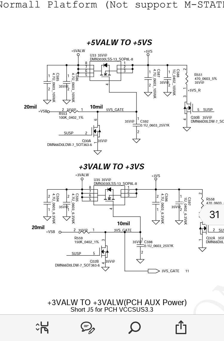
          The Schematic is available for this MB check the 3/5 VS line Voltage transfer page 31
          Attached Files

          Comment

          Related Topics

          Collapse

          • Stephen
            MacBook Pro 14" M1 Pro Turns on functions then turns off when I plug in USB C cable
            by Stephen
            MacBook Pro 14" M1 Pro Turns on functions then turns off when I plug in USB C cable to reset the computer. I disconnect the battery fully and then reconnect it and it won't turn back on. After letting it sit for a day I plug the battery back up, and the MagSafe 3 cable and it powers on and stays ons, once I plug in a USB C cable into the port closes to the MagSafe port it turns off and the Amber light turns off and won't turn on. No water damage, nothing, I want to do a DFU restore to wipe the computer since the customer stated they did an update and ever since it just decided to not work...
            03-15-2024, 09:37 AM
          • www
            LG L192WS-BN backlight turns off after 1 second
            by www
            I am testing an old LG L192WS-BN monitor I have that gives an image, but has a backlight issue. When you turn it on the backlight turns on 1 second and it turns off, turns on again, 1 second and it turns off and stays off. Using a flashlight I can see there's still an image.

            I replaced a bulged cap on the main board, but made no difference. I also got another exact same model monitor that has a broken ccfl (the connector got ripped from the panel and the main screen connector is also broken so I can't use this panel to test), tried using the main board from this one, same issue....
            03-24-2024, 05:26 PM
          • zklgfs
            Anker SoundCore 2 Bluetooth Speaker Turns Off After a Few Seconds (Possibly Firmware Issue?)
            by zklgfs
            Hi,

            I have an Anker SoundCore 2 (A3105) that I saved from the trash (well, I guess there's a reason why it was supposed to go into the trash...). The problem is that it always turns off after a few seconds (sometimes it stays on a bit longer, between 30 and 60 seconds, but it still turns off). The power light turns on and the bluetooth light starts blinking, but both abruptly turn off again. The "turn off sound" is still played after the lights turn off. Sometimes, it also loops the on-off cycle several times without me pressing any buttons. If I connect an AUX cable, music...
            08-11-2025, 02:14 PM
          • andrhouseolly
            Dell Precision 5510, AAM00 LA-C361P Rev:2.0 turns on, no image.
            by andrhouseolly
            Hi.
            I kindly ask you to help me solve the problem.
            Dell Precision 5510, motherboard AAM00 LA-C361P Rev:2.0
            The board turns on, there is no image.
            Read more. When the power supply is connected, the front panel indicators light up briefly.
            When you press the power button, the button indicator lights up. The board works
            there is no image, there is no matrix initialization, there is no image on HDMI.
            When turned on, the fans do not spin, but when they warm up they start spinning.
            When you turn off the button, the fans spin up to full speed for a short...
            05-11-2024, 03:14 PM
          • Egidio85
            Samsung UE55F8000SZ Turns on and off immediately
            by Egidio85
            good morning, I have a samsung UE55F8000SZ tv that turns on, shows the logo and turns off after 1-2 seconds.
            This defect happens continuously, hearing the classic click of the relay every time.

            Power supply board BN44-00636B

            disconnecting the mains and lamps from the power board always causes the same problem.
            Is it normal that without anything connected this power supply turns on and off cyclically?
            any suggestions on what to check?

            thanks in advance
            03-11-2025, 12:45 PM
          • Loading...
          • No more items.
          Working...