Understanding Main MOSFET logic

Collapse
X
 
  • Time
  • Show
Clear All
new posts
  • thanibee
    Member
    • Nov 2016
    • 22
    • India

    #1

    Understanding Main MOSFET logic

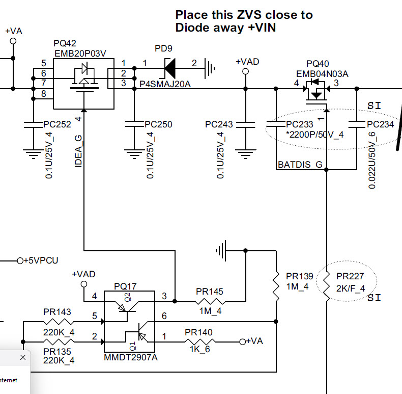
    Could somebody help me to understand how the First MOSFET (PQ42) in the AMD laptop is switched on through the transistor package (PQ17)?
    Attached Files

    if you find these attachements useful please consider making a small donation to the site

  • Sephir0th
    Badcaps Legend
    • Oct 2020
    • 1289
    • Germany

    #2
    Re: Understanding Main MOSFET logic

    No, because even the partial schematic is to incomplete to tell. Can't even read from where the PQ17 Gates are controlled. So please add board number or link to schematics.
    FairRepair on YouTube

    Comment

    • mon2
      Badcaps Legend
      • Dec 2019
      • 14839
      • Canada

      #3
      Re: Understanding Main MOSFET logic

      The first DCin mosfet is a P-channel mosfet. You can confirm this by the direction of the arrow at the gate of the mosfet schematic symbol or by reviewing the datasheet.

      Being P-channel, to enable this mosfet, the gate voltage must be lower than the voltage being passed between the source and drain pins.

      The dual transistor below this mosfet in the schematic is a 2N2907A type. This is a PNP transistor.

      You can confirm this type by the direction of the arrow in the graphic symbol of the schematic. Being used as a switch, this PNP switch will turn ON if the BASE pin is a logic low=0 volts level. When ON, a positive voltage will pass onto the gate pin of the P-channel mosfet.

      So this combination of parts is acting like a logic inverter gate.

      A logic low on the 2N2907 base pin will turn OFF the first DCin mosfet and vice versa.

      Measure the voltage to ground of the mosfet gate pin. If the voltage is sufficiently lower than the source / drain pins, it should be on.

      You can confirm if the mosfet is defective or not by checking the resistance between the mosfet pins.

      Always remove the power to the logic board when measuring the resistance or if testing in diode mode.

      Check the resistance of:

      Source (1-2-3) & drain (5-6-7-8)
      Source (1-2-3) & gate (4)
      Gate (4) & Drain (5-6-7-8)


      Post each measurement.

      Reference:
      https://www.electronics-tutorials.ws...or/tran_4.html
      Last edited by mon2; 03-16-2023, 03:08 AM.

      Comment

      Related Topics

      Collapse

      • mkdj
        Acer TravelMate P214 - N19Q7 main power rail shorted to ground
        by mkdj
        Dear all,

        I have taken out the motherboard of a Acer TravelMate P214. There is a short to ground on the main power rail (19V). I don't have the schematics or boardview for this board (DAZ8IMB1AA0 REVA). But I have found 4 MOSFETS close to the main power rail : 2 N-Channel and 2 P-Channel.

        I have checked resistance across each of the 4 MOSFETS. I have the following readings:
        Both N-Channel Mosfets: nothing odd

        P-Channel MOSFET number 1:
        source - drain : 117 kOhm
        source - gate: 96 Ohm
        gate - drain: 117 kOhm


        P-Channel MOSFET...
        08-20-2025, 06:08 AM
      • prodigy83
        MacBook Pro M1 Pro Logic Board 820-02100 Mosfet where to purchase?
        by prodigy83
        My reference only: TT10141.

        Problem: I need to purchase a mosfet chip from board 820-02100 M1 Pro, that is supposed to be Q5820 but according to Digikey, the schematic diagram I sent them, neither are relevant to the actual mosfet specification I sent them. I just basically need to find this mosfet to purchase, I cannot find it anywhere and am hoping someone could point me in the right direction without have to purchase this entire allusive board. Already checked with Digikey, Mouser, Aliexpress, eBay. Any suggestions?

        Mosfet specs are as follows:

        Chip markings:...
        03-12-2024, 01:38 PM
      • Jane
        How do you test MOSFET in laptops ?
        by Jane
        I tried to use this method:

        Testing an N-channel MOSFET:

        Step 1: Discharge the Gate (turn off the MOSFET)
        Place the black probe (COM) on the Source (S) and the red probe on the Drain (D). The multimeter should show no continuity (high resistance or "OL" – open line).
        Then, touch the black probe to the Source (S) and the red probe to the Gate (G). This discharges any stored charge in the Gate, turning the MOSFET off.

        Step 2: Charge the Gate (turn on the MOSFET)
        Now, place the red probe on the Gate (G) and the black probe on the
        ...
        09-27-2024, 03:31 AM
      • FrozenHaxor
        Lenovo Ideapad 3 15IIL05 NM-D031 +3VALW missing
        by FrozenHaxor
        Hello,

        Having an issue troubleshooting this board, it takes no current. PQ100 MOSFET gets 0V on the gate and does not open, when I short it out the laptop powers up. There is 0V on ACDRV from BQ24780, 0V on ACOK.

        Now for the fun part, ACOK is pulled up to 3VALW rail, when I short out the PQ100 and power up the laptop, ACOK jumps up to correct 3.3V, as soon as I remove the short across the MOSFET it goes fully dead again. Now my issue is that according to schematic this is a circular logic, I can't have +3VALW without getting power to the PU1101 SY8386BRHC, but I can't...
        10-16-2025, 05:58 AM
      • irfan karatela
        MOSFET no voltage at gate Quanta G7HA DAG7HAMB8EO
        by irfan karatela
        I'm working on a HP Pavilion Laptop Model 15-eh1508sa that is missing 19v. I've looked at the schematics and want to know what conditions the ISL9238C checks before it enables the gate for MOSFETs PQ8200 and PQ8201,

        I havent found any shorts on the board.

        I get 19v at +PRWSRC but around 1.7v at the Drain of PQ8201(+vin)

        On Page 82 of the attachment. Link to schematic - https://www.badcaps.net/forum/troubl...ilion-laptop-p...
        01-20-2025, 07:15 PM
      • Loading...
      • No more items.
      Working...