Hisee CCTV monitor Buck regulator chip ID help required.

Collapse
X
 
  • Time
  • Show
Clear All
new posts
  • zen
    Badcaps Veteran
    • Apr 2011
    • 511

    #1

    Hisee CCTV monitor Buck regulator chip ID help required.

    Hi all, won't go into details but managed to cook it myself.

    Has two sets of codes on it.

    Top code JWN8T

    Just below code 2GL 4B

    PCB code ZM11E-T30 V2.1

    Out of a Hiseen CCTV monitor with no model of course.
    Attached Files
    Last edited by SMDFlea; 11-06-2022, 07:30 AM. Reason: Hisee CCTV monitor
  • lotas
    Badcaps Legend
    • Jan 2016
    • 4803
    • Russia

    #2
    Re: Buck regulator chip ID help required.

    JW5352M
    https://www.joulwatt.com/en/proinfo_4329.html

    Comment

    • zen
      Badcaps Veteran
      • Apr 2011
      • 511

      #3
      Re: Buck regulator chip ID help required.

      Thanks Lotas

      Comment

      • zen
        Badcaps Veteran
        • Apr 2011
        • 511

        #4
        Re: Buck regulator chip ID help required.

        Can you kindly suggest an equivalent,as I can't seem to find a reliable supplier for original.

        Comment

        • lotas
          Badcaps Legend
          • Jan 2016
          • 4803
          • Russia

          #5
          Re: Buck regulator chip ID help required.

          Here you need to know the pinout of your DC-DC (pin1-x, pin2-x, ....) and select an analogue from this pinout.

          Comment

          • lotas
            Badcaps Legend
            • Jan 2016
            • 4803
            • Russia

            #6
            Re: Buck regulator chip ID help required.

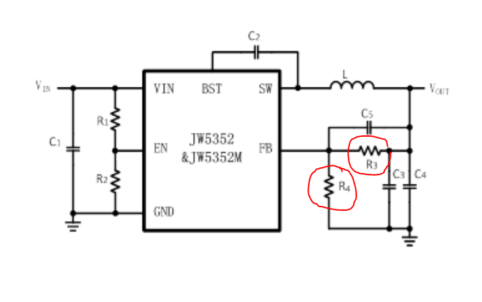
            You know what fixed voltage should be at the output, it is usually selected using a divider of two resistors.
            Attached Files

            Comment

            • zen
              Badcaps Veteran
              • Apr 2011
              • 511

              #7
              Re: Buck regulator chip ID help required.

              Thanks, will investigate.

              Comment

              • Davi.p
                Hobbist Tech
                • Sep 2009
                • 4516
                • Italy - Milan

                #8
                Re: Buck regulator chip ID help required.

                if you have no datasheet, the resistor calculation is impossible..

                Comment

                • zen
                  Badcaps Veteran
                  • Apr 2011
                  • 511

                  #9
                  Re: Buck regulator chip ID help required.

                  It's ok guys, managed to find supplier for original part from China of coarse.

                  Will update when it arrives.

                  Comment

                  • zen
                    Badcaps Veteran
                    • Apr 2011
                    • 511

                    #10
                    Re: Buck regulator chip ID help required.

                    Well, that was a waste of time.

                    Regulator arrive from China, fitted but output being pulled down by main micro.

                    This one is destined for the great scrapyard in the ground.

                    Comment

                    Related Topics

                    Collapse

                    Working...