Re: IBM 6734-ABO Not working.
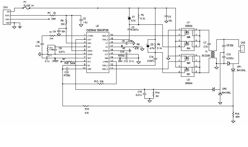
OK, let's try this. One of two things are happening. Either the Over-Voltage Protection (OVP) or the Open Lamp Protection (OLP) circuits are kicking in. The OLP circuit on the BIT3105 shuts down the inverter if an open lamp is detected. The OVP appears to work by reducing the output voltage. I'm assuming the actual problem is a bad component in the OVP sense circuit. so lets see if we can isolate the problem.
I've marked V1 through V4 on the picture. These represent the 4 voltage sense lines. If you trace V4 back, you see it goes to C242 and D242. Short across C242 and test. Similarly V3 goes to D241 and C241. Leave the short across C242, short across C241 and retest. At some point hopefully the CCFLs will stay on.
PlainBill
Originally posted by Welchs101
I've marked V1 through V4 on the picture. These represent the 4 voltage sense lines. If you trace V4 back, you see it goes to C242 and D242. Short across C242 and test. Similarly V3 goes to D241 and C241. Leave the short across C242, short across C241 and retest. At some point hopefully the CCFLs will stay on.
PlainBill
Comment