BenQ E2200HD LCD monitor dead, no power LED

Collapse
X
 
  • Time
  • Show
Clear All
new posts
  • Hellrise
    New Member
    • Oct 2014
    • 6
    • India

    #1

    BenQ E2200HD LCD monitor dead, no power LED

    Problem: BenQ E2200HD LCD which had suddenly stopped working, no power LED

    Observations:
    1) LCD monitor went off suddenly, no blown sound, power LED stays off.
    2) Service station confirmed power supply board was the problem, but i didnt want to replace the full board just for few defective components.
    3) Power supply board all caps seem to be good by observation, no blown fuses
    4) 300 V DC on primary cap
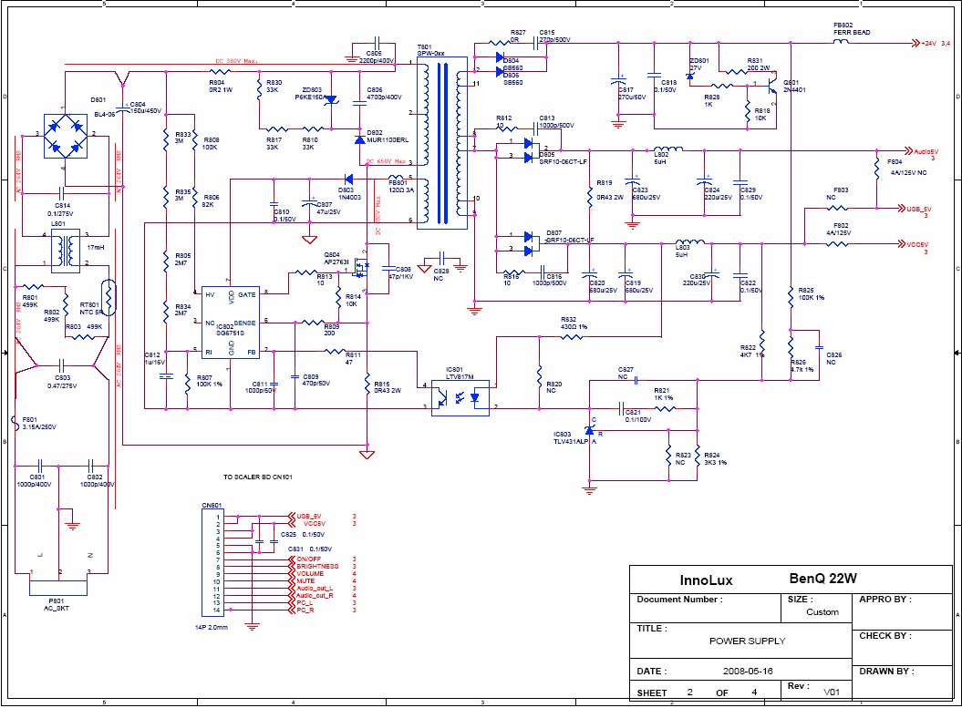
    5) After checking the BENQ LCD repair manual guide for troubleshooting steps (also attached image of circuit board),
    it said "Check pin7 of IC802 (Power IC) voltage about 16V " - and i get around 11 volts in here.
    6) "Check pin2 of IC802 voltage about 3V" - and i get around 1.5 V
    7) "Check pin5 of IC802 voltage is below 1.4V" - and i get around 4 V

    I currently have only a multimeter to test the components, Im not sure from above observations if the problems is on primary or secondary side.
    Also do I need to be connected to the mainboard and lcd panel while testing the power supply ?
    Let me know if I need to test any other component, which can be replaced and tested.
    I have also attached a image of the front side of board and the Cicuit diagram of benq e2200hd from LCD repair guide.

    Thanks,
    Deepak M
    Attached Files
  • Hellrise
    New Member
    • Oct 2014
    • 6
    • India

    #2
    Re: BenQ E2200HD LCD monitor dead, no power LED

    Im attaching better images for front/back view as the previous one is not clear.
    Attached Files

    Comment

    • budm
      Badcaps Legend
      • Feb 2010
      • 40746
      • USA

      #3
      Re: BenQ E2200HD LCD monitor dead, no power LED

      "it said "Check pin7 of IC802 (Power IC) voltage about 16V " - and i get around 11 volts in here." That can be due to bad start up cap C807 which is connected to pin 7 of the SMPS IC, the problem can also be due to fail current source in side the IC.
      The required startup Voltage at pin7 is 16.5V so the IC is not running right now.
      Attached Files
      Last edited by budm; 10-23-2014, 09:27 AM.
      Never stop learning
      Basic LCD TV and Monitor troubleshooting guides.
      http://www.badcaps.net/forum/showthr...956#post305956

      Voltage Regulator (LDO) testing:
      http://www.badcaps.net/forum/showthr...999#post300999

      Inverter testing using old CFL:
      http://www.badcaps.net/forum/showthr...er+testing+cfl

      Tear down pictures : Hit the ">" Show Albums and stories" on the left side
      http://s807.photobucket.com/user/budm/library/

      TV Factory reset codes listing:
      http://www.badcaps.net/forum/showthread.php?t=24809

      Comment

      • Hellrise
        New Member
        • Oct 2014
        • 6
        • India

        #4
        Re: BenQ E2200HD LCD monitor dead, no power LED

        I just replaced the cap C807 and it still shows around 11.8v at Pin 7.
        Also i just noticed a FUSE open (F802) located at the mainboard connector which connects to pin 3/4 VCC 5v (Image attached). I just shorted it with a piece of wire and checked the pin3/4 of mainboard connector shows 4.7v and the C807 at Pin7 shows 14.5v. Power LED still doesn't show up.

        I also noticed there were no fuse connections for Pin1/2(USB) F803 and F804. Im not sure if they are required or has been removed. Is it safe to connect those with jumper wires and test ?
        Attached Files

        Comment

        • budm
          Badcaps Legend
          • Feb 2010
          • 40746
          • USA

          #5
          Re: BenQ E2200HD LCD monitor dead, no power LED

          Since you are getting those voltages, it means the power supply is putting out. I thoght you are not getting any output voltages from the power supply outputs at all.
          Per spec sheet of the SMPS IC.
          The minimum startup Voltage is 16.5V
          Once it starts running, the minimum running Voltage is 10.5V
          If the operating Voltage goes down to 7.5V, the IC will go into Low Voltage shutdown, if it goes above 26V it will go into High Voltage shutdown.
          So at 11.8V it is on the low side but above minimum operating voltage.
          So far the output Voltages from the power supply are on the low side, 4.7V and 14V.
          Last edited by budm; 10-23-2014, 03:39 PM.
          Never stop learning
          Basic LCD TV and Monitor troubleshooting guides.
          http://www.badcaps.net/forum/showthr...956#post305956

          Voltage Regulator (LDO) testing:
          http://www.badcaps.net/forum/showthr...999#post300999

          Inverter testing using old CFL:
          http://www.badcaps.net/forum/showthr...er+testing+cfl

          Tear down pictures : Hit the ">" Show Albums and stories" on the left side
          http://s807.photobucket.com/user/budm/library/

          TV Factory reset codes listing:
          http://www.badcaps.net/forum/showthread.php?t=24809

          Comment

          Related Topics

          Collapse

          Working...