Hyundai X93W - Dark after 4 secs

Collapse
X
 
  • Time
  • Show
Clear All
new posts
  • tom66
    EVs Rule
    • Apr 2011
    • 32560
    • UK

    #1

    Hyundai X93W - Dark after 4 secs

    My friend brought this 19" monitor around for me to have a look at.

    The problem is with the top CCFL bulb, it is wearing out faster than the bottom. It exhibits the extended 2 seconds to black issue, usually takes 4~5 seconds before it cuts out. Picture on top half visibly flickers when this occurs.

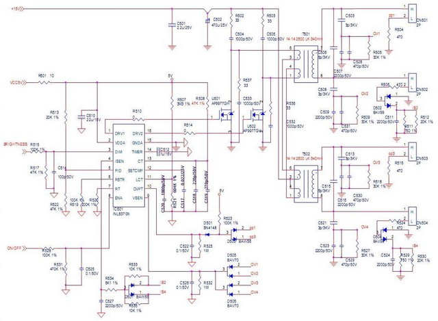
    I couldn't find a schematic of the particular power board but I did find one which used the same CCFL IC. (Attached.)

    I located pin 14 of the IC as being the timer capacitor for the 2 secs cut off. I soldered a bridge across it -- this looks like an infinite capacitance to the timer circuit, so it never shuts off. The timer is almost always charged by a low current constant current source, so it's not a big deal to the IC if it's shorted out. It just never times out.

    Result is, the top bulb flickers a few times when it tries to start, but then manages to work after about 30 seconds of flickering. Now, I have told friend that it's not a permanent fix, but even after the top bulb dies completely there will still be a bottom bulb and it will still be usable. He's looking for a new monitor now, but this'll do for the time being. Turning down the brightness makes it start quicker, and that worked for 18 months with my old 19" Xerox which had a dying backlight.

    So, for a quick fix, consider disabling the timer.

    The yellow wires are patching up some traces I previously cut when trying to disable the protection scheme. Doing that did keep the monitor on, but the bulbs flickered too much (continuously trying to auto-start), so I went for the timer disable method.
    Attached Files
    Last edited by tom66; 01-29-2013, 09:06 AM.
    Please do not PM me with questions! Questions via PM will not be answered. Post on the forums instead!
    For service manual, schematic, boardview (board view), datasheet, cad - use our search.
  • selldoor
    Slow Learner
    • Dec 2010
    • 7870

    #2
    Re: Hyundai X93W - Dark after 4 secs

    Sounds good to me - just for us mere mortals - is this the bridge you have made
    Attached Files
    Please upload pictures using attachment function when ask for help on the repair
    http://www.badcaps.net/forum/showthread.php?t=39740

    Comment

    • tom66
      EVs Rule
      • Apr 2011
      • 32560
      • UK

      #3
      Re: Hyundai X93W - Dark after 4 secs

      Yep, that's the one.

      Here's a video.
      https://www.youtube.com/watch?v=D4exxfE9lf4
      Please do not PM me with questions! Questions via PM will not be answered. Post on the forums instead!
      For service manual, schematic, boardview (board view), datasheet, cad - use our search.

      Comment

      • forespec
        Member
        • Nov 2012
        • 14
        • India

        #4
        Re: Hyundai X93W - Dark after 4 secs

        Thank you very much, it worked on my HCL brand 18.5 lcd monitor.....Another solution I had, was placing 2 universal ccfl inverters to operate ccfl tubes. But universal inverters are not a reliable solution.

        Comment

        • stj
          Great Sage 齊天大聖
          • Dec 2009
          • 31214
          • Albion

          #5
          Re: Hyundai X93W - Dark after 4 secs

          your looking for a fire, overriding the safety for more than a quick test!

          you need new tubes or an led kit
          http://stores.ebay.com/lcd-led-parts

          Comment

          • tom66
            EVs Rule
            • Apr 2011
            • 32560
            • UK

            #6
            Re: Hyundai X93W - Dark after 4 secs

            I have been using this monitor (my friend gave me it) for over a year, no problems, I would agree that it should be carefully monitored, as it is possible to burn out the transformer by having it open circuit for any long period of time.
            Please do not PM me with questions! Questions via PM will not be answered. Post on the forums instead!
            For service manual, schematic, boardview (board view), datasheet, cad - use our search.

            Comment

            • ElettroFish
              New Member
              • Dec 2013
              • 1
              • Italy

              #7
              Re: Hyundai X93W - Dark after 4 secs

              Yeah! This fix worked for me.

              Comment

              • Th3_uN1Qu3
                Believe in
                • Jul 2010
                • 6031
                • Romania

                #8
                Re: Hyundai X93W - Dark after 4 secs

                Catching fire is a bit of an extreme scenario. It won't happen. It doesn't take more than a few shorted turns on the inverter transformer to make the MOSFETs burn out. Also there is a fuse in the inverter which will blow before anything really nasty goes on. So no safety issue, just the potential of damaging other components of the inverter if the weak lamp gives up entirely.
                Originally posted by PeteS in CA
                Remember that by the time consequences of a short-sighted decision are experienced, the idiot who made the bad decision may have already been promoted or moved on to a better job at another company.
                A working TV? How boring!

                Comment

                Related Topics

                Collapse

                • repair-it
                  TOSHIBA DLP 52HM95 How to reset timer module on bulb
                  by repair-it
                  I replaced the bulb only on my Toshiba DLP The bulb is a TB-25. This is the first time I've done a bulb only replacement. Supposedly there is a timer module that needs to be re-calibrated or reset. I don't know where the module is located. I see some vendors selling the bulb with the housing stating module included which leads me to think the module is located inside the enclosure the bulb mounts in, but I didn't see it. Maybe it's inside the plug attached to the bulb?

                  Anyway - I am seeking information on how to reset this so called module so that the lamp will operate. Apparently...
                  10-11-2023, 07:18 PM
                • ezenia
                  LUMIMAN Smart Bulb IC ID?
                  by ezenia
                  Hi,

                  I have a LUMIMAN Smart Bulb that suddenly stopped lighting one day. The bulb is still detected in the app, but won't light. I've probed around and nothing seems to look off with any of the diodes, caps or resistors. The Bluetooth/Wi-Fi module seems to be working as it's still detected in the app. I even tried deleting and re-pairing the bulb (it didn't light, but I was still able to follow the pairing instructions), it re-paired fine, but still no light.

                  In diode mode, the LEDs all light up when probed so I'm guessing this means the LEDs themselves are OK. I was expecting...
                  04-28-2025, 05:56 PM
                • DeanWy
                  WD Sentinel DS5100 (NAS) boot issues
                  by DeanWy
                  Hi all,

                  I have a Western Digital Sentinel DS5100 NAS system which has stopped working. It has dual BIOS. I bought the system second hand with an already broken primary BIOS (it rebooted multiple times until second BIOS was used).

                  It worked until recently. The system was idle in Windows Server 2012 and a BSOD occurred, I think it was 'critical process died'. Thereafter it didn't boot, it just sat there with no video output and fan speed at 100% (there's a proprietary Windows driver by WD which controls the fan, outside of that it always runs at 100%).

                  There...
                  07-30-2024, 04:13 AM
                • JimBanville
                  Replacing incandescent bulb on Pioneer LD player with led. Need help :)
                  by JimBanville
                  I have a pioneer dvl-909 LD/dvd player from 1998. It has a light on the front panel that lights up when you play a dvd. I removed the bulb and it appears to be a tiny incandescent bulb. Its measures "open"/dead and the bulb is black like it's blown. The socket it fits into measures 5v. I've looked up the schematics and there's no indication of the amperage. I don't want to spend any money on new parts, but I have a pack of like 100, 3v, 20ma LEDs and I have various resistors.
                  Is there a way for me to determine the amperage going to the old dead bulb with my multimeter?
                  ...
                  01-24-2023, 07:49 AM
                • GraphicMan
                  Niky 1000 UPS making strange sparking noises (video)
                  by GraphicMan
                  anyone can explain what and why is this sound "ezz ez ez zzz" clearly starting from 0:34, the ups is niky 1000, i am using 7s6p good lithium 18650 cells pack, that sound only appear when i load any pc or lcd or crt, but never ever when using even much higher load 200w tungsten bulbs, althogh the sound, it never shut down nor give a warning and the pc or lcd or crt works completely normal at all times, in the video u can notice that the bx100 (voltmeter) is restarting with the sound, also the bulb flickers with the sound, i have checked only the largest cap on board (which is not that...
                  02-27-2024, 08:09 PM
                • Loading...
                • No more items.
                Working...