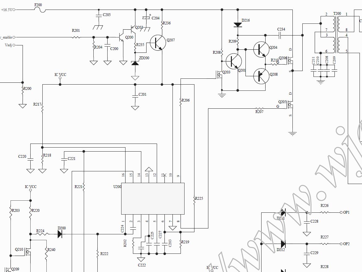
I got this monitor from the trash. 2 Caps failed so i recapped the entire board with panasonic fm caps (same valued). Turned the monitor back on and i still have the same symptoms. I did shine my flashlight on the screen and the picture is still there just no backlight.I've been trying to test the MOSFETS but i am not sure i am doing it correctly. If i put the leads on the the mosfet pins as per Retired caps's guide, i get a brief flash of a number then OL. I'm using a craftsman 82141 multimeter. I did check the 2 fuses on the inverter side of the power board and i am getting .3 ohms, so i am assuming they are ok. I checked the diodes on the board and they appear to be ok, (value one way and OL the other).
The MOSFET is 40T03GP
I've read in a few older posts that they do fail. If someone can chime in on the testing procedure. Or if i need a better multimeter to perform this test.
I am a little confused on the transformer check also. The guide says check pins 1-2 1-3 1-4.....Is this from top to bottom on either left or right side??
If anyone has any suggestions as to what to check or input on the mosfets i'm all ears.
Thanks
The MOSFET is 40T03GP
I've read in a few older posts that they do fail. If someone can chime in on the testing procedure. Or if i need a better multimeter to perform this test.
I am a little confused on the transformer check also. The guide says check pins 1-2 1-3 1-4.....Is this from top to bottom on either left or right side??
If anyone has any suggestions as to what to check or input on the mosfets i'm all ears.
Thanks

Comment