Help reading this electrical schematic

Collapse
X
 
  • Time
  • Show
Clear All
new posts
  • Cornboats
    Dave
    • Oct 2010
    • 232
    • United Kingdom

    #1

    Help reading this electrical schematic

    I'd like to make a motor speed controller on an ex brush universal washing machine motor.
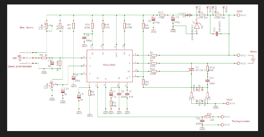
    The motor runs for too fast so I'd like to reduce the revs down into the 10s. I've bought several motor controllers off Ebay/Amazon but the 240v version doesn't maintain the motor at low speed under load at constantrevs. The DC version I bought was good at low revs but I turned the unit on without turning the control potentiometer down first. This has blown something on the board and the fets/triacs aren't marked( Chinese) so I can't replace the obvious. I found this drawing on line and decided its better to make up my own. Trouble is I can't understand some of the notes on the drawing. Can someone talk me thro this?
    EG. What are PAD 1,2,3,4,6&7 . Also theres no low voltage rail so everything seems to run off 240v- Is that right?
    Attached Files
  • alfatv
    Badcaps Veteran
    • Sep 2020
    • 353
    • Canada

    #2
    Re: Help reading this electrical schematic

    Low voltage rail is generated by D2, D1, C1, C2.
    Why don't you try light dimmer?

    Comment

    • redwire
      Badcaps Legend
      • Dec 2010
      • 3912
      • Canada

      #3
      Re: Help reading this electrical schematic

      OP's TDA1085 circuit has constant speed control. It uses feedback from a tachogenerator and/or motor current to stop the motor speed from sagging under load, like a dimmer would do.
      Same circuit as a wood planer, I'd have to dig for it. The IC gets low voltage DC power from mains derived through the zener D2 and dropping resistor R20. That schematic has some mistakes in it.

      If it's some no-name chinese special, I would expect the triacs to be junk and the IC questionable quality. But they are easy to replace.

      Comment

      • Cornboats
        Dave
        • Oct 2010
        • 232
        • United Kingdom

        #4
        Re: Help reading this electrical schematic

        Thanks to both your replies. I'm going to build my own controller based on the TDA 1085 as the ex washing motor I want to re purpose already has a tacho fitted on the end.
        I haven't got the knowledge to design from scratch but can build from a drawing.
        I'll search online to see if there are any I can use.
        Many thanks for taking the trouble to reply.

        Comment

        Related Topics

        Collapse

        • juergenb
          Nescafe Aeroccino, still fails with new Motor (red flashes only once)
          by juergenb
          Hi,

          i am asking for some Help.
          I have one of these Nescafe Aeroccino (Milk Frother) things with a bad motor.
          The Motor didn´t start anymore and internet is full of users just swapping the motor for a Mabuchi RF-500TB-12560.
          So i got a few of these from Banggood.

          I swapped the motor and now i have a new fault condition.

          In a working Frother you would press the start button, it will light red and work for a few minutes.
          If you press longer it will light blue and just mixup the milk.

          With the new Motor it just starts...
          03-23-2021, 11:24 AM
        • sbt123
          charnwood w821 mini wood lathe motor problem
          by sbt123
          hi there,im having a look at repairing a wood lathe for my dad,(charnwood w821)the problem is when turning up the variable speed control,the motor starts to stop and start by itself,if i continue to turn up the speed it will trip the mcb in the consumer unit,there is also a slight smell of burning from the speed controll box.,Another strange symptom is the lathe can be unplugged from the mains after switching it off and the motor will spin a couple of times by itself,so far ive put a new speed controll potentiometer on and new motor brushes,ive also tested the motor windings and everything looks...
          10-27-2024, 03:43 AM
        • momaka
          Aquarius WaterPik WP-100W water flosser
          by momaka
          And for today's “Other Weird Devices” thread, let's have a look at an Aquarius WaterPik WP-100W water flosser. What is it? Apparently, it's kind of a power washer, of sorts, for cleaning teeth & gums. Who knew these existed, right?

          A family friend asked me to take a look at their older one, since it stopped powering On. So let's have a look at what went wrong.

          First, a view of the box (note: it's from a newer model) and the device itself:

          ^ Is it me, or does anyone else find it a little humorous how the box says it's “ADA Accepted”? ...
          09-29-2021, 09:26 PM
        • mikey5791
          Help identify this motor
          by mikey5791
          Hi all forum members,
          Found this unknown motor discarded in a junk yard and took home for learning experience. By the look of it, I suspect it is taken out from a type of air blower probably running on ac power. I used digital multimeter on ohm/resistance scale and it doesn't read anything on those 2 black wires. So, this motor is not shorted and should be good to run.

          Correct me if i am wrong on the initial test.
          Can anyone kindly advice on how to test run this motor based on visible external two black wires. Fyi, i don't see any marking on the motor body nor smell anything...
          11-24-2023, 07:54 PM
        • notallbad
          Rockworth breaker burning out motor
          by notallbad
          Got given this breaker to fix, armature had failed so replaced and the same thing happened.

          Its a 240v heavy duty breaker as opposed to site 110v.

          The 1st armature was bought from aliexpress and advertised as 240v but burnt out within 2 minutes light use taking the 13amp fuse with it and the 2nd bought from ebay (german seller) started to get very hot and begin to smoke so hopefully saved it by shutting it off quick at the first sign of smoke but have now tested the x2 safety cap and its not reading 0.22uf, much lower.

          Theres very little to it really on the...
          08-16-2024, 04:46 AM
        • Loading...
        • No more items.
        Working...