I fried my Arduino Mini...

Collapse
X
 
  • Time
  • Show
Clear All
new posts
  • Dannyx
    CertifiedAxhole
    • Aug 2016
    • 3912
    • Romania

    #1

    I fried my Arduino Mini...

    Good day folks. As the title suggests, I managed to kill my Mini the other day. I did so by sending 12v into the digital pins. The digital pins are connected via 10k pull-up resistors to a rail which is supposed to be kept at 5v by an off-board buck converter (you know one of those silly ebay things, it's got a little trimmer on there to adjust it...anyway). The reason I screwed up is because I wanted to plug an LED into this 5v rail and its jumper wire had the same colour as the 12v wire coming from the wall-wart....plugged that into the 5v rail, the power LED on the board went slightly brighter than it ought to so for good measure, I plugged in the jumper again to ensure it's not some glitch and same behaviour....*that's when Danny realised he f***ed up*

    Now the board no longer responded to anything. Power LED is still on, no smoke or anything, but other than that, nothing: no response whatsoever to my otherwise working code (the one for the automatic car window roll-up some of you folks will be familiar with from another thread of mine). The buttons don't do anything, the reset button doesn't do anything, the programmer can't detect it (not in sync error)...D.E.D DEAD...

    Aside from ordering a new one, that also got me thinking how to prevent further such mess-ups (I obviously replaced the jumper wire with one of a different color too ). I was thinking of placing a 5v zener diode between the digital pins and GND, that way if it gets a "shock" like it just did, I EXPECT the damage to be less, as the zener goes into conduction and sheds away the extra voltage. I got the idea from the numerous TV power supplies I've worked with - they all seem to have a zener on the AUX winding for this purpose. If the overvoltage is sustained, I reckon the zener will short itself out, creating a short to GND, possibly shutting down the supply if it can't provide the current - I'll put a small fuse in line for this purpose. Sounds good ? Here you go...
    Wattevah...
  • stj
    Great Sage 齊天大聖
    • Dec 2009
    • 31255
    • Albion

    #2
    Re: I fried my Arduino Mini...

    5v3 zeners will work, but choose r3,4 so the current wont trash the zeners while also not effecting your input signals.

    Comment

    • eccerr0r
      Solder Sloth
      • Nov 2012
      • 8703
      • USA

      #3
      Re: I fried my Arduino Mini...

      Years ago I killed an AT90S4433 the same way ... well, not exactly. I had a wayward op amp feeding into one of the ADC pins that normally shouldn't hit rail... but it did... and fried the ADC input.

      I think it only hit 6 or 7 volts, though it could have been higher. No magic smoke either. Nevertheless the input is dead. Rest of the chip still works. Talk about weird debug when things still appear to work but the data I got from the chip was wrong.

      Fixed the op amp circuit, and zenered it to protect the input. For me I had the option of just sticking a zener there with no extra resistors, but that was just circumstance.

      Comment

      • Dannyx
        CertifiedAxhole
        • Aug 2016
        • 3912
        • Romania

        #4
        Re: I fried my Arduino Mini...

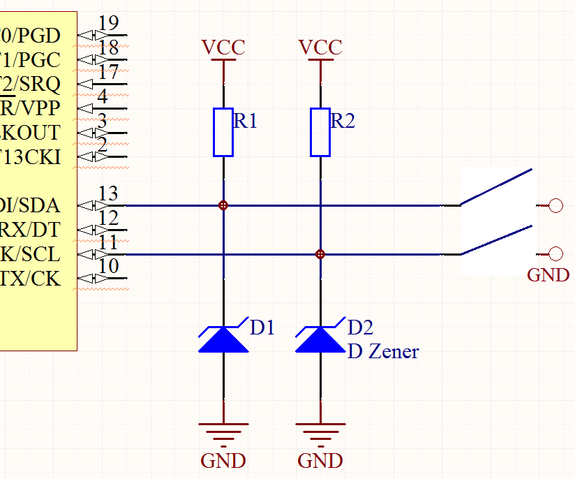
        In my setup, with respect to the diagram I picked up randomly off google images , R1 and R2 correspond be the 10k pull-up resistors I mentioned, while R3 and R4 don't exist at the moment at all, since I'm pulling those pins straight to GND to read a button being pressed - that's all this thing is supposed to do. The schematic would thus look like THIS.

        See, because I intend of putting this thing in a car, I thought I'd use both the external buck converter to first drop the 12-14v of the car down AND the on-board linear regulator of the arduino, instead of just feeding 5v from the buck converter straight into the VCC pin. Remember the mini (and probably other Arduinos too) have a "RAW" pin which goes through a 7805 regulator and a VCC pin which corresponds to the output of said regulator and goes straight to the VCC in of the IC itself, so if you push this VCC pin too wildly, you can kill the thing...I thought I'd be clever and utilize both the off-board buck converter AND the on-board regulator for maximum safety, though I'm not sure it's a good idea or offers any additional benefits than just going BUCK>IC VCC. Instead I'm going BUCK>RAW PIN>IC VCC. What I did was set the buck converter to output around 6v, to still allow the on-board regulator of the arduino to function (5v was too low and sometimes failed to register some of the buttons being pushed), so when "pulled-up" those pins have 6v on them. If I were to add the zeners, I'd drop them after R1 and R2 (like in the schematic - classic zener regulator setup), but those 10k resistors would be a tad too high for that I reckon. I'd thought I'd keep it as simple as possible and simply plop the zeners in there on the breadboard, but changing the value of R1/R2 might be necessary after all. Dropping 6v to 5v means 1v. 1v divided by 10000 ohms, equals 0.0001 A which I think is too low for the arduino to register as a "1" (HIGH) - the pin could oscillate.
        Attached Files
        Last edited by Dannyx; 07-17-2018, 09:23 AM. Reason: Added schematic
        Wattevah...

        Comment

        • stj
          Great Sage 齊天大聖
          • Dec 2009
          • 31255
          • Albion

          #5
          Re: I fried my Arduino Mini...

          100ohm series resistors should be good.

          Comment

          • Dannyx
            CertifiedAxhole
            • Aug 2016
            • 3912
            • Romania

            #6
            Re: I fried my Arduino Mini...

            I got my replacement today and I think I might've screwed up again somehow...some of the pins don't want to go high. Despite the pull-up resistor being there, they stay grounded and not activating the corresponding "if HIGH..." function....can this happen ? True, I also get a resistance reading of around 80-90ohms to gnd on those two pins (3 and 4)...DAMN IT !
            Wattevah...

            Comment

            • stj
              Great Sage 齊天大聖
              • Dec 2009
              • 31255
              • Albion

              #7
              Re: I fried my Arduino Mini...

              well at this point you need hot air to trace the issue.

              Comment

              • Dannyx
                CertifiedAxhole
                • Aug 2016
                • 3912
                • Romania

                #8
                Re: I fried my Arduino Mini...

                Originally posted by stj
                well at this point you need hot air to trace the issue.
                You mean replace the Atmega chip ? There's nothing else connected to those pins - they go straight to the Atmega's pins. I was gonna order some chips from Ali or Banggood or something and repair both boards.
                Wattevah...

                Comment

                • eccerr0r
                  Solder Sloth
                  • Nov 2012
                  • 8703
                  • USA

                  #9
                  Re: I fried my Arduino Mini...

                  ... and make sure your zeners aren't connected backwards?

                  Comment

                  • Dannyx
                    CertifiedAxhole
                    • Aug 2016
                    • 3912
                    • Romania

                    #10
                    Re: I fried my Arduino Mini...

                    I vaguely recalled that although not backwards, the anode was plugged into the + rail of the breadboard instead of the - one, so that shot 12v into one of the pins...not sure about the other one next to it though...must've suffered something similar.

                    With an assembled arduino costing around 2$ and an atmega chip costing around the same (1.99$ big deal...) and taking into account the work required to replace it and all, there's no reason to try to fix a pro mini. It's a no brainer I ordered myself another 3 boards just to be sure I imagine it might be worth repairing a mega or uno, but not these small ones.
                    Wattevah...

                    Comment

                    • stj
                      Great Sage 齊天大聖
                      • Dec 2009
                      • 31255
                      • Albion

                      #11
                      Re: I fried my Arduino Mini...

                      why dont you get a NANO with the built-in programmer for dev use?

                      Comment

                      • Dannyx
                        CertifiedAxhole
                        • Aug 2016
                        • 3912
                        • Romania

                        #12
                        Re: I fried my Arduino Mini...

                        I have a nano too courtesy of my workmate who gave it to me, but I want something that's as small as possible to embed in my car as part of that window project we've been discussing, so I don't need the programmer. I'm very happy using the CH341 and hasn't caused any issues - the only reason it failed is because of human error and miswiring it.
                        Wattevah...

                        Comment

                        • sam_sam_sam
                          Badcaps Legend
                          • Jul 2011
                          • 6070
                          • USA

                          #13
                          Re: I fried my Arduino Mini...

                          I have had these types of mishaps happen to me before until I figured what was causing the problem it was a good thing that these parts were not very expensive

                          It has happened on a project that I am working on now

                          https://www.badcaps.net/forum/showthread.php?t=70594

                          I was trying to use a mosfet switcher was to small in amperage so I fry a few of them
                          Last edited by sam_sam_sam; 07-21-2018, 08:03 PM.

                          Comment

                          • eccerr0r
                            Solder Sloth
                            • Nov 2012
                            • 8703
                            • USA

                            #14
                            Re: I fried my Arduino Mini...

                            Am I missing the boat by using AVRs directly without the Arduino infrastructure???
                            :\
                            I guess I'm missing the cheap AVRs, perhaps I have to buy Arduino boards and reflash them with my own firmware...

                            Comment

                            • stj
                              Great Sage 齊天大聖
                              • Dec 2009
                              • 31255
                              • Albion

                              #15
                              Re: I fried my Arduino Mini...

                              or use "blue pill"
                              https://www.ebay.co.uk/itm/291693366485

                              32bit ARM 72MHz with 128k flash & *real* usb port.

                              Comment

                              • Dannyx
                                CertifiedAxhole
                                • Aug 2016
                                • 3912
                                • Romania

                                #16
                                Re: I fried my Arduino Mini...

                                Here's what I've been up to: I cooked up something which might be a bit overkill. I drew up a rough schematic of how I see things. Since the thing is going to run in a car, I need maximum energy conservation as well as protection from spikes and what not.

                                The car's supply goes to a buck converter via F1. There's a maximum 35v rating on that thing I reckon, so the way I see it, and it's a work in progress so feel free to correct if necessary, Z1 should have a value immediately above 35v. If it exceeds this, the zener conducts (possibly shorts) and blows the fuse hopefully saving the buck.

                                Next step is the micro itself: the buck thing drops 12-14v to 5v. This is where I screwed up last time by applying incorrect voltage to that rail. I thought of this in the unlikely case the converter screws up or overshoots or becomes a piece of wire and allows 14v straight off the battery to get the the micro or simply Danny comes along a pokes a wire in the wrong spot. Same thing here: a 6v or thereabouts zener, Z2, is placed after F2. If VCC exceeds this, the fuse SHOULD blow...not sure it would do it in time though - could be slow and therefore useless as the micro would be dead by then.

                                The digital pins: there's a 10k pull-up resistor on all of them (R2 to Rn for each pin used) "by nature", since I need them to read a high. Conveniently enough, these resistors would allow me to build yet another regulator in conjunction with Z3 (to Zn for each pin used), which would ensure the voltage doesn't exceed 5v here either. Not sure whether this is still needed after the previous portion...this is just a theory...

                                Finally the controls: I'll be tapping into the window buttons on the car and can't alter them, so I' stuck with the 12v going through them. I took me a while to figure out how I'd get around it and I believe I found a solution by using optoisolators, since they require a very small current for the transistor in them to become conductive, therefore I could regulate 12v to 5v with zener Z4 and R1. I believe there's nothing else that can be done here - the zener's already there. When the switch closes, 12v goes through the resistor, Z4 regulates, lights the LED, the transistor becomes conductive pulling the digital pin to GND.

                                I breadboarded it and it works. In fact everything works, minus the zeners on VCC. I want to polish the design by incorporating some "safety" features that would be "industry standard" and present on all devices, automotive or not. Obviously an arduino is not designed to be used in a car, but I imagine the instrument clusters and the stereo and the gauges and stuff, I KNOW all those have some sort of regulation and protection in them, so I reckon it's the same thing I'm trying to achieve. What is overkill, what is good and standard and what is a no-no ?
                                Attached Files
                                Wattevah...

                                Comment

                                • eccerr0r
                                  Solder Sloth
                                  • Nov 2012
                                  • 8703
                                  • USA

                                  #17
                                  Re: I fried my Arduino Mini...

                                  There's something about being careful and there's something about overdesign... If you're using an optoisolator there, there's no need for that zener Z3. Plus if you design it properly, Z4 is not needed either.

                                  Plus Z1 and Z2 would simply burn up, unless if you were simply using them for *very* short term spike mitigation (versus regulation).

                                  <- best picture for the zener applications here...

                                  Comment

                                  • Dannyx
                                    CertifiedAxhole
                                    • Aug 2016
                                    • 3912
                                    • Romania

                                    #18
                                    Re: I fried my Arduino Mini...

                                    The idea for Z1 and Z2 came from something like this...it's a destructive use, I know.
                                    Z3 (on the digital pins) was the one I was mostly interested in because it's like the ones used in the very first diagram of this topic. The reason it may not be mandatory is because the "pull-up" rail is already at 5v, so another zener would not provide any additional benefit.
                                    Wattevah...

                                    Comment

                                    • eccerr0r
                                      Solder Sloth
                                      • Nov 2012
                                      • 8703
                                      • USA

                                      #19
                                      Re: I fried my Arduino Mini...

                                      Exactly... not even "may not be mandatory" but with the isolation capability of the optoisolator, more like superfluous...

                                      Question is too, are you going to allow for the window up and down while key is out of the ignition? The power draw of the motor is going to greatly overshadow that of the microcontroller.

                                      Comment

                                      • Dannyx
                                        CertifiedAxhole
                                        • Aug 2016
                                        • 3912
                                        • Romania

                                        #20
                                        Re: I fried my Arduino Mini...

                                        Originally posted by eccerr0r
                                        Question is too, are you going to allow for the window up and down while key is out of the ignition? The power draw of the motor is going to greatly overshadow that of the microcontroller.
                                        Yes, the windows will go up/down even without the engine running (which is what I believe you actually meant by "key out of ignition") since they need to be able to close/open from the outside of the car. They are allowed to run without the engine running even with the present unaltered setup, but only if the key is in the ACC position. They don't detect the car being locked to roll up though - this is what I'm trying to implement. They draw around 6A each when running freely and around 15a when fully closed/open and the motor is locked. I imagine you WOULD eventually kill the battery if you keep your finger on the button...unless it's got a thermal cutout or something. Ther's a current sensing IC which will go on each window to preempt this and also serve as an "end of travel" indication. It's an ACS...something if memory serves.
                                        Wattevah...

                                        Comment

                                        Related Topics

                                        Collapse

                                        • tamerelapute
                                          [LA-J891P] Warm cpu on 19v rail injection, is it fried ?
                                          by tamerelapute
                                          Hi,
                                          I'm learning electronics(already have some basics) by fixing a FH52M LA-J891P rev1B. It come from an acer nitro 5. The charger was defaulting upon pluging. The 19V rail resistance is 0ohm (I believe that caps screw my measurement). When i inject 5A, I get a rail tension of 1.3V, and 0.8V vcccore.
                                          Except the cpu, I cant feel anything getting warmer.
                                          I believe that it is normal, because the cpu is "eating" half the power I'm imputing.
                                          I dont know if the cpu is fried, because I did not remove the big capacitor on vcccore.
                                          I believe that if the cpu was fried,...
                                          07-08-2024, 03:28 PM
                                        • caspian
                                          What Zener Diodes on a Linear Power Supply
                                          by caspian
                                          Dear members,

                                          I have a linear variable power supply with unknown brand name that I used for voltage injection.
                                          Then it failed. I discovered that its transistors (Q1 and Q2) are shorted.
                                          In addition, I discovered that its zener diodes are defective.
                                          I can replace the burned transistors.
                                          But I do not know the model of the zener diodes. the model number is not marked on the zener diodes.
                                          Therefore, I cannot replace the zener diodes.
                                          I do not want to test the zener diodes in a test circuit to discover their model or value.
                                          no schematics are available...
                                          05-26-2025, 12:38 PM
                                        • Nagy Daniel
                                          Lowest possible resistance on laptop motherboard rail - Guide Table request
                                          by Nagy Daniel
                                          Hi, I'm Daniel, and I'm new to the world of repairing motherboards.

                                          I would like to create a table, or more likely a guideline about the voltage rails and their possible resistance rail.

                                          I know that the motherboard design has a very big depend on the rail's resistance, but I would like to know what is the smallest value for a rail that can be acceptable. For example, I heard that some new gaming motherboards can have 0,5 Ohm resistance on the GPU rail, but on an older type, it could be a sign of a shorted GPU rail.

                                          So, I generated a table with AI so I can...
                                          03-04-2025, 08:24 AM
                                        • Dvsr
                                          On M-Audio AV40 active studio speaker's two zener diodes get really hot.
                                          by Dvsr
                                          Hi. I need help from wiser guys. I am amateur in electronics and can't figure this out by myself.
                                          I bought faulty speakers, M-Audio AV40's. Other speaker has all the electronics in it and the other speaker is just passive one powered by the other speaker's amp. Original problem with the speakers was loud buzzing. I figured out that there is something wrong with the capacitors. I went ahead and replaced every electrolytic capacitor on the PCB. The caps are good quality and have the same values as the original ones.
                                          After replacing the caps I started testing out the speaker. It seemed...
                                          09-10-2025, 10:20 AM
                                        • Document Archive
                                          HP 260 G2 Desktop Mini PC i3-6100U Specification for Upgrade or Repair
                                          by Document Archive
                                          This specification for the HP 260 G2 Desktop Mini PC can be useful for upgrading or repairing a desktop PC that is not working. As a community we are working through our specifications to add valuable data like the 260 G2 Desktop Mini PC boardview and 260 G2 Desktop Mini PC schematic. Our users have donated over 1 million documents which are being added to the site. This page will be updated soon with additional information. Alternatively you can request additional help from our users directly on the relevant badcaps forum. Please note that we offer no warranties that any specification, datasheet,...
                                          09-12-2024, 03:36 PM
                                        • Loading...
                                        • No more items.
                                        Working...