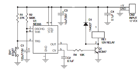
Good day folks. I need to build a countdown timer for a light fixture, that is, when you activate it, it turns the light on for 60 seconds and then turns it back off. Browsing the interwebs revealed the best solution might be to use a 555 timer in the configuration shown in the schematic. I kinda understand how it works and even simulated it and works perfectly, but I have a few questions regarding some aspects about it that I can't quite comprehend, since although the 555 timer is probably the most standard and ubiquitous component out there, I can't grasp its principle in this situation.
C1 and R2 set the time before the thing shuts down, in this case it's set at 60s. I imagine you can make it adjustable by using a pot - will look into that later.
Now: how exactly does C1 charge up ? The simulator shows it doesn't charge until I pull the TRIG pin to GND...C1 is connected straight to the rail via R2, so shouldn't it be charged all the time, albeit slowly ? Even after the fact, how does pulling TRIG to GND cause it to suddenly charge ? TRIG is connected internally to an op-amp inside the 555 so it doesn't charge THROUGH it, that's for sure.
Next, that discharge pin: when the 555's output goes high, the discharge pin pulls anything it's connected to to GND and in the schematic we see the positive of the cap is connected directly to the discharge pin, so shouldn't that drain the cap instantly since the transistor inside the 555 pulls it to GND ? How does it drain so slowly to count down the 60s ?
That's about it, other than that, I understand how it works and I'll start building it, but I also want to understand how it works instead of just rolling with it
C1 and R2 set the time before the thing shuts down, in this case it's set at 60s. I imagine you can make it adjustable by using a pot - will look into that later.
Now: how exactly does C1 charge up ? The simulator shows it doesn't charge until I pull the TRIG pin to GND...C1 is connected straight to the rail via R2, so shouldn't it be charged all the time, albeit slowly ? Even after the fact, how does pulling TRIG to GND cause it to suddenly charge ? TRIG is connected internally to an op-amp inside the 555 so it doesn't charge THROUGH it, that's for sure.
Next, that discharge pin: when the 555's output goes high, the discharge pin pulls anything it's connected to to GND and in the schematic we see the positive of the cap is connected directly to the discharge pin, so shouldn't that drain the cap instantly since the transistor inside the 555 pulls it to GND ? How does it drain so slowly to count down the 60s ?
That's about it, other than that, I understand how it works and I'll start building it, but I also want to understand how it works instead of just rolling with it

Comment