Testing VRMs

Collapse
X
 
  • Time
  • Show
Clear All
new posts

  • budm
    replied
    Re: Testing VRMs

    Originally posted by bianchi77
    L2 and L3 are filter output of Vcore for CPU...
    Lifting the inductors Lx is to isolate the output section of the power supply from the load to find out if the low resistance is from the power supply or from the loads.

    Leave a comment:


  • budm
    replied
    Re: Testing VRMs

    So you are getting 9 Ohms when CPU is installed and 35 Ohms when CPU is removed?

    Leave a comment:


  • bianchi77
    replied
    Re: Testing VRMs

    L2 and L3 are filter output of Vcore for CPU...

    Leave a comment:


  • bianchi77
    replied
    Re: Testing VRMs

    because there's no short to the ground from that section....with the value 35 ohms without CPU...

    yes the low resistance is still there when I remove L2 and L3....
    the output is going to the CPU....that section is taken from datasheet so it's not exactly the same with the board....but that's the chip on the board...

    I can't measure the resistance of those capacitors with CPU since it's on the bottom of the CPU...

    Leave a comment:


  • budm
    replied
    Re: Testing VRMs

    https://www.badcaps.net/forum/attach...5&d=1473809915
    Why don't you concentrate on that section first in the diagram instead of moving to another section?
    Where does the output of that section go to?
    The low resistance still there ON THE OUTPUT CAPS if you lift L2, L3?

    Leave a comment:


  • bianchi77
    replied
    Re: Testing VRMs

    Originally posted by budm
    I do not know what you are referring too, resistors or capacitors. We were dealing with the caps, now you are talking about the resistor values?
    09A, 05A are for the resistors.
    Yes we are talking about capacitors, but I'm testing the resistors as well near the capacitors while I'm there, curiousity....

    I'll let you know the resistance value of the capacitors I've taken from the bottom of the CPU...

    Leave a comment:


  • budm
    replied
    Re: Testing VRMs

    Originally posted by bianchi77
    I've found two missmatch value with the code written on it..05A = 110 ohm...measured in circuit 66 ohm...
    09A = 121 ohm....measured in circuit 67 ohm....and they are not in parallel...

    Could it be the problem ?
    Or this one :
    I do not know what you are referring too, resistors or capacitors. We were dealing with the caps, now you are talking about the resistor values?
    09A, 05A are for the resistors.
    Last edited by budm; 09-14-2016, 10:55 AM.

    Leave a comment:


  • bianchi77
    replied
    Re: Testing VRMs

    I haven't measured the resistance of that 10uF...I'll let you know...some of them are 5uF
    One test that I can do...is, unsolder all the capacitors about 16 small smd capacitors and test the resistance again....
    Last edited by bianchi77; 09-14-2016, 09:02 AM.

    Leave a comment:


  • budm
    replied
    Re: Testing VRMs

    Originally posted by bianchi77
    one of these ? Multilayer Chip Ceramic Capacitor
    http://www.ecvv.com/product/2803276.html

    It's 10uF...but I got >20000uF on my meter.......another bad capacitors ?
    What resistance do you get on that 10uF cap?

    Leave a comment:


  • budm
    replied
    Re: Testing VRMs

    Originally posted by bianchi77
    I have removed all the output capacitors now....I got only 8 ohms between Vcore and GND...CPU in socket...I also have removed all the FETs and the resistance is 7.5 ohm....what could it be the faulty now ?????
    I have removed the inductors as well so the CPU now isolated by itself....
    CPU on socket....resistance = 8 ohm....so it will be some somewhere on the ceramic CPU caps ?
    Is it possible that those caps are faulty ??????
    Something does not make sense here, you had 9 Ohms before the output caps and MOSEFTs are removed, and now you have 7.7 Ohms, and 8 ohms?
    Is Vcore connected to that power supply as shown in the diagram that you are getting the 9 Ohms reading?
    Very confusing.

    Leave a comment:


  • bianchi77
    replied
    Re: Testing VRMs

    I've found two missmatch value with the code written on it..05A = 110 ohm...measured in circuit 66 ohm...
    09A = 121 ohm....measured in circuit 67 ohm....and they are not in parallel...

    Could it be the problem ?
    Or this one :
    Last edited by bianchi77; 09-14-2016, 08:13 AM.

    Leave a comment:


  • bianchi77
    replied
    Re: Testing VRMs

    Photos :
    Attached Files

    Leave a comment:


  • bianchi77
    replied
    Re: Testing VRMs

    one of these ? Multilayer Chip Ceramic Capacitor
    http://www.ecvv.com/product/2803276.html

    It's 10uF...but I got >20000uF on my meter.......another bad capacitors ?

    Leave a comment:


  • bianchi77
    replied
    Re: Testing VRMs

    When I tried to measure one of the chip capacitor with my LCR45....I got value >20000uF
    which is not right, mostly those capacitor is about 100nF to 500nF....
    Is there any possibilities that they are the faulty ones ??

    Leave a comment:


  • bianchi77
    replied
    Re: Testing VRMs

    I have removed all the output capacitors now....I got only 8 ohms between Vcore and GND...CPU in socket...I also have removed all the FETs and the resistance is 7.5 ohm....what could it be the faulty now ?????
    I have removed the inductors as well so the CPU now isolated by itself....
    CPU on socket....resistance = 8 ohm....so it will be some somewhere on the ceramic CPU caps ?
    Is it possible that those caps are faulty ??????
    Last edited by bianchi77; 09-14-2016, 01:52 AM.

    Leave a comment:


  • bianchi77
    replied
    Re: Testing VRMs

    that's good news at least something wrong on the output....which one do you reckon ?
    Could it be one of the output filter caps short ? but they look ok ( no bulge )...I tried replacing with new one last time...still the same...
    Is it possible that one of the ceramic caps near the CPU is short ? ( on the bottom of the CPU, inside the socket )
    without CPU in socket, 34.6 ohm...
    I'll retry now and see what happen and post it....
    Attached Files
    Last edited by bianchi77; 09-14-2016, 12:55 AM.

    Leave a comment:


  • budm
    replied
    Re: Testing VRMs

    It should be very high in the K Ohms range because the devices (Loads) are not active.

    Leave a comment:


  • bianchi77
    replied
    Re: Testing VRMs

    9 ohms at the output....how much resistance do I expect normally in average?
    CPU in socket....

    Leave a comment:


  • budm
    replied
    Re: Testing VRMs

    9 Ohms at the input or at the output?
    The Output you will have lots of circuit connected in parallel: loads to GND, filter caps to GND, the Power MOSFETs to GND, so it is the matter isolating the circuit to narrow down where the low Ohms reading is coming from.

    Leave a comment:


  • bianchi77
    replied
    Re: Testing VRMs

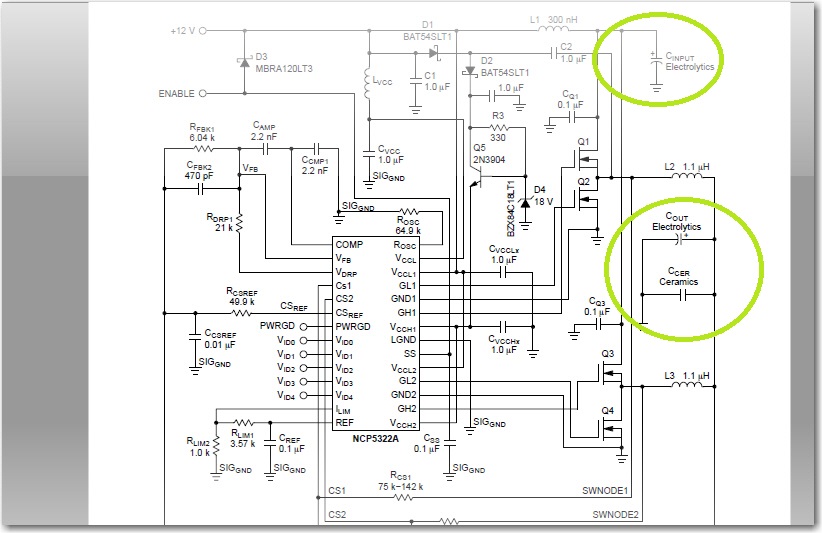
    c. Measure resistance from input of VRM to ground (should be greater than 1 megohm, usually much greater).
    d. Measure resistance from output of VRM to ground (should be greater than 1 megohm, usually much greater).
    I measured it very low at 9 ohm....is it because of filter capacitor in parallel ?
    buck controller = NCP5322
    Please have a look at the schematic, typical 5322...at the input and output ...there are filter capacitors..
    What happen if NCP5322 is bad ? the output voltage is not right ?
    Attached Files
    Last edited by bianchi77; 09-13-2016, 05:41 PM.

    Leave a comment:

Related Topics

Collapse

  • cind12
    GTX 1080 TI Gigabyte Aorus low resistance on vmem
    by cind12
    Hi guys, i was wondering, i've got 9Ohms on Vmem, one of the mosfet was shortet to ground, so i've desoldered hi and low mosfets nad still low res, then i removed all of the memory chips, and the resistance is still low, so did you had maybe a card with that low res on memories, and the card was working fine ?
    Removed the U1866Q and still without result, i dont have thermal cam so can't see where is hot spot when incjeting voltage.
    The resistance on core is ok 0.1Ohm ((Power 0.8V when on)
    Resistance on 12V 4K ohms (Power present when on)
    Resistance on 12V PEX 4K ohms...
    12-08-2023, 09:09 AM
  • sam_sam_sam
    FNIRSI HRM-10 Internal Resistance Detector AC Lead Acid Lithium Battery Tester Review on some testing of device
    by sam_sam_sam
    https://www.ebay.com/itm/405035016711

    I got this device yesterday and did some testing on some tabbing and some incandescent light bulbs and it seems to work very well from what I can tell but how do I know how accurate the m-ohms section is what can I use to verify it accurately I also tested some li-ion battery cells and this seems to be fairly accurate because I have another tester and they seem to agree with each other

    I also checked some capacitors with it that were brand new and seem to show about what I expected to see with my blue capacitor tester so I think it...
    04-13-2025, 08:17 PM
  • Nagy Daniel
    Lowest possible resistance on laptop motherboard rail - Guide Table request
    by Nagy Daniel
    Hi, I'm Daniel, and I'm new to the world of repairing motherboards.

    I would like to create a table, or more likely a guideline about the voltage rails and their possible resistance rail.

    I know that the motherboard design has a very big depend on the rail's resistance, but I would like to know what is the smallest value for a rail that can be acceptable. For example, I heard that some new gaming motherboards can have 0,5 Ohm resistance on the GPU rail, but on an older type, it could be a sign of a shorted GPU rail.

    So, I generated a table with AI so I can...
    03-04-2025, 08:24 AM
  • jkucukov
    PS3 FAT NEC/TOKIN Resistance Testing, need help interpreting values
    by jkucukov
    I'm in process of diagnosing the yellow light of death symptom on my PS3 FAT console CECHG01, in process of getting the Arduino gadget to be able to access Syscon and be able to read fault codes. In the meantime, I'm trying to measure resistance of the NEC/Tokins while still attached to the board. I took the Ohm readings from each of the NEC/Tokins from front and back of the board (4 from the RSX and 4 from the CPU chips).

    What I gathered in the attached pictures are values from the CPU NEC/Tokins are consistently measuring 1.6 Ohms while on the RSX they measure 3.4 Ohms except for...
    10-03-2025, 03:20 PM
  • Jane
    How do you test MOSFET in laptops ?
    by Jane
    I tried to use this method:

    Testing an N-channel MOSFET:

    Step 1: Discharge the Gate (turn off the MOSFET)
    Place the black probe (COM) on the Source (S) and the red probe on the Drain (D). The multimeter should show no continuity (high resistance or "OL" – open line).
    Then, touch the black probe to the Source (S) and the red probe to the Gate (G). This discharges any stored charge in the Gate, turning the MOSFET off.

    Step 2: Charge the Gate (turn on the MOSFET)
    Now, place the red probe on the Gate (G) and the black probe on the
    ...
    09-27-2024, 03:31 AM
  • Loading...
  • No more items.
Working...