Slight differences between these 2 PSU's
The differences are between PL810, PL805 and PL806 on the PW15.... and PL812 and PL811 on the PW20.
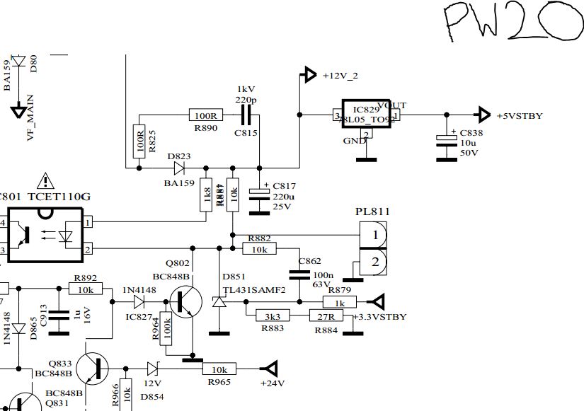
Attached few snips of schematics.
Possible to rewire?
The differences are between PL810, PL805 and PL806 on the PW15.... and PL812 and PL811 on the PW20.
Attached few snips of schematics.
Possible to rewire?

Comment