Let me start off with saying this may be a possible entry to the hall of shame...
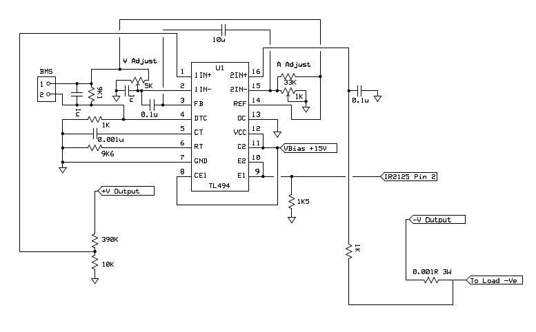
OK - I am trying to design a non-synchonous unisolated buck converter around a TL494, for the purposes of an open-source battery charger.
The goal is 160V DC at 12A, with constant current limiting (12A) and then constant voltage (160V). There is a battery management system input that is basically an opto across the soft start section to shut the supply down when any of the (44) cells go over their target voltage. The load is predictable and does not change fast (at all). The battery pack is isolated from the user and the chassis, so no nagging about safety please.
I'm using parts from the original charger (it was from a Vectrix VX1 that exploded and was beyond economical repair) - I'm using the output filter inductor of 270uH, wound on a very large E core with copper foil. It doesn't appear to be gapped, and is glued. I used a few other bits and pieces like the 105 degree low esr caps and the whole (sand cast) charger case. There is a 280uH PFC inductor as well I could use (same sort of construction - copper foil)
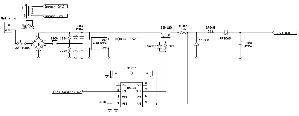
My design basically uses rectified 240V AC into 5 X 450V 330uf resovour caps (which are pre-charged using a large NTC which is bypassed with a relay after 3 seconds) and a TL494 as a single ended 100KHz PWM, driving an IRS2125 high-side driver, running a 25A 1200V IGBT with the voltage being sensed via a resistive divider, and current through a 0.01 Ohm shunt on the lowside. This is filtered through a 1K resistor and 0.1u cap. You would think this was a simple robust design. Errr... no.
The original design sort of worked. And I mean sort of - it was noisy (ie. squealed like a stuck pig) and was not very stable at all - adjusting the voltage down from anywhere would result in noise (hissing or squeal from the inductor) and the trace on the scope going everywhere. I put this down to poor PCB design. (Bad earth planning) It ate 1200V 25A IGBT's with abandon. They just shorted across all three pins.
The IRS2125 went straight into protection mode and refused to output anything until pin 3/4 were bridged - it wasn't surrent limiting but seems to be from spikes on the supply rail (was happy being run from a 12V battery) Even with a 15V zener, 0.1u MLCC ceramic and 100U directly across its rails it still refuses to work properly, so I left 3+4 bridged. Ugh. I don't like this hack. This is not related to the problem at hand though.
I since redesigned the PCB to include a ground fill plane, and removed a few superfluous bits (I originally buffered the voltage divider and amplified the shunt output X10) - no good. The real improvement came when I stuck a 0.1uf cap between pin 2 and 3 - the voltage control worked nicely, with no jitter on the oscilloscope and squeal from the inductor and adjusted between 0 and about 80% duty cycle (my duty cycle is a bit lower due to the use of the soft start circuitry on the DTC pin). The current control required a much larger (10uf) cap between pin 15 and pin 3. The IRS2125 is still being a PITA (if 3 + 4 are bridged temporarily it starts)
I know that this is an ugly hack but I am not sure how to calculate the compensation components - or if I have them even in the right place. There is an application note from TI where they use resistors to set the gain to 101 - not sure what this achieves.
So now I have a supply that is stable on an oscilloscope when fed with 120V DC. I had a 12 ohm load across it and it was perfectly happy. I could disconnect and reconnect it, and only hear a slight 'ping' from the inductor. But on mains voltage, there is a very noticible 'clack' from the inductor when the load is applied - this wasn't a problem with a 40W bulb as the load, but when I stepped it up to 150W, the IGBT died shorted (again!).
I'm not entirely sure what is killing them. I have a 15V Transzorb from G to S, the output cap is largeish (330uf) - I'm wondering if the inrush current is high enough to pop the IGBT (and the current limit loop is really, really slow to respond).
Can someone suggest what to do here? I have attached some schematics and also oscilloscope shots of the gate drive scoped referenced to ground - the 340V has a ground loop (since I don't have an isolated scope, the ground is referenced to ground, rather than 1/2 rectified mains potential).
Should I consider snubbers or Transzorbs across CE? What value snubbers?
I am considering moving to a more robust IGBT - An FGL60N100BNTD - 60A 1000V, or even an IRG80N60RUFD - 80A 600V (although 600V is closer to the bus voltage of 340V DC).
Let me know what to scope next, I have an old analog 10Mhz CRO, so catching anything fast at startup isn't likely.
Any help is most appreciated! I'm happy to provide the schematics in express PCB .sch format if this helps anyone to tear them apart as well.
Some context on the oscilloscope pictures - the really, really bad one is prior to the compensation components being fitted - the one with some jitter is at 340V but with an earth loop. These are taken at the gate of the IGBT - 5V/Div with a 10x probe (so 50v/div). There is a 15V transzorb between G and E.
OK - I am trying to design a non-synchonous unisolated buck converter around a TL494, for the purposes of an open-source battery charger.
The goal is 160V DC at 12A, with constant current limiting (12A) and then constant voltage (160V). There is a battery management system input that is basically an opto across the soft start section to shut the supply down when any of the (44) cells go over their target voltage. The load is predictable and does not change fast (at all). The battery pack is isolated from the user and the chassis, so no nagging about safety please.
I'm using parts from the original charger (it was from a Vectrix VX1 that exploded and was beyond economical repair) - I'm using the output filter inductor of 270uH, wound on a very large E core with copper foil. It doesn't appear to be gapped, and is glued. I used a few other bits and pieces like the 105 degree low esr caps and the whole (sand cast) charger case. There is a 280uH PFC inductor as well I could use (same sort of construction - copper foil)
My design basically uses rectified 240V AC into 5 X 450V 330uf resovour caps (which are pre-charged using a large NTC which is bypassed with a relay after 3 seconds) and a TL494 as a single ended 100KHz PWM, driving an IRS2125 high-side driver, running a 25A 1200V IGBT with the voltage being sensed via a resistive divider, and current through a 0.01 Ohm shunt on the lowside. This is filtered through a 1K resistor and 0.1u cap. You would think this was a simple robust design. Errr... no.
The original design sort of worked. And I mean sort of - it was noisy (ie. squealed like a stuck pig) and was not very stable at all - adjusting the voltage down from anywhere would result in noise (hissing or squeal from the inductor) and the trace on the scope going everywhere. I put this down to poor PCB design. (Bad earth planning) It ate 1200V 25A IGBT's with abandon. They just shorted across all three pins.
The IRS2125 went straight into protection mode and refused to output anything until pin 3/4 were bridged - it wasn't surrent limiting but seems to be from spikes on the supply rail (was happy being run from a 12V battery) Even with a 15V zener, 0.1u MLCC ceramic and 100U directly across its rails it still refuses to work properly, so I left 3+4 bridged. Ugh. I don't like this hack. This is not related to the problem at hand though.
I since redesigned the PCB to include a ground fill plane, and removed a few superfluous bits (I originally buffered the voltage divider and amplified the shunt output X10) - no good. The real improvement came when I stuck a 0.1uf cap between pin 2 and 3 - the voltage control worked nicely, with no jitter on the oscilloscope and squeal from the inductor and adjusted between 0 and about 80% duty cycle (my duty cycle is a bit lower due to the use of the soft start circuitry on the DTC pin). The current control required a much larger (10uf) cap between pin 15 and pin 3. The IRS2125 is still being a PITA (if 3 + 4 are bridged temporarily it starts)
I know that this is an ugly hack but I am not sure how to calculate the compensation components - or if I have them even in the right place. There is an application note from TI where they use resistors to set the gain to 101 - not sure what this achieves.
So now I have a supply that is stable on an oscilloscope when fed with 120V DC. I had a 12 ohm load across it and it was perfectly happy. I could disconnect and reconnect it, and only hear a slight 'ping' from the inductor. But on mains voltage, there is a very noticible 'clack' from the inductor when the load is applied - this wasn't a problem with a 40W bulb as the load, but when I stepped it up to 150W, the IGBT died shorted (again!).
I'm not entirely sure what is killing them. I have a 15V Transzorb from G to S, the output cap is largeish (330uf) - I'm wondering if the inrush current is high enough to pop the IGBT (and the current limit loop is really, really slow to respond).
Can someone suggest what to do here? I have attached some schematics and also oscilloscope shots of the gate drive scoped referenced to ground - the 340V has a ground loop (since I don't have an isolated scope, the ground is referenced to ground, rather than 1/2 rectified mains potential).
Should I consider snubbers or Transzorbs across CE? What value snubbers?
I am considering moving to a more robust IGBT - An FGL60N100BNTD - 60A 1000V, or even an IRG80N60RUFD - 80A 600V (although 600V is closer to the bus voltage of 340V DC).
Let me know what to scope next, I have an old analog 10Mhz CRO, so catching anything fast at startup isn't likely.
Any help is most appreciated! I'm happy to provide the schematics in express PCB .sch format if this helps anyone to tear them apart as well.
Some context on the oscilloscope pictures - the really, really bad one is prior to the compensation components being fitted - the one with some jitter is at 340V but with an earth loop. These are taken at the gate of the IGBT - 5V/Div with a 10x probe (so 50v/div). There is a 15V transzorb between G and E.


C converter).
) I have a Corsair CX750M (Model 75-002019) that I picked up for free about 4 years ago. This is the PSU:
Comment