Hi everyone!
I recently got a bunch of 360 accessories for a good price, among which was also this PSU. It's a unit is rated for 175W (14.2A). OEM is Liteon.
The unit briefly powers on for a few seconds, the green light comes on, and powers back off shortly after the green light changes to red. There is no output voltage, I can't hear the fan running either.
Upon opening it up, there is nothing that would indicate why the unit failed. No burn marks, everything looks good visually. Primary cap is 130uf 450v NCC KMG, secondary caps are 1500uf 16v TAICON, all of which look good too. It appears to be using a continuous topology, judging by the inductor on the secondary. It uses a single switching MOSFET, which is a Toshiba K3569. I appears to be using a single forward topology, as I couldn't spot a capacitor in series with the primary transformer (assuming the transformer acts as an inductor). Somebody please correct me if I'm wrong.
On the secondary we have 2 N-channel MOSFETS for asynchronous rectification, an inductor and output filter caps.
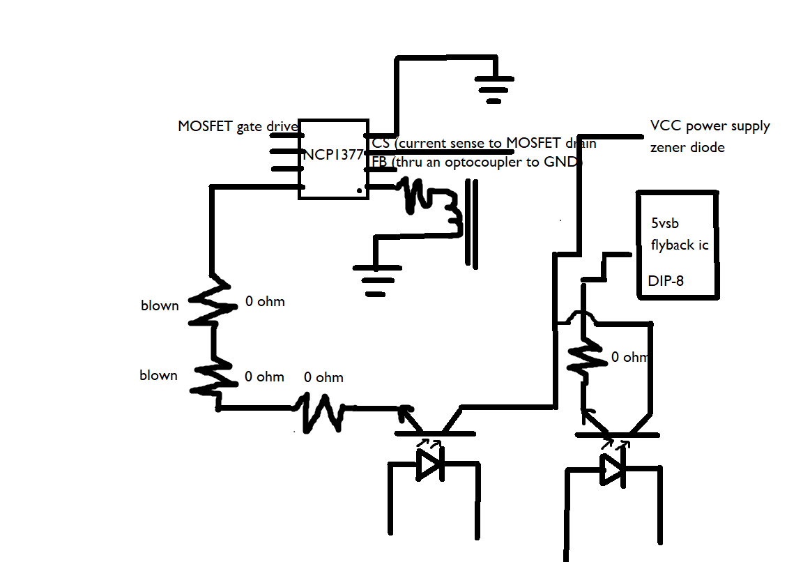
The single switching transistor is driven by a surface mount PWM controller at the underside of the board. I used a multimeter to check the zero fuse resistors, and have found 2 to be blown (I replaced them with jumper wire). They connect the PWM controller through an optocoupler, which are probably part of some voltage feedback circuit. It suggests that something might be shorted, maybe the PWM controller? I can't quite tell the markings on the PWM chip, but it appears to be an IR part.
Any suggestions are highly appreciated.
I recently got a bunch of 360 accessories for a good price, among which was also this PSU. It's a unit is rated for 175W (14.2A). OEM is Liteon.
The unit briefly powers on for a few seconds, the green light comes on, and powers back off shortly after the green light changes to red. There is no output voltage, I can't hear the fan running either.
Upon opening it up, there is nothing that would indicate why the unit failed. No burn marks, everything looks good visually. Primary cap is 130uf 450v NCC KMG, secondary caps are 1500uf 16v TAICON, all of which look good too. It appears to be using a continuous topology, judging by the inductor on the secondary. It uses a single switching MOSFET, which is a Toshiba K3569. I appears to be using a single forward topology, as I couldn't spot a capacitor in series with the primary transformer (assuming the transformer acts as an inductor). Somebody please correct me if I'm wrong.
On the secondary we have 2 N-channel MOSFETS for asynchronous rectification, an inductor and output filter caps.
The single switching transistor is driven by a surface mount PWM controller at the underside of the board. I used a multimeter to check the zero fuse resistors, and have found 2 to be blown (I replaced them with jumper wire). They connect the PWM controller through an optocoupler, which are probably part of some voltage feedback circuit. It suggests that something might be shorted, maybe the PWM controller? I can't quite tell the markings on the PWM chip, but it appears to be an IR part.
Any suggestions are highly appreciated.

Comment