Lenovo Z50-70 ACLUA/ACLUB NM-A273 - Power circuit shorted

Collapse
X
 
  • Time
  • Show
Clear All
new posts
  • Disaxxx
    New Member
    • Oct 2020
    • 4
    • Us

    #1

    Lenovo Z50-70 ACLUA/ACLUB NM-A273 - Power circuit shorted

    Hello

    Laptop - Lenovo Z50-70
    Motherboard: ACLUA/ACLUB NM-A273 Rev:1.0
    Vendor: HannStar

    I was doing some stuff on it utill I saw low battery notification. I have plugged AC adapter and immediately screen went blank. I thought that I was too late with plugging. However it stopped working after this. No LED.

    I have checked the board for short circuits.
    I noticed a malfunctioning mosfet - PQ302, so I have desoldered it. I checked its resistance, and it's really broken - R<1Ω
    However, pins 5, 6, 7 and 8 are still shorted to ground.

    Resistance between battery terminals is quite low - about 550Ω.
    I tried injecting 14.4V into battery pins, at about 1A I noticed PQ303 heating.
    I suspect battery charge module - PU301.

    What should I check next to confirm this or find other reason?
  • mcplslg123
    Badcaps Legend
    • Jun 2015
    • 7262
    • india

    #2
    Re: Lenovo Z50-70 ACLUA/ACLUB NM-A273 - Power circuit shorted

    Keep PQ302 removed from mainboard. Now remove PR301 and check which side is shorted.Inject 1V on the shorted side and see if anything gets hot. Dont inject more then 1V as you may kill the Onboard PCH+CPU if there is any high side fet shorted.

    Comment

    • Disaxxx
      New Member
      • Oct 2020
      • 4
      • Us

      #3
      Re: Lenovo Z50-70 ACLUA/ACLUB NM-A273 - Power circuit shorted

      Thank you very much for your reply and tips.
      I did as you said.

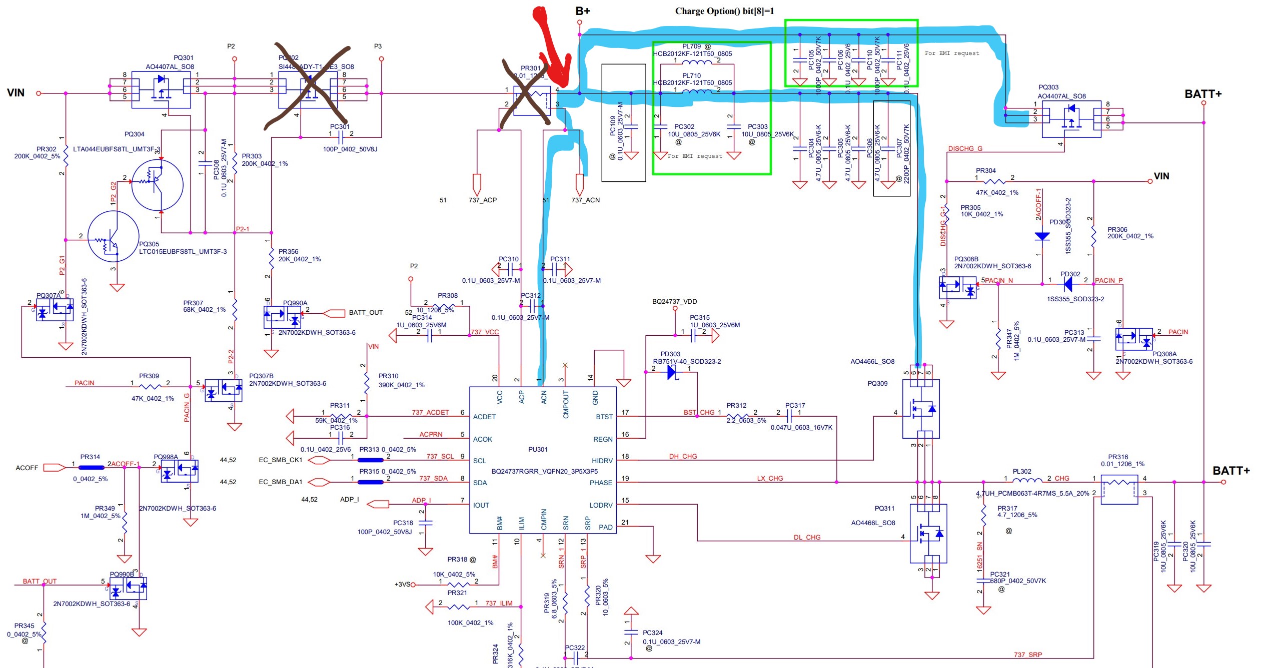
      It seems that whole blue line is shorted to GND.
      I tried injecting volume at red arrow, but nothing gets hot at 3A. (Could I increase the current even further?).
      Picture for reference (737_ACN leads to PU1208 which is not present in my revision of motherboard)

      I have also inspected caps but none looks visibly damaged.
      Attached Files
      Last edited by Disaxxx; 10-26-2020, 10:20 AM.

      Comment

      • mcplslg123
        Badcaps Legend
        • Jun 2015
        • 7262
        • india

        #4
        Re: Lenovo Z50-70 ACLUA/ACLUB NM-A273 - Power circuit shorted

        Yes, you can increase the current to 5A. Btw, what is the consumption on dc supply when you injected 1V,3A?? Check all coils impedance, if no coil is shorted then high side mosfet is not shorted-so you can even increase the voltage a bit safely. But be sure about your measurements, else cpu will be fried.

        Comment

        • Disaxxx
          New Member
          • Oct 2020
          • 4
          • Us

          #5
          Re: Lenovo Z50-70 ACLUA/ACLUB NM-A273 - Power circuit shorted

          I have increased the current limit to 4A and noticed that PQ40 started to heat a little bit.
          After desoldering PJ708 I was pretty sure that it must be one of the capacitors as pins 5,6,7,8 of PQ40 were shorted to GND.
          One of them was a little bit scarred on the side, so I decided to remove it from board.
          It turned out that PC100 was shorted.

          Thank you for helping me

          Comment

          Related Topics

          Collapse

          • reessi
            Acer Alienware Nitro 5 (GH51G LA-L181P Rev: 1C) & Dell Alienware M15 (GDP50 LA-k452P Rev:1) - Both Shorted PCH (SRKMA)!
            by reessi
            Hello:

            I have both these laptops that appeared to have the same fault so I thought I would have a go at replacing the PCH as something to learn, they both are using the same PCH.


            I started on the ACER:

            Up on connecting power no signs of life but current is consumed from the bench power supply and the PCH is hot.
            All the caps on the top of the PCH are showing 0 ohms and the 3.3v rail is shorted.

            I followed the videos from Sorin, Electronics Repair School on Youtube heating from the bottom to install. I practised on around 10 scrap...
            10-29-2024, 11:31 AM
          • Yanleb
            Panasonic TC-P50S1 shorted TXNSC1EDUU (TNPA4782AB) SC Board
            by Yanleb
            Hi every one. I just want to share the successful repair of my shorted Panasonic TNPA4782AB SC board.

            I don't usually do it but so many parts were shorted that I decided to buy the ShopJimmy repair kit instead of sourcing each components individually. Here is the list of components the kit contained, with a remark indicating if I needed that part or not :

            D608, good
            D618 RF101L4S, good (See warning 1 below)
            D619 RF101L4S, good (See warning 1 below)
            D865 RF101L4S, shorted (See warning 1 below)

            IC464 Inverter HA MC74HC1G14, shorted...
            03-09-2020, 12:00 AM
          • modtool
            HP Victus 15-FA1025NL , board DAG3PAMB8D0 REV:D, shorted CPU DrMOS and n-mos
            by modtool
            Hi to all,
            the owner of this machine gave it to me after having opened it to take off the dust from the inside, telling me that after that it didn't start anymore.
            I found that one of the DrMOS (AOZ5016QI) on the CPUCORE was shorted between VIN and VSWH, and that one of the two n-mos connected to the power jack was shorted aswell.
            I unsoldered the two shorted components and verified that there were no other short circuits, then decided to power the mainboard, firstly with the lab power supply, then with its original HP 200w charger, but the behaviour is the same, the board starts...
            04-01-2025, 08:22 AM
          • vpower
            Lenovo Z50-70 ACLUA/ACLUB NM-A273
            by vpower
            Hi, I have this laptop, it is completely dead, no charging light when connected to a working charger.
            Can anyone help me with some hints for troubleshooting this laptop?
            Thanks in advance...
            05-07-2024, 05:28 AM
          • BalkanBoy
            Dead Razer Blade 14 2022, shorted CPU?
            by BalkanBoy
            Hi,

            today I got Razer Blade 14, Ryzen 9 6900HX and RTX 3070Ti.

            Laptop was completely dead. I found shorted CPU VRM mosfet, shorted 19V mosfet and blown battery fuse.

            I replaced it all, but still on CPU coil where mosfet was shorted I got very low resistance, near 0 ohms. On other CPU coils I got around 3 ohms.

            Laptop now raises voltage on whole board, but still nothing comes on the screen. CPU gets 0.7V on all coils except the shorted one. CPU gets only slightly hot, below 40 C.

            I removed coil and injected 0.7V, it draw around...
            09-27-2024, 12:44 PM
          • Loading...
          • No more items.
          Working...