lenovo yoga 3 11 compatibility part

Collapse
X
 
  • Time
  • Show
Clear All
new posts
  • jasko_jacker
    Badcaps Legend
    • Oct 2014
    • 1140
    • italy

    #1

    lenovo yoga 3 11 compatibility part

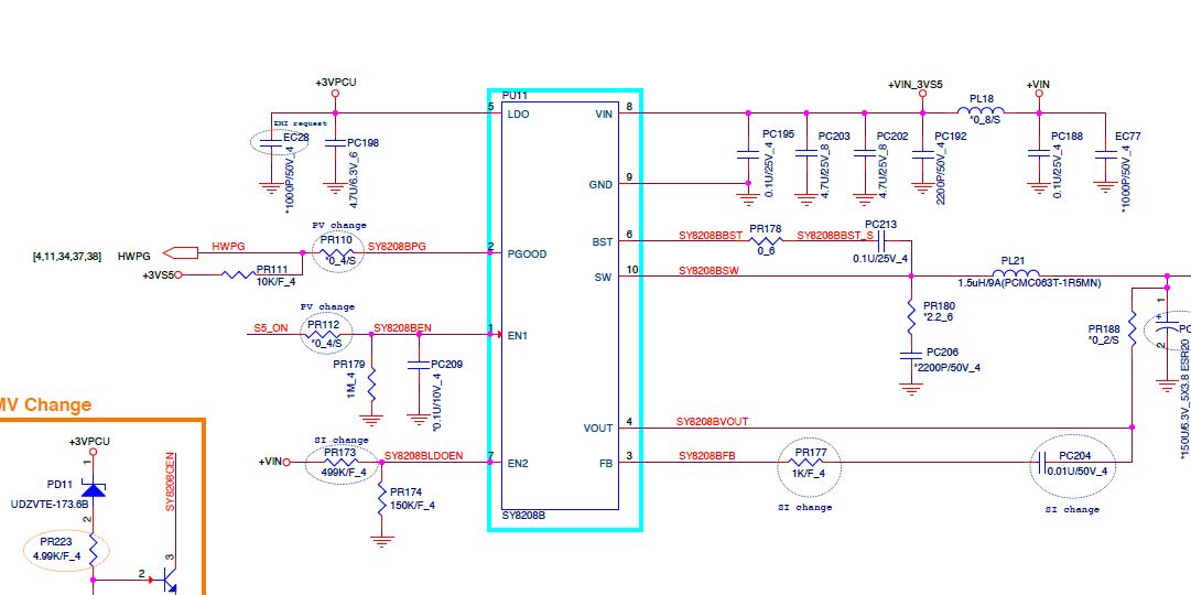
    I'm searching a datasheet of the SYX196BQNC with no luck so
    it's possible to replace SYX196BQNC (lenovo yoga 3 _LA-A994p ZSO50) with SY8208B (hp y11A)
    I have another chip marked MS3KD but I don't have any info
    thanks
    Attached Files
    Last edited by jasko_jacker; 06-04-2018, 12:45 PM.
  • mcplslg123
    Badcaps Legend
    • Jun 2015
    • 7262
    • india

    #2
    Re: lenovo yoga 3 11 compatibility part

    MS=SYSX198BQNC=SY8208BQNC

    So i dont think it is equivalent. SYX196BQNC=RIxxx

    Dont know much about this IC.

    Comment

    • abhay joshi
      New Member
      • Nov 2020
      • 2
      • India

      #3
      Re: lenovo yoga 3 11 compatibility part

      Originally posted by jasko_jacker
      I'm searching a datasheet of the SYX196BQNC with no luck so
      it's possible to replace SYX196BQNC (lenovo yoga 3 _LA-A994p ZSO50) with SY8208B (hp y11A)
      I have another chip marked MS3KD but I don't have any info
      thanks
      Based on your circuit diagram, both are same
      Last edited by SMDFlea; 08-12-2021, 10:08 PM.

      Comment

      • eng.umair.a
        Senior Member
        • Jun 2016
        • 79
        • Pakistan

        #4
        Re: lenovo yoga 3 11 compatibility part

        syx196bqnc equivalent sy8206bqnc tested 100% working

        Comment

        Related Topics

        Collapse

        • FZG
          Lenovo Yoga 6 (13ALC6) keyboard not recognized
          by FZG
          Lenovo Yoga 6 13ALC6
          Model: 82ND
          Board: LA-K211P
          Schematic: https://www.badcaps.net/forum/docume...ic#post3482405

          Hi guys!
          I recently bought a Lenovo convertible Laptop (Yoga 6 13ALC6) in faulty condition. It originally had a corrupted BIOS but I was able to resolve this by flashing a clean bin. Now the laptop works fine except for one thing, the keyboard. It does not work in Windows but it works in BIOS setup. The keyboard itself is probably not at fault, every single key...
          06-28-2025, 11:23 AM
        • Maxpower3
          Brand name and Model Type for Lenovo error 2202 product name is invalid
          by Maxpower3
          Info for error 2202 LenovoThinkPad models and type

          Extract from ThinkPad Maintenance Utilities Configuration File
          plnsrv.ini Version 1.01


          Some information that may be useful




          There must also be missing models, add them to the list if you know of any.

          Code:
          brand name
          20B1=ThinkPad Edge E445
          20B2=ThinkPad Edge E545
          20BC=ThinkPad Edge E145
          20BM=ThinkPad X140e
          20BL=ThinkPad X140e
          20A3=ThinkPad X230s
          20AH=ThinkPad X230s
          20AK=ThinkPad X240s
          20AJ=ThinkPad X240s
          ...
          02-21-2024, 10:27 AM
        • OntarioTL
          Help with part for Lenovo X1 Yoga Gen 3
          by OntarioTL
          I had a customer do a number on one of the USB-C ports enough that they pushed it in on the board. It crushed and looks like shorted one of the capacitors (C3402 on the board diagram).

          Some pads will have to be redone as some ripped too along with a new USB port.

          However, my biggest deal is locating the capacitor replacement part.

          On the board diagram it lists it as SC1U25V2KX-2-GP, but I can't find it in a online search. All I get is other board diagrams that have the same part. And yes, I'm a noob enough that I can't decode the part number or manufacture...
          11-17-2023, 08:41 AM
        • Guaculo
          Lenovo Yoga 11e BIOS chip swap for wifi card compatibility
          by Guaculo
          Hi, i got a Lenovo Yoga 11e that had a bad motherboard. I purchased a replacement motherboard but its a model variation from the original.

          Now the new motherboard wont boot with the OEM wifi card. On the lenovo page it says the new motherboard needs a N-7260 wifi card, and the one i have its a AC-7260.

          I swapped the 2 bios chip from the old mobo (U40 and U38) to the new one in hopes i could get the wifi card to run, but it wont work, even the serial number stays the same as the new motherboard (the laptop runs fine only this 2 issues).

          Is this information...
          10-17-2023, 09:33 AM
        • OntarioTL
          Need help with Lenovo X1 Yoga Gen 6
          by OntarioTL
          I had a customer bring their laptop in as they attempted to change the boot logo and did not follow the instructions to keep the size to the requirements and went full 4k to which then bricked their BIOS (Powers on but no POST). I attempted to take a BIOS image from an identical model I had and cleaned ME but now that laptop has a system board error when I put the chip back on board. Thanks to Lenovo for gluing the BIOS chip down which made it difficult to remove. I did make sure nothing was knocked while removing the glue and getting the chip off. Now I'm thinking the U89 chip next to it that...
          10-17-2025, 12:10 PM
        • Loading...
        • No more items.
        Working...