Vostro 3560 (LA-8241P) dead short to ground

Collapse
X
 
  • Time
  • Show
Clear All
new posts
  • spleenharvester
    Badcaps Veteran
    • Mar 2010
    • 914
    • UK

    #1

    Vostro 3560 (LA-8241P) dead short to ground

    Hi all.

    I bought this system for other parts, but found the dead board is the rare AMD GPU version, so would be great to get it working again

    I have unplugged everything, CPU, RAM daughterboard, the lot. Upon plugging in AC, the adapter immediately shorts. The system also seems to short a charged battery - no signs of life or voltages on any pin. There are no signs of water damage or any obviously fried components, and the short does not appear to be present when there is no attempt to plug in AC.

    Any idea where to start with this one? I believe this should be the schematic? http://www.s-manuals.com/motherboard/compal_la-8241p

    Thanks!

    EDIT: I'll try and get some hi-res pics of the board up too if my camera plays nicely.
    Last edited by spleenharvester; 01-15-2018, 09:27 AM.
    Dell E7450 | i5-5300U | 16GB DDR3 | 256GB SSD
  • spleenharvester
    Badcaps Veteran
    • Mar 2010
    • 914
    • UK

    #2
    Re: Vostro 3560 (LA-8241P) dead short to ground

    Just found a bit of a strange mark on the GPU - I suspect it is some sort of burn mark and that the GPU is dead. Oh well.

    EDIT: I've just scraped at it and it seems to be encrusted thermal paste, the core is actually intact. VGA_CORE_B+ (as measured at PJP800) is shorted to ground, however. Is it still worth trying with this board, or is the thermal paste likely burnt on, perhaps as a result of the GPU shorting?
    Last edited by spleenharvester; 01-15-2018, 09:48 AM.
    Dell E7450 | i5-5300U | 16GB DDR3 | 256GB SSD

    Comment

    • caspian
      Badcaps Legend
      • Oct 2015
      • 1591
      • Laptop

      #3
      Re: Vostro 3560 (LA-8241P) dead short to ground

      A high-quality photo of the burn mark and the GPU would help.
      Last edited by caspian; 01-15-2018, 10:23 AM.

      Comment

      • dellxps15
        Badcaps Legend
        • Feb 2014
        • 1597
        • italy

        #4
        Re: Vostro 3560 (LA-8241P) dead short to ground

        if u have a lab psu is very simple to find the short...

        Comment

        • spleenharvester
          Badcaps Veteran
          • Mar 2010
          • 914
          • UK

          #5
          Re: Vostro 3560 (LA-8241P) dead short to ground

          GPU looks completely clean now, was just thermal paste - I think possibly it was burnt on by heat from a GPU short but don't know for sure.

          Upon further inspection, it seems the entire B+ rail has been shorted to ground. How would I go about using a lab PSU to find this short? Is there any way to do it with any other type of PSU or do I need to find one?
          Last edited by spleenharvester; 01-15-2018, 10:35 AM.
          Dell E7450 | i5-5300U | 16GB DDR3 | 256GB SSD

          Comment

          • dellxps15
            Badcaps Legend
            • Feb 2014
            • 1597
            • italy

            #6
            Re: Vostro 3560 (LA-8241P) dead short to ground

            u need a lab psu to regulate ampere and voltages and ofcourse lab psu autoregulate max current by itself also. with it then find the short will take about 60 seconds.

            Comment

            • spleenharvester
              Badcaps Veteran
              • Mar 2010
              • 914
              • UK

              #7
              Re: Vostro 3560 (LA-8241P) dead short to ground

              So I've just found out there is a 25V max, 5A max lab supply available at my university - what is the procedure for doing this, do I connect across the B+ rail to ground, start at 1V and feel for heat around the board? Given lots of things are connected to B+ do I risk damaging things above that voltage?
              Dell E7450 | i5-5300U | 16GB DDR3 | 256GB SSD

              Comment

              • spleenharvester
                Badcaps Veteran
                • Mar 2010
                • 914
                • UK

                #8
                Re: Vostro 3560 (LA-8241P) dead short to ground

                So after reading up I've bought some freeze spray to try that trick - is the brief moment that the board is powered by a Dell AC adapter before its overcurrent trips likely to be enough to heat the faulty component, such that I can see it thaw without needing to try a benchtop PSU?
                Dell E7450 | i5-5300U | 16GB DDR3 | 256GB SSD

                Comment

                • piernov
                  Super Moderator
                  • Jan 2016
                  • 4437
                  • France

                  #9
                  Re: Vostro 3560 (LA-8241P) dead short to ground

                  No, it won't cut it. You need to use a PSU for that. And yes, you should start at 1V, if ever a high-side MOSFET is shorted, the power could flow directly into the GPU or the CPU so check if they heat up with a low voltage or not. If nothing heats up you can go higher.

                  You could use an alkaline battery instead but that's not really convenient.
                  OpenBoardView — https://github.com/OpenBoardView/OpenBoardView

                  Comment

                  • dellxps15
                    Badcaps Legend
                    • Feb 2014
                    • 1597
                    • italy

                    #10
                    Re: Vostro 3560 (LA-8241P) dead short to ground

                    mainboard has dc jack plug soldered onboard or 4-5 wires with dc-jack separately ?

                    Comment

                    • spleenharvester
                      Badcaps Veteran
                      • Mar 2010
                      • 914
                      • UK

                      #11
                      Re: Vostro 3560 (LA-8241P) dead short to ground

                      Thanks guys - if I only need a few volts and <2A ish current to find the short, could I not theoretically just buy an adjustible converter like this for my own uses: https://www.ebay.co.uk/itm/UK-LM2596...V/172952085838 , add some sort of current limiter to the output, and just power it via a 9v battery?

                      Also the adapter input is the removeable, 2 red/2 black/1 white type that Dell sometimes uses.
                      Dell E7450 | i5-5300U | 16GB DDR3 | 256GB SSD

                      Comment

                      • dellxps15
                        Badcaps Legend
                        • Feb 2014
                        • 1597
                        • italy

                        #12
                        Re: Vostro 3560 (LA-8241P) dead short to ground

                        for not burning a gpu-cpu and so on, check if gpu cpu coils are shorted. if not, u can put psu lab to 2Ampere and set it to 1 volt. ofcourse solder a wire to one red dc jack cable and put gnd on a metal plate. start psu lab.... if it doesnt absorb much current, psu led will be green. raise first ampere then voltages a bit until it get red. as soon it get red, let it run for 4-7 seconds and then power off psu. check wich part of mainboard is getting hot a bit. then power on again psu and start touching that zone till u find capacitor or mosfet getting hot as hell.
                        when u find one component hot, power off psu and desolder that component.after that, lower psu voltage back and increase it again to see if it get red again but not surpassing about 16-19 volt of B+ voltage . check back if without that component u have removed another one get hot.

                        if gpu was not shorted, u should not damage it....

                        remember 5Ampere and 4 volts means 20 watt and 20watt is a great amount of heat.... a gpu or bga can last longer with that power consumption, but a mosfet can damage board too, so dont take psu lab on red light too long. few seconds each time.
                        Last edited by dellxps15; 01-16-2018, 11:58 AM.

                        Comment

                        • spleenharvester
                          Badcaps Veteran
                          • Mar 2010
                          • 914
                          • UK

                          #13
                          Re: Vostro 3560 (LA-8241P) dead short to ground

                          Just checked the CPU/GPU coils (PL702, PL704 and so on) and none appear to be shorted. I will try this soon. Thanks!
                          Dell E7450 | i5-5300U | 16GB DDR3 | 256GB SSD

                          Comment

                          • spleenharvester
                            Badcaps Veteran
                            • Mar 2010
                            • 914
                            • UK

                            #14
                            Re: Vostro 3560 (LA-8241P) dead short to ground

                            Until my freeze spray and bench PSU gets here, I tried hooking up a battery pack across B+ - I measure 4.5 volts and 2 amps going through the circuit when this happens, and the battery pack starts to heat up. However, I've had a cursory feel around with my hand and cannot find anything getting warm. Do I possibly need to increase the power, or is the problem perhaps a very small component that I'd only be able to spot with freeze spray?
                            Dell E7450 | i5-5300U | 16GB DDR3 | 256GB SSD

                            Comment

                            • ktmmotocross
                              Boardkiller
                              • Feb 2014
                              • 3622
                              • slovakia

                              #15
                              Re: Vostro 3560 (LA-8241P) dead short to ground

                              take laptop 3.7V cell or 9v battery and inject it to charger circuit. battery have high amperage so be carefull not to burn bad component with traces. when connect this battery, some component start to burn

                              Comment

                              • spleenharvester
                                Badcaps Veteran
                                • Mar 2010
                                • 914
                                • UK

                                #16
                                Re: Vostro 3560 (LA-8241P) dead short to ground

                                Originally posted by ktmmotocross
                                take laptop 3.7V cell or 9v battery and inject it to charger circuit. battery have high amperage so be carefull not to burn bad component with traces. when connect this battery, some component start to burn
                                Thanks, have now hooked up a 9V battery (in circuit measures ~8 volts an 3A) and still nothing is heating up, even though the battery quickly gets hot (though I have to pull it within a few secs as the contacts get hot enough to burn skin).

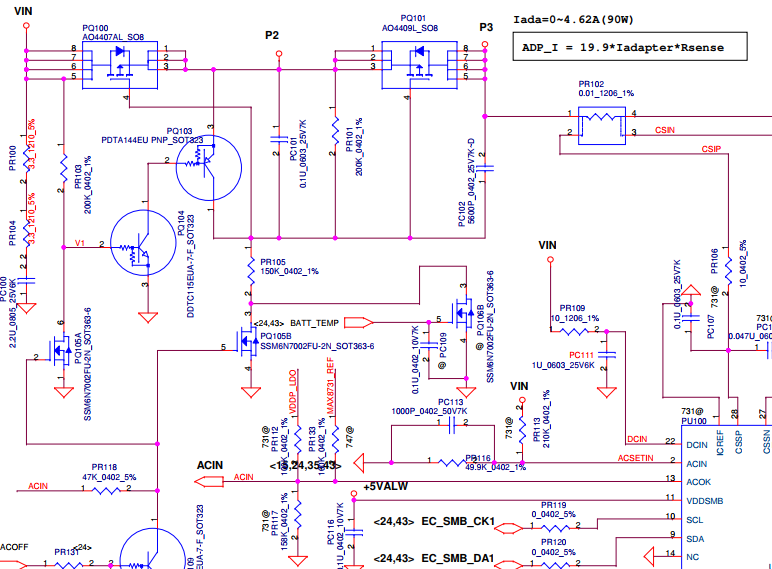
                                It is also worth noting that there is not a short at the DC jack when there is no AC input - it reads 133k~ish, sometimes can't get a reading tho. The opposite side (pins 1,2,3 - drain?) of the immediate connecting MOSFET (PQ100, is this 'high side'?) is shorted, however, there is no short at pin 4.
                                Last edited by spleenharvester; 01-16-2018, 01:53 PM.
                                Dell E7450 | i5-5300U | 16GB DDR3 | 256GB SSD

                                Comment

                                • spleenharvester
                                  Badcaps Veteran
                                  • Mar 2010
                                  • 914
                                  • UK

                                  #17
                                  Re: Vostro 3560 (LA-8241P) dead short to ground

                                  PQ100 (MDS3604) gets a bit warm when a 9V battery is placed between VIN and ground (measured amps in circuit = 2.5). Should this be replaced? I am a bit confused as to why it would be PQ100 when there is not a short on the VIN side.

                                  (Also sorry for frequent posting - wish there was a longer edit timeout!)
                                  Attached Files
                                  Last edited by spleenharvester; 01-16-2018, 03:37 PM.
                                  Dell E7450 | i5-5300U | 16GB DDR3 | 256GB SSD

                                  Comment

                                  • dellxps15
                                    Badcaps Legend
                                    • Feb 2014
                                    • 1597
                                    • italy

                                    #18
                                    Re: Vostro 3560 (LA-8241P) dead short to ground

                                    pq100 got vin voltage.

                                    as vin get in other place, measure pq100 pins if any of them is shorted, then remove pq100 and measure again if still pins are shorted.

                                    Comment

                                    • ktmmotocross
                                      Boardkiller
                                      • Feb 2014
                                      • 3622
                                      • slovakia

                                      #19
                                      Re: Vostro 3560 (LA-8241P) dead short to ground

                                      P2 , P3 resistance to ground?

                                      Comment

                                      • spleenharvester
                                        Badcaps Veteran
                                        • Mar 2010
                                        • 914
                                        • UK

                                        #20
                                        Re: Vostro 3560 (LA-8241P) dead short to ground

                                        P2 and P3 both measure at 1.5 ohms to ground (2.3 ohms minus 0.8 ohms of lead resistance). B+ is 0 ohms and VIN is 133 kiloohms.

                                        I will resume troubleshooting this board in a few days when my equipment gets here. Does anyone know what the best way to replace small SMD components is without paying hundreds of £ for a high-end station (is my unregulated 20W iron likely to be too much power? Or is it the temperature regulation that matters?)
                                        Dell E7450 | i5-5300U | 16GB DDR3 | 256GB SSD

                                        Comment

                                        Related Topics

                                        Collapse

                                        • Document Archive
                                          DELL Vostro 3568 Notebook 3560 Specification for Upgrade or Repair
                                          by Document Archive
                                          This specification for the DELL Vostro 3568 Notebook can be useful for upgrading or repairing a laptop that is not working. As a community we are working through our specifications to add valuable data like the 3568 boardview and 3568 schematic. Our users have donated over 1 million documents which are being added to the site. This page will be updated soon with additional information. Alternatively you can request additional help from our users directly on the relevant badcaps forum. Please note that we offer no warranties that any specification, datasheet, or download for DELL Vostro 3568 Notebook...
                                          09-06-2024, 06:00 AM
                                        • Beton
                                          Finding a dead short component
                                          by Beton
                                          Hi guys!
                                          I searched for the term "dead short" in the forum but no specific thread came up however if I'm just blind and couldn't see the thread talking about this please forward me to that direction.
                                          So my problem is I don't know how to find the source of a dead shorted voltage rail. Dead short = ~0 ohm resistance.
                                          I have two VGAs (HD 4850 and HD 4870), both dead shorted to ground on the memory rail. I have the boardview file for the 4870 and the memory rail consists around ~7892346 capacitors...
                                          I have a bench PSU and if I try to inject voltage the voltage...
                                          12-10-2021, 01:05 PM
                                        • playit
                                          laptop 19v short circuit dell vostro 1400 motherboard ,need help in repair .
                                          by playit
                                          the comon problem they say , the charger will shut off power once plugged to laptop , i dont have battery, its long gone ago , i use it for backup with adapter and vga port to external monitor(yes no screen lcd) in case my desktop needs fix . one thing for sure i could say the clr resistor - r010 beeps ,short at both sides , the checked all the coils , the 3 coils together gives all of them beeps short along with their respective capacitors . i dont have voltage ampere injection dc machine as in videos i have seen they see where its getting hot and they remove the short and replace components...
                                          02-25-2025, 08:15 AM
                                        • Prott
                                          Gigabyte GTX1080 - identifying a dead short on vmem
                                          by Prott
                                          Hey!
                                          I have a problem with Gigabyte Aorus 1080. The card seems fine (expected resistance on vcore, pex, 5v, 1.8v, 12v and reset) except for a dead short on vmem (FBVDD). It's interesting failure mode, cause usually (in my experience) when memory fails it still retains a few ohms - this one is literally a dead short.

                                          I removed the inductors and tried inject voltage (0.8 V at 6 A) which only seemed to warm up the cables to the card while the card itself didn't show any hotspots.

                                          Is there any way to narrow down the search for a short? I would prefer not to remove...
                                          07-04-2023, 06:29 AM
                                        • Document Archive
                                          DELL Vostro 3671 Vostro 3600 i5-9400 Specification for Upgrade or Repair
                                          by Document Archive
                                          This specification for the DELL Vostro 3671 can be useful for upgrading or repairing a desktop PC that is not working. As a community we are working through our specifications to add valuable data like the Vostro 3671 boardview and Vostro 3671 schematic. Our users have donated over 1 million documents which are being added to the site. This page will be updated soon with additional information. Alternatively you can request additional help from our users directly on the relevant badcaps forum. Please note that we offer no warranties that any specification, datasheet, or download for DELL Vostro...
                                          09-12-2024, 03:44 PM
                                        • Loading...
                                        • No more items.
                                        Working...