Vostro 3560 (LA-8241P) dead short to ground

Collapse
X
 
  • Time
  • Show
Clear All
new posts
  • spleenharvester
    Badcaps Veteran
    • Mar 2010
    • 914
    • UK

    #21
    Re: Vostro 3560 (LA-8241P) dead short to ground

    Actually would this be an OK choice for a soldering station, if I needed to replace a small ceramic cap for example? https://www.amazon.co.uk/Tuloka-Elec...ct_top?ie=UTF8
    Dell E7450 | i5-5300U | 16GB DDR3 | 256GB SSD

    Comment

    • spleenharvester
      Badcaps Veteran
      • Mar 2010
      • 914
      • UK

      #22
      Re: Vostro 3560 (LA-8241P) dead short to ground

      Found our culprit (or one of them at least!)

      I noticed a small 'nick' in one of the ceramic caps connected to PL101, see pic (it was less obvious without the flash... I swear!), with a bit of debris stuck to the side of it... I thought maybe it was accidental damage from constant testing of the board, so I tried the 9V battery across B+ a final time and touched it... lovely capacitor mark burned into my finger

      I believe it is either PC103 or PC104 shorted as they are the two capacitors in that particular group with the same size and rating...

      1) Should I now acquire a 4.7uF, 25V, 0805 package ceramic cap (have I interpreted that correctly?)

      2) Is it safe to apply power with this damaged capacitor removed?

      3)
      The schematic specifies an AO4407AL on PQ100 but it is actually an MDS3504 on this revision of the board... can I replace with AO4407A as that is more easily acquired in my country? (I figure I am likely to need to replace this given these types of shorts seem to kill either high side or low side VIN?)

      Many thanks!

      EDIT: Oh PS the marks on the charger IC and other caps are just from a sticky plastic insulator that was on there (hence why I didn't look terribly closely at this cap originally).
      Attached Files
      Last edited by spleenharvester; 01-17-2018, 10:55 PM.
      Dell E7450 | i5-5300U | 16GB DDR3 | 256GB SSD

      Comment

      • spleenharvester
        Badcaps Veteran
        • Mar 2010
        • 914
        • UK

        #23
        Re: Vostro 3560 (LA-8241P) dead short to ground

        Update - pulled the cap and the short is gone, system powers up, fan spins up and down as if it's about to POST... then I get output to an external monitor, but it is just solid black. PCH slowly starts to get very hot. Is this a dead PCH, or can other things be tried? Is this possibly due to not having replaced the capacitor?

        EDIT: I note also that the battery does not charge, although the system appears to fire up fine from both battery and AC.
        Last edited by spleenharvester; 01-17-2018, 11:41 PM.
        Dell E7450 | i5-5300U | 16GB DDR3 | 256GB SSD

        Comment

        • ktmmotocross
          Boardkiller
          • Feb 2014
          • 3622
          • slovakia

          #24
          Re: Vostro 3560 (LA-8241P) dead short to ground

          that capacitor is a part of some capacitors to filtering voltage from step-down mosfets. so just throw to it any capacitor this size and voltage. what is that regulator for? what it feeds?

          Comment

          • spleenharvester
            Badcaps Veteran
            • Mar 2010
            • 914
            • UK

            #25
            Re: Vostro 3560 (LA-8241P) dead short to ground

            So with the CPU removed, PCH does not heat up - is it possible that the CPU is just dead or would this be expected if the PCH were shorted?

            GPU still heats up, but I don't think it heats up by an abnormal amount.

            Originally posted by ktmmotocross
            that capacitor is a part of some capacitors to filtering voltage from step-down mosfets. so just throw to it any capacitor this size and voltage. what is that regulator for? what it feeds?
            Okay thank you - if I am right in thinking you mean PQ100, it is the first MOSFET that VIN from adapter reaches. It seems to be OK though as the board is firing up.
            Dell E7450 | i5-5300U | 16GB DDR3 | 256GB SSD

            Comment

            • spleenharvester
              Badcaps Veteran
              • Mar 2010
              • 914
              • UK

              #26
              Re: Vostro 3560 (LA-8241P) dead short to ground

              Tried new CPU, exactly the same thing, powers on with a backlight-only black screen on boot, with the PCH gradually getting very hot over about a minute or so. Any ideas, or is this likely to just be a dead PCH (and hence belong in the bin)?
              Last edited by spleenharvester; 01-18-2018, 09:44 AM.
              Dell E7450 | i5-5300U | 16GB DDR3 | 256GB SSD

              Comment

              • ktmmotocross
                Boardkiller
                • Feb 2014
                • 3622
                • slovakia

                #27
                Re: Vostro 3560 (LA-8241P) dead short to ground

                Originally posted by spleenharvester
                So with the CPU removed, PCH does not heat up - is it possible that the CPU is just dead or would this be expected if the PCH were shorted?

                GPU still heats up, but I don't think it heats up by an abnormal amount.



                Okay thank you - if I am right in thinking you mean PQ100, it is the first MOSFET that VIN from adapter reaches. It seems to be OK though as the board is firing up.



                no, i mean circuit with that bad capacitor

                Comment

                • spleenharvester
                  Badcaps Veteran
                  • Mar 2010
                  • 914
                  • UK

                  #28
                  Re: Vostro 3560 (LA-8241P) dead short to ground

                  I think I'm going to have to give up on this board as I cannot for the life of me figure out why it will not POST - I am fairly sure I have measured every rail as voltage being OK.

                  Originally posted by ktmmotocross
                  no, i mean circuit with that bad capacitor
                  It appears to be something to do with battery charging - connects B+ with CHG_B+ and one of the first BATT+ MOSFETs. Screencap of schematic:

                  Last edited by spleenharvester; 01-18-2018, 08:07 PM.
                  Dell E7450 | i5-5300U | 16GB DDR3 | 256GB SSD

                  Comment

                  • piernov
                    Super Moderator
                    • Jan 2016
                    • 4437
                    • France

                    #29
                    Re: Vostro 3560 (LA-8241P) dead short to ground

                    Would be better to replace it but this capacitor does not really matter.
                    About the POST issue, make sure you're using working and compatible CPU, working RAM, working display and display cable. Try a clear CMOS and check the CMOS battery voltage.
                    Then if you still have no activity (caps lock led not lighting up after pressing caps lock key for example), check the BUF_CPU_RST# signal.
                    OpenBoardView — https://github.com/OpenBoardView/OpenBoardView

                    Comment

                    • spleenharvester
                      Badcaps Veteran
                      • Mar 2010
                      • 914
                      • UK

                      #30
                      Re: Vostro 3560 (LA-8241P) dead short to ground

                      Originally posted by piernov
                      Would be better to replace it but this capacitor does not really matter.
                      About the POST issue, make sure you're using working and compatible CPU, working RAM, working display and display cable. Try a clear CMOS and check the CMOS battery voltage.
                      Then if you still have no activity (caps lock led not lighting up after pressing caps lock key for example), check the BUF_CPU_RST# signal.
                      All components are tested working on a different (working) vostro 3560, and CMOS battery = 3V, cleared with no effect. Caps lock lights up and down if pressed under normal conditions, but can confirm that BUFO_CPU_RST# is present @ 1.05V (unable to locate RC34, CC63 and RC33 to test BUF_CPU_RST# directly).

                      It is worth clarifying that LVDS is not currently in use - all testing is on external monitor, and that the PCH heats up more quickly if an external monitor is plugged in.
                      Last edited by spleenharvester; 01-19-2018, 11:41 PM.
                      Dell E7450 | i5-5300U | 16GB DDR3 | 256GB SSD

                      Comment

                      • spleenharvester
                        Badcaps Veteran
                        • Mar 2010
                        • 914
                        • UK

                        #31
                        Re: Vostro 3560 (LA-8241P) dead short to ground

                        Worth noting that there is:

                        a) A ctrl+alt+delete response to reboot the board

                        b) There is an Fn+F1 (external LCD switch) response (but this usually results in the fan going crazy and the system locking up, as denoted by the lack of a caps lock response only after pressing Fn+F1; PCH also gets very hot during this time)

                        c) Freeze-spraying the PCH surrounding area of the board causes loss of caps lock response and loss of a number of voltages eg +VCCSA and some 5V rails, which persists until the board warms up again
                        Last edited by spleenharvester; 01-19-2018, 11:42 PM.
                        Dell E7450 | i5-5300U | 16GB DDR3 | 256GB SSD

                        Comment

                        • dellxps15
                          Badcaps Legend
                          • Feb 2014
                          • 1598
                          • italy

                          #32
                          Re: Vostro 3560 (LA-8241P) dead short to ground

                          i would replace the pch.

                          Comment

                          • spleenharvester
                            Badcaps Veteran
                            • Mar 2010
                            • 914
                            • UK

                            #33
                            Re: Vostro 3560 (LA-8241P) dead short to ground

                            I feared as much, as I don't have the tools to do that here. I may have to move this board to trash now sadly!
                            Dell E7450 | i5-5300U | 16GB DDR3 | 256GB SSD

                            Comment

                            • spleenharvester
                              Badcaps Veteran
                              • Mar 2010
                              • 914
                              • UK

                              #34
                              Re: Vostro 3560 (LA-8241P) dead short to ground

                              So I couldn't resist having a bit more of a play around with this board I found that 3V is present across the one capacitor mounted on top of the PCH next to the core, and when I inject 3V across this cap with the board powered down it replicates the PCH heating up (pulls approximately 0.6 amps). Is this conclusive evidence that the PCH is dead, or can other things cause this behaviour? Does the 3V on that cap correspond to a 3V rail on the board?

                              Also I checked a number of signals connected to UC1 eg PCH_PWROK and all of these seem fine

                              EDIT: Injecting 3.3V at JP8 (either 3VS or 3VGS) also causes the PCH to heat up. 3VS reads about 350~ ohms to ground
                              Last edited by spleenharvester; 01-22-2018, 06:15 PM.
                              Dell E7450 | i5-5300U | 16GB DDR3 | 256GB SSD

                              Comment

                              • spleenharvester
                                Badcaps Veteran
                                • Mar 2010
                                • 914
                                • UK

                                #35
                                Re: Vostro 3560 (LA-8241P) dead short to ground

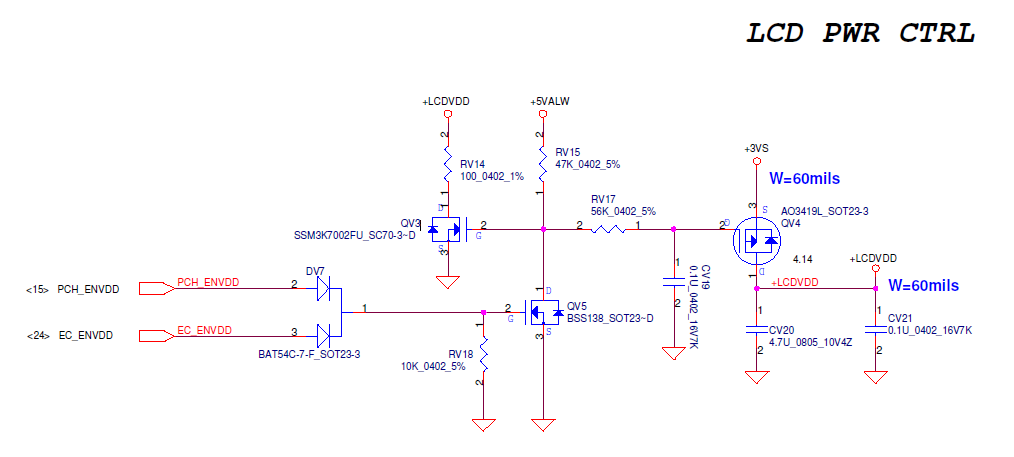
                                Focused my efforts on the backlight circuit, and I believe QV3 is shorted. At QV3, there is 5V on one leg (I believe this is D as it measures 100ohms to QV4, but not 100% sure), ground measures... to ground, but G measures at 4.4ohms to ground unexpectedly and 0V. Injecting 3.3V voltage at QV3 leg G causes QV3 to get scorching hot.

                                However, QV3 does not seem to be heating up particularly when the system is powered on. Is it possible that it is causing the PCH to appear as shorted?

                                Also all legs of DV7 read 0V and <100ohm resistance
                                Attached Files
                                Last edited by spleenharvester; 01-22-2018, 07:05 PM.
                                Dell E7450 | i5-5300U | 16GB DDR3 | 256GB SSD

                                Comment

                                • piernov
                                  Super Moderator
                                  • Jan 2016
                                  • 4437
                                  • France

                                  #36
                                  Re: Vostro 3560 (LA-8241P) dead short to ground

                                  What about QV5? Since it seats inbetween QV3 and DV7, if it's OK then QV3 would not have any effect on the PCH. If it's bad then it may explain some things.
                                  Also with the information on this part of the schematics, I understand that LCDVDD should be 3.3V (which sounds reasonable) whereas you're saying that you get 5V there. Am I missing something?
                                  OpenBoardView — https://github.com/OpenBoardView/OpenBoardView

                                  Comment

                                  • spleenharvester
                                    Badcaps Veteran
                                    • Mar 2010
                                    • 914
                                    • UK

                                    #37
                                    Re: Vostro 3560 (LA-8241P) dead short to ground

                                    Originally posted by piernov
                                    What about QV5? Since it seats inbetween QV3 and DV7, if it's OK then QV3 would not have any effect on the PCH. If it's bad then it may explain some things.
                                    Also with the information on this part of the schematics, I understand that LCDVDD should be 3.3V (which sounds reasonable) whereas you're saying that you get 5V there. Am I missing something?
                                    QV5 reads as 5V on one leg, 0 on the others, I will have to wait for my new multimeter probes to get here before I can test further. Injecting voltage into either leg doesn't cause it or the PCH to heat up.

                                    I have a feeling that I have misunderstood the schematic somehow as I think the 5V I am reading on QV3/QV5 is +5VALW and it is actually injection into the +LCDVDD leg that is shorted. I'll have another look at this when my new probes get here.

                                    EDIT: Removed QV3, no change, PCH still heating up when system is switched on (though oddly doesn't heat up quite so much as before when 3.3V is injected across the PCH cap). PCH still does not heat up without CPU installed
                                    Last edited by spleenharvester; 01-23-2018, 09:52 AM.
                                    Dell E7450 | i5-5300U | 16GB DDR3 | 256GB SSD

                                    Comment

                                    • spleenharvester
                                      Badcaps Veteran
                                      • Mar 2010
                                      • 914
                                      • UK

                                      #38
                                      Re: Vostro 3560 (LA-8241P) dead short to ground

                                      Final bump before I (actually ) scrap this board - any ideas other than replacing the PCH?
                                      Dell E7450 | i5-5300U | 16GB DDR3 | 256GB SSD

                                      Comment

                                      • spleenharvester
                                        Badcaps Veteran
                                        • Mar 2010
                                        • 914
                                        • UK

                                        #39
                                        Re: Vostro 3560 (LA-8241P) dead short to ground

                                        So interesting twist - I have acquired another LA-8241P, this one a non-GPU version (with a damaged keyboard connector). Having tested this one in the same manner, I have found that the PCH also gets really hot on the working board - so seems like this may not be the cause of issues with my non-posting LA-8241P?

                                        What else could it be, I assume either GPU or BIOS?
                                        Dell E7450 | i5-5300U | 16GB DDR3 | 256GB SSD

                                        Comment

                                        • caspian
                                          Badcaps Legend
                                          • Oct 2015
                                          • 1591
                                          • Laptop

                                          #40
                                          Re: Vostro 3560 (LA-8241P) dead short to ground

                                          Now you should discover what else gets hot on the board, including CPU, GPU, SIO, and smaller chips.

                                          Comment

                                          Related Topics

                                          Collapse

                                          • Document Archive
                                            DELL Vostro 3568 Notebook 3560 Specification for Upgrade or Repair
                                            by Document Archive
                                            This specification for the DELL Vostro 3568 Notebook can be useful for upgrading or repairing a laptop that is not working. As a community we are working through our specifications to add valuable data like the 3568 boardview and 3568 schematic. Our users have donated over 1 million documents which are being added to the site. This page will be updated soon with additional information. Alternatively you can request additional help from our users directly on the relevant badcaps forum. Please note that we offer no warranties that any specification, datasheet, or download for DELL Vostro 3568 Notebook...
                                            09-06-2024, 06:00 AM
                                          • Beton
                                            Finding a dead short component
                                            by Beton
                                            Hi guys!
                                            I searched for the term "dead short" in the forum but no specific thread came up however if I'm just blind and couldn't see the thread talking about this please forward me to that direction.
                                            So my problem is I don't know how to find the source of a dead shorted voltage rail. Dead short = ~0 ohm resistance.
                                            I have two VGAs (HD 4850 and HD 4870), both dead shorted to ground on the memory rail. I have the boardview file for the 4870 and the memory rail consists around ~7892346 capacitors...
                                            I have a bench PSU and if I try to inject voltage the voltage...
                                            12-10-2021, 01:05 PM
                                          • playit
                                            laptop 19v short circuit dell vostro 1400 motherboard ,need help in repair .
                                            by playit
                                            the comon problem they say , the charger will shut off power once plugged to laptop , i dont have battery, its long gone ago , i use it for backup with adapter and vga port to external monitor(yes no screen lcd) in case my desktop needs fix . one thing for sure i could say the clr resistor - r010 beeps ,short at both sides , the checked all the coils , the 3 coils together gives all of them beeps short along with their respective capacitors . i dont have voltage ampere injection dc machine as in videos i have seen they see where its getting hot and they remove the short and replace components...
                                            02-25-2025, 08:15 AM
                                          • Prott
                                            Gigabyte GTX1080 - identifying a dead short on vmem
                                            by Prott
                                            Hey!
                                            I have a problem with Gigabyte Aorus 1080. The card seems fine (expected resistance on vcore, pex, 5v, 1.8v, 12v and reset) except for a dead short on vmem (FBVDD). It's interesting failure mode, cause usually (in my experience) when memory fails it still retains a few ohms - this one is literally a dead short.

                                            I removed the inductors and tried inject voltage (0.8 V at 6 A) which only seemed to warm up the cables to the card while the card itself didn't show any hotspots.

                                            Is there any way to narrow down the search for a short? I would prefer not to remove...
                                            07-04-2023, 06:29 AM
                                          • Document Archive
                                            DELL Vostro 3671 Vostro 3600 i5-9400 Specification for Upgrade or Repair
                                            by Document Archive
                                            This specification for the DELL Vostro 3671 can be useful for upgrading or repairing a desktop PC that is not working. As a community we are working through our specifications to add valuable data like the Vostro 3671 boardview and Vostro 3671 schematic. Our users have donated over 1 million documents which are being added to the site. This page will be updated soon with additional information. Alternatively you can request additional help from our users directly on the relevant badcaps forum. Please note that we offer no warranties that any specification, datasheet, or download for DELL Vostro...
                                            09-12-2024, 03:44 PM
                                          • Loading...
                                          • No more items.
                                          Working...