Lenovo X1 Extreme G3 (LPM-3 MB 19770-1) (BQ24780S)Fake charging, working on battery. Help needed

Collapse
X
 
  • Time
  • Show
Clear All
new posts
  • CornholioGSM
    Badcaps Veteran
    • Feb 2014
    • 265
    • CZECH

    #1

    Lenovo X1 Extreme G3 (LPM-3 MB 19770-1) (BQ24780S)Fake charging, working on battery. Help needed

    Hello,

    Please i need help from you how to check what is bad on this device.
    Laptop turns on normally on charger or on precharged battery, but is unable to charge - in system shows charging but not charging.

    Originally was blown dual mosfet near gpu.

    EDIT - after few mins on charger windows says 100% chaged with exclamation mark and something like "please check charger"

    Charger is new original 100Watt

    Motherboard LPM-3 MB 19770-1
    Charging is BQ24780s
    Schematics here : https://www.badcaps.net/filedata/fetch?id=2133492
    Last edited by CornholioGSM; 07-06-2025, 01:43 PM.
  • mon2
    Badcaps Legend
    • Dec 2019
    • 14659
    • Canada

    #2
    Share the voltage to ground measurements of:

    acdet
    acok
    regn
    acdrv


    on the charger ic with both the power adapter and battery connected. Be sure the battery is a known good battery.

    also interested in the voltage to ground on each pin of the battery connector with the battery attached while charging.

    Adding to the list - measure the voltage to ground of each pin on the DCIN1 power connector.

    Click image for larger version

Name:	dcin1.png
Views:	103
Size:	79.4 KB
ID:	3676496
    Last edited by mon2; 07-06-2025, 06:35 PM.

    Comment

    • CornholioGSM
      Badcaps Veteran
      • Feb 2014
      • 265
      • CZECH

      #3
      Hello,

      sorry for deelay.
      I have tested battery on another lenovo. Battery was charged to 80% soo looks good.

      Here are results - tested on usbc charger and on square lenovo charger too - both original.

      On BQ:

      ACDET : 3,7V
      ACOK : 2,8V
      REGN : 6V
      ACDRV : 20,2V

      On BATT Conn:

      M_BAT_IN : 16,4V (battery is charged to approx 80%)
      I2C_CLK : 3,3V
      I2C_DATA : 3,3V
      M_TEMP : 2V

      ON DCIN with square charger :

      DCIN : 20,5V
      ACDC_ID : 1,9V
      ...and led is not needed i mean


      For me all looks good...what you mean?


      BTW laptop still running when unplug charger.
      Last edited by CornholioGSM; 07-08-2025, 03:01 PM.

      Comment

      • mon2
        Badcaps Legend
        • Dec 2019
        • 14659
        • Canada

        #4
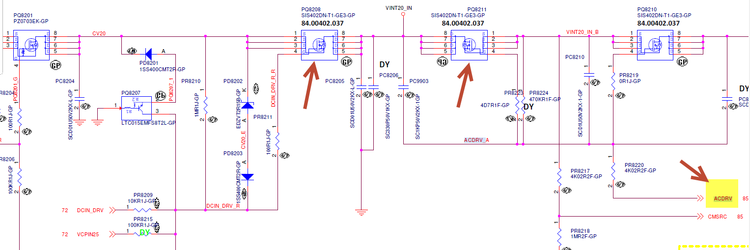
        ACDRV : 20,2V
        This may be textbook case of the battery charger article by piernov.

        Remove all power. See attached.

        Click image for larger version

Name:	acdrv.png
Views:	107
Size:	115.7 KB
ID:	3678170

        Measure the resistance (not diode mode) across the following mosfets:

        source (1-2-3) & drain (5-6-7-8)
        source (1-2-3) & gate (4)
        gate (4) & drain (5-6-7-8)


        Post each measurement for PQ8208, PQ82811 and PQ8210 for now. When the gate voltage is at the same as the source / drain voltage, often this means you have a defective mosfet in the power path. This ACDRV voltage should be a boosted voltage = adapter_voltage + REGN voltage = 19V + 6V = ~25v.

        Suspecting that one of these mosfets is defective but share your measurements. Each should be hundreds of k ohms or higher else the mosfet is a suspect. Then the suggestion is to carefully flux and remove the mosfet and measure again while the mosfet is removed and on your workbench. Are the measurements still low?

        Comment

        • m1ch43lzm
          Badcaps Veteran
          • Mar 2019
          • 893
          • Peru

          #5
          Boardview here: https://www.badcaps.net/forum/troubl...-lpm-3-19770-1

          Also measure voltage at ACDET on battery only, should be 0V, if not, check PD8408, if it's shorted, battery voltage can leak to ACDET
          Click image for larger version  Name:	acdet 19770-1.png Views:	0 Size:	53.5 KB ID:	3678187

          Comment

          • CornholioGSM
            Badcaps Veteran
            • Feb 2014
            • 265
            • CZECH

            #6
            Heh thank you for help.
            It was bad PQ8211 - was shorted in all ways

            Funny - i have searched for problems on mosfets near battery

            MANY THANKS !!!


            btw because gpu still makes problems - i have found another problematic mosfet PQA406 on DGFXCORE

            Now looks all fine i mean

            Comment

            Related Topics

            Collapse

            • motormayhem
              Lenovo T460 Only Charges on One Charger
              by motormayhem
              Laptop Question
              Hello,
              I'm working on a Lenovo T460 that has been having trouble charging as of late. Its worked well since I've owned it for a few years. When I went to use it the other day it was dead and wouldn't turn on (was sitting on an Anker 65W GaN charger). After some fiddling with the charger I got it to turn on and start charging, but seemed like the charger was not working as it should (took a few plug and unplug cycles to get it to start charging).

              A day later it was dead again and wouldn't boot/charge no matter what I did. No lights or anything when...
              05-12-2023, 01:46 PM
            • Document Archive
              ISL88739AHRZ ISL88739 Laptop Battery Charger Datasheet
              by Document Archive
              The ISL88739 & ISL88739AHRZ are a highly versatile combo battery charger
              configurable for operating as either a Hybrid Power Boost (HPB)
              charger or a Narrow VDC (NVDC) charger, supporting 2-, 3-, or
              4-cell batteries. Both configurations allow the battery to work with
              the adapter together to supply the system load when it exceeds
              the adapter capability, referred to as system Turbo mode. HPB
              charger configuration reverse-boosts battery energy to the system
              bus to help the adapter provide the system power in Turbo mode.
              NVDC charger configuration...
              11-05-2024, 03:28 PM
            • flat-earther
              ASUS X54H laptop thinks it's always charging even with charger unplugged
              by flat-earther
              The charging indicator light on my ASUS X54H laptop is always on even when the charger is disconnected.

              Windows also shows ''Plugged in'' when charger is not connected.

              This problem started year ago gradually, when unplugging the charger the charging light took several seconds to disappear, then minutes, and now almost always on even when unplugged for an entire day.
              Strangely, before sometimes immediately when plugging in the charger the charging light went away, and later came back with it connected.
              If I let battery run out and say it has 3% Windows will...
              06-24-2025, 09:32 AM
            • Johndill
              Dell Inspiron 7567 LA-D993P odd charger issue
              by Johndill
              Hi, I have a Dell Inspiron 7567 LA-D993P that I've just got running.
              There was corrosion around PU1503 which shorted PC1518 & blew PL1504. (Reference pictures attached)
              I've replaced PC1518 & PL1504 & the laptop is now running however I now have another issue.

              Here are the tested scenarios:

              1. With the laptop running on battery, I plug in the 150W charger & the charger shuts off (no LED, protection mode) but the laptop remains running on battery.

              2. With the laptop off, plug in charger (LED says on) & the front charging...
              11-16-2022, 10:55 PM
            • Document Archive
              ISL6257HRZ ISL6257HRZ-T Laptop Battery Charger Datasheet
              by Document Archive
              ISL6257HRZ ISL6257HRZ-T Laptop Battery Charger Datasheet

              Highly Integrated Narrow VDC Battery Charger for Notebook Computers

              The ISL6257HRZ ISL6257HRZ-T is a highly integrated battery charger controller
              for Li-Ion/Li-Ion polymer batteries. ISL6257 is designed for
              Narrow VDC applications where the system power source is
              either the battery pack or the regulated output of the charger.
              This makes the max voltage to the system equal to the max
              battery voltage instead of the max adapter voltage. Operating
              at lower system voltage can improve...
              11-05-2024, 04:43 PM
            • Loading...
            • No more items.
            Working...