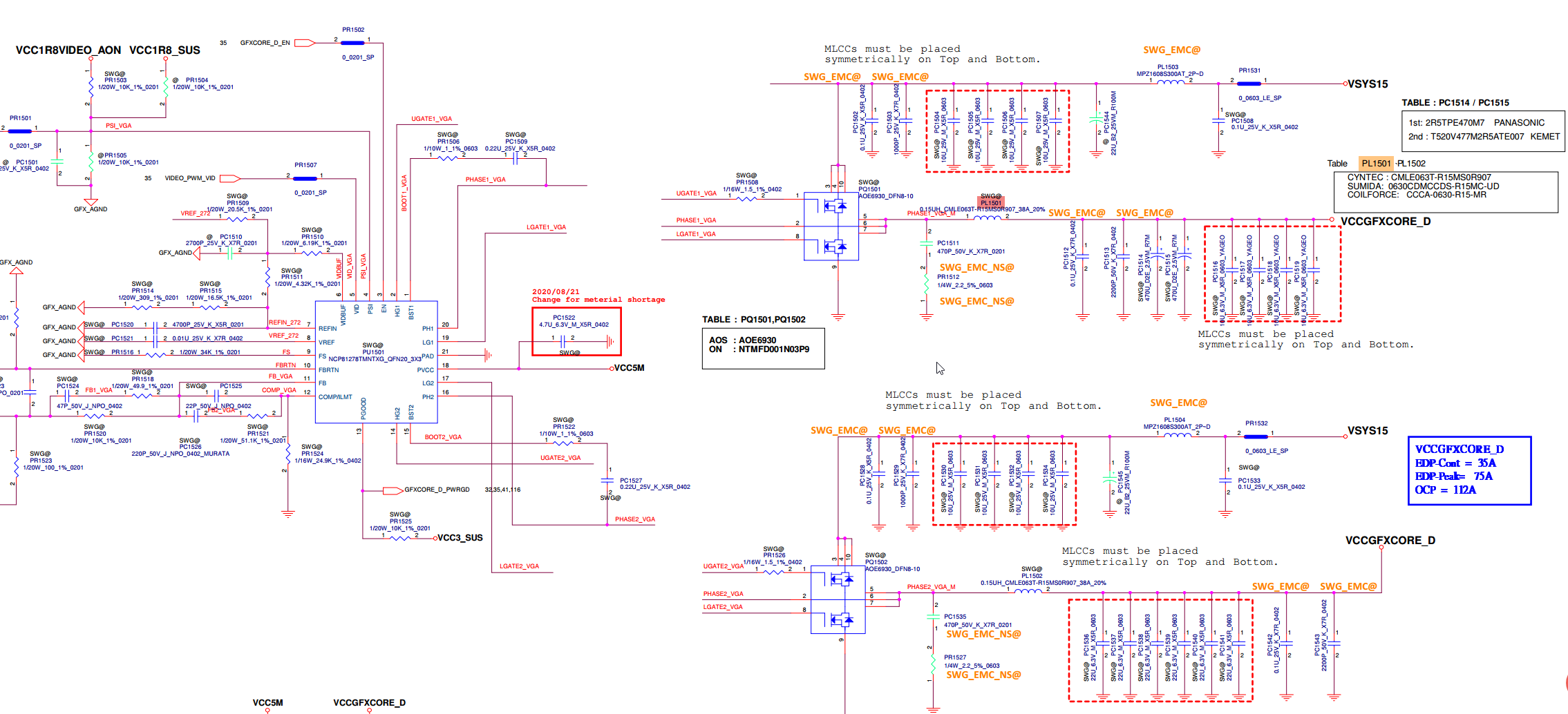
This is a Lenovo Thinkpad P15s Gen 2 with a board NM-D351. I'm having trouble finding my dead short to ground. I have the area narrowed down after much probing. You'll see in the boardview, there are two coils involved. I removed those coils and verified that that short is not on the mosfet side of those coils. . You'll see an arrangement on both sides of the board of 5 caps and one smaller one to the side. I have removed ALL 12 of these small caps and still have the short. Prior to that I injected at those caps with 1v5a and the short was only drawing 800ma so I could not see anything on thermal.
Need help pinpointing my short on this board (Lenovo) NM-D351
Collapse
X
Related Topics
Collapse
-
Vizio e601i-A3 - Has Sound and Display, But No Backlight - Bad Power Supply Board or Bad LED Bulbs ?by Tynan DillI was given this TV from my great uncle. He said it just wouldn't turn on one day out of nowhere, replaced the TV, and gave it to me to possibly fix and use for myself.
Upon bringing it home and plugging it up, it showed a standby light.
I powered it on and without a flashlight, the display showed the "V" but the lighting is very dim, but visible.
The screen seems to blackout and stay black, but with a flashlight I can see the display.
With my Playstation 4 connected via HDMI, and running a game I can hear sound.
Assuming...7 Photos -
by m1ch43lzmHi, this is my personal laptop, which the original board (lets call it Board A) blew up PU8700 (TPS51486), making a hole on the board, i had left the laptop at my desk one day with the battery fully charged and didn't touch it for a week, but when i tried to turn it on it didn't
Thought the battery was dead, so i plugged in the charger then tried to power on, the power LED blinked once, charged LED still orange, unplugged the charger, plugged in again and I noticed the "magic smoke" smell, so i unplugged the charger, removed the back cover and saw the blown IC (the "magic... -
by duwaneHi All.
I have an 820-02016 board (A2337 M1) that has come in for data recovery. Reported as liquid damage, but no visible evidence of any liquid damage.
Board was initially stuck at 5v, and current only spiking occasionally to around 400mA and cycling.
After initial troubleshooting, found that C7800 (which feeds the power rail PP5V_BSTLQ_VOUT_SPMU) was dead short to ground.
Replaced C7800 and short gone. Board still stuck at 5v. Current draw behaviour changed. It now spikes up for a second to around 100mA to 130mA, then drops down to... -
This laptop came in for no power. I saw the board was not taking any power so I pulled the board and began testing. As you see in the photo, on those pair of mosfets, I had 20v into and out of mosfet 1 and 20v into mosfet 2, but only 3v out of mosfet 2. I found a location which was shorted and injected 1v5a and it took all the current, but nothing is heating up with the thermal camera and I can't for the life of me figure out how 5a isn't showing on thermal.1 Photo
-
by sfernandesHi everyone,
Symptom: When I press the power button the power LED lights up for a second and the fan etc spins for a second then the unit turns itself off and will not do the same thing again unless I unplug the power cable for a few minutes then plug it back in otherwise if I just turn the power switch off and back on right after it comes on for a second it will not come on again unless like I said unplug the power cord for a few minutes then plug it back in.
What I have done to try to isolate the issue so far:
The system powers on and stays on with... - Loading...
- No more items.