Toshiba C75D no Power With Battery

Collapse
X
 
  • Time
  • Show
Clear All
new posts
  • ahkh_72
    Senior Member
    • Dec 2014
    • 109
    • Iran

    #1

    Toshiba C75D no Power With Battery

    Hi
    I received a Toshiba laptop that does not turn on with battery and the orange indicator flashes.
    Even if the battery is connected, it does not turn on with the adapter.
    (it turns on without battery)

    I replaced the charge controller(BQ24725a), IO (NPCE285UA0DX)and battery but the problem was not solved.

    The input and charging MOSFETs are also correct.

    I don't know what to test anymore?
    Thanks for any help.

    MB:AR10AN-6050A2632101-MB-A01
    Attached Files
    .Today should be different from yesterday.
  • ahkh_72
    Senior Member
    • Dec 2014
    • 109
    • Iran

    #2
    Re: Toshiba C75D no Power With Battery

    Meanwhile, when the laptop is on and Windows is up, I connected the battery and it showed the charge percentage.
    But when I pulled the charger out, the device turned off.
    .Today should be different from yesterday.

    Comment

    • mon2
      Badcaps Legend
      • Dec 2019
      • 14664
      • Canada

      #3
      Re: Toshiba C75D no Power With Battery

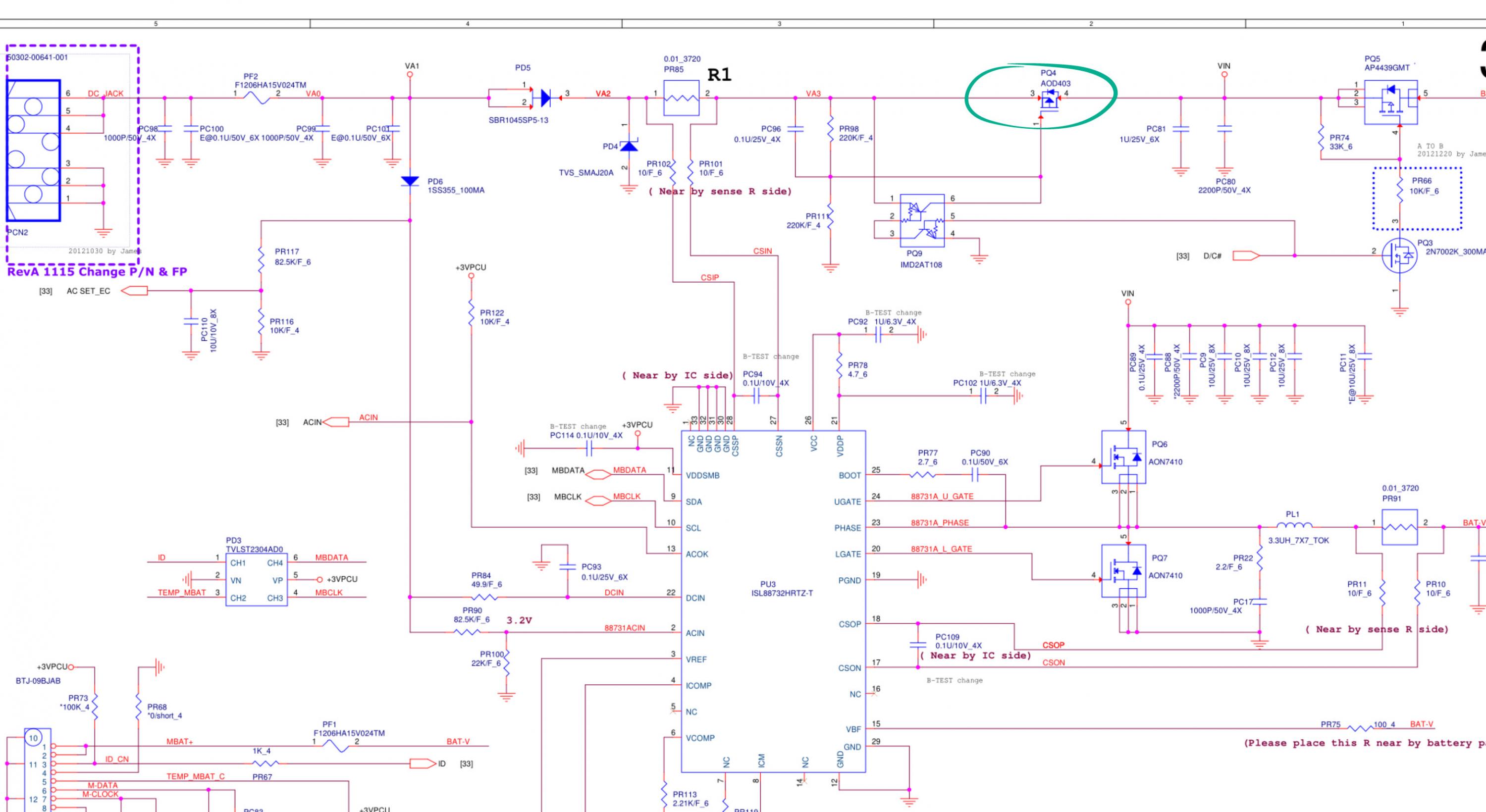
      Review each of the power path mosfets.

      Be sure the battery is a known good battery. If possible, test with another battery.

      Review PQ5 which is the battery mosfet that should enable if on battery only; turn OFF if the power adapter is plugged in.
      Attached Files

      Comment

      • ahkh_72
        Senior Member
        • Dec 2014
        • 109
        • Iran

        #4
        Re: Toshiba C75D no Power With Battery

        Originally posted by mon2
        Review each of the power path mosfets.

        Be sure the battery is a known good battery. If possible, test with another battery.

        Review PQ5 which is the battery mosfet that should enable if on battery only; turn OFF if the power adapter is plugged in.
        Yes, I checked these items and they were correct.
        (two new battery tested)
        (mosfet q6012 (switch between 19v and 11.5v battery)was ok.)
        Attached Files
        Last edited by ahkh_72; 05-18-2023, 12:01 PM.
        .Today should be different from yesterday.

        Comment

        • mon2
          Badcaps Legend
          • Dec 2019
          • 14664
          • Canada

          #5
          Re: Toshiba C75D no Power With Battery

          Given that the unit fails to turn on if both the adapter and the battery are connected hints that you have a leaky mosfet in the power paths.

          Post the resistance readings of the mosfets for a review.

          Source & drain
          Source & gate
          Gate & drain

          Comment

          • ahkh_72
            Senior Member
            • Dec 2014
            • 109
            • Iran

            #6
            Re: Toshiba C75D no Power With Battery

            Originally posted by mon2
            Given that the unit fails to turn on if both the adapter and the battery are connected hints that you have a leaky mosfet in the power paths.

            Post the resistance readings of the mosfets for a review.

            Source & drain
            Source & gate
            Gate & drain
            I Pluged in AC and Battery and Measur points.

            I marked the points I measured with a red line in the photo
            Attached Files
            .Today should be different from yesterday.

            Comment

            • ahkh_72
              Senior Member
              • Dec 2014
              • 109
              • Iran

              #7
              Re: Toshiba C75D no Power With Battery

              Measurment With Just Battery.
              Attached Files
              Last edited by ahkh_72; 05-18-2023, 12:44 PM.
              .Today should be different from yesterday.

              Comment

              • mon2
                Badcaps Legend
                • Dec 2019
                • 14664
                • Canada

                #8
                Re: Toshiba C75D no Power With Battery

                We were after the resistance and without power but the values look ok.

                The gate voltage should be higher than the source/drain pins to enable which they are.

                Remove the battery and confirm the resistance to be sure the mosfet is not always leaking (enabled).

                Then review the same for the 2 x DCin mosfets.

                The adapter detect voltage should be also > 2v4 to be considered as a valid voltage (usually is ~2v7).

                Comment

                • ahkh_72
                  Senior Member
                  • Dec 2014
                  • 109
                  • Iran

                  #9
                  Re: Toshiba C75D no Power With Battery

                  Originally posted by mon2
                  We were after the resistance and without power but the values look ok.

                  The gate voltage should be higher than the source/drain pins to enable which they are.

                  Remove the battery and confirm the resistance to be sure the mosfet is not always leaking (enabled).

                  Then review the same for the 2 x DCin mosfets.

                  The adapter detect voltage should be also > 2v4 to be considered as a valid voltage (usually is ~2v7).
                  Measure without power .
                  Attached Files
                  .Today should be different from yesterday.

                  Comment

                  • mon2
                    Badcaps Legend
                    • Dec 2019
                    • 14664
                    • Canada

                    #10
                    Re: Toshiba C75D no Power With Battery

                    We are after the measurements across the mosfet pins.

                    One probe on source (1-2-3) and other on drain (5-6-7-8)

                    Then source & gate (4)
                    Then gate & drain

                    Post each measurement of each DCin mosfet.

                    Comment

                    • ahkh_72
                      Senior Member
                      • Dec 2014
                      • 109
                      • Iran

                      #11
                      Re: Toshiba C75D no Power With Battery

                      Originally posted by mon2
                      We are after the measurements across the mosfet pins.

                      One probe on source (1-2-3) and other on drain (5-6-7-8)

                      Then source & gate (4)
                      Then gate & drain

                      Post each measurement of each DCin mosfet.
                      I chaged all (five) mosfet with new n-chanel mosfet.
                      and same result.
                      .Today should be different from yesterday.

                      Comment

                      • ahkh_72
                        Senior Member
                        • Dec 2014
                        • 109
                        • Iran

                        #12
                        Re: Toshiba C75D no Power With Battery

                        According to this post (https://www.badcaps.net/forum/showth...hlight=bq24725)

                        -It is exactly the same for me-

                        I think the problem is about non-orginal battery.

                        Tanks for your time #MON2.
                        Last edited by ahkh_72; 05-18-2023, 03:45 PM.
                        .Today should be different from yesterday.

                        Comment

                        Related Topics

                        Collapse

                        Working...