lenovo nm-c171 no power

Collapse
X
 
  • Time
  • Show
Clear All
new posts
  • nassih
    Badcaps Veteran
    • Oct 2015
    • 279
    • morocco

    #1

    lenovo nm-c171 no power

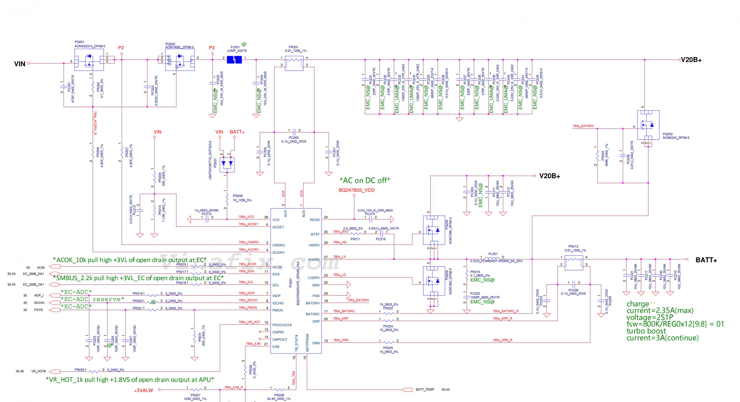
    hi guys i have this lenovo laptop model ideapad s145 motharboard : fs44a&fs54a nm-c171 rev 1.0, power on but no fan spin no display no vcccore no voltage on bios chip also on RAM but i have:
    +3VALW
    +5VALW
    +1.8VALW
    +0.775VALW
    +0.95VALW
  • nassih
    Badcaps Veteran
    • Oct 2015
    • 279
    • morocco

    #2
    Re: lenovo nm-c171 no power

    schematic if needed
    Attached Files

    Comment

    • JaroTech
      Badcaps Veteran
      • Mar 2015
      • 351
      • Canada

      #3
      Re: lenovo nm-c171 no power

      Follow the power sequence on page 40 to see what voltages are missing.

      Comment

      • mcplslg123
        Badcaps Legend
        • Jun 2015
        • 7262
        • india

        #4
        Re: lenovo nm-c171 no power

        I'll start with checking the requirement of Ram IC.

        Comment

        • nassih
          Badcaps Veteran
          • Oct 2015
          • 279
          • morocco

          #5
          Re: lenovo nm-c171 no power

          OK i Will spart checking power rails
          tanks

          Comment

          • nassih
            Badcaps Veteran
            • Oct 2015
            • 279
            • morocco

            #6
            Re: lenovo nm-c171 no power

            hello, I noticed that laptop it works with battery not with adapter but if I connect battery and adapter it doesn't work I noticed that the outputs +3VS_SW and +5VS_SW are missing with adapter in.

            Comment

            • mon2
              Badcaps Legend
              • Dec 2019
              • 14657
              • Canada

              #7
              Re: lenovo nm-c171 no power

              Check the usual 2 x DCin mosfets.

              As a quick test - just replace the 2nd DCin mosfet (PQ202). This is the one that often gets killed.
              Attached Files

              Comment

              • nassih
                Badcaps Veteran
                • Oct 2015
                • 279
                • morocco

                #8
                Re: lenovo nm-c171 no power

                ok i will try tanks

                Comment

                • nassih
                  Badcaps Veteran
                  • Oct 2015
                  • 279
                  • morocco

                  #9
                  Re: lenovo nm-c171 no power

                  hello the problem was in SUSP# line which is present on battery and not on adapter in i replaced Q6 and its working now tanks mon2,mcplslg123

                  Comment

                  Related Topics

                  Collapse

                  • Tynan Dill
                    Vizio e601i-A3 - Has Sound and Display, But No Backlight - Bad Power Supply Board or Bad LED Bulbs ?
                    by Tynan Dill
                    I was given this TV from my great uncle. He said it just wouldn't turn on one day out of nowhere, replaced the TV, and gave it to me to possibly fix and use for myself.

                    Upon bringing it home and plugging it up, it showed a standby light.

                    I powered it on and without a flashlight, the display showed the "V" but the lighting is very dim, but visible.

                    The screen seems to blackout and stay black, but with a flashlight I can see the display.

                    With my Playstation 4 connected via HDMI, and running a game I can hear sound.

                    Assuming...
                    11-22-2024, 01:46 PM
                  • PantherDave
                    Microsoft Surface Pro (5th gen) model 1796 - no power
                    by PantherDave
                    Hi all!

                    I'm trying to troubleshoot a Microsoft Surface Pro (5th gen) model 1796 that won't power on. Motherboard model is M1007506-015. My priority is retrieving data, but the SSD is integrated so it looks like if I can't repair it it'll need to go to a data recovery company. I've done a little basic board repair before, but nothing this advanced until now. So please forgive my ignorance in advance. 😅

                    I found the boardview for this laptop in the forums here, and am able to open it on my PC with FlexBV.
                    https://www.badcaps.net/forum/troubl...-hardware-devi...
                    05-29-2024, 02:01 PM
                  • GLISIT
                    Asus Probook P5440UF-XB74 power issue
                    by GLISIT
                    Hi all,

                    TL;DR - this laptop is driving me nuts with the oddball power-related behaviors. Appreciate any insight you can provide!


                    I'm experiencing a power issue on an Asus Probook P5440UF-XB74. Although I've worked with electronics and computers for decades, this is my first attempt at getting into motherboard-level component troubleshooting. Any help the community can provide is greatly appreciated!

                    A few weeks ago I was using the laptop (on battery power) for a Zoom meeting. The battery was running very low (long meeting) but I wasn't worried about...
                    01-16-2025, 02:29 PM
                  • Mita99
                    Lenovo Thinkpad P72 EP720 NM-B723 MB - Power disabled within 2 seconds after plugging the charger
                    by Mita99
                    Hi,

                    Try to repair a Thinkpad P72 EP720 NM-B723 MB with I7-8850H processor and N18E-Q1-KB-A1 (P3200) GPU with 6GB memory. Unfortunately there is noinfo what happened to the laptop. I got it disassembled with parts missing, like keyboard, battery.

                    Unfortunately I have no schematic available for me (requested in the sub porum) but got the boardview file.

                    Symptom: after connecting to the charger the power led light up for one-two second and switch off. After a couple secons the power led light up for half a second and switch off. No battery, no IO board, no...
                    04-27-2025, 07:20 PM
                  • Dr.d
                    Help please..Lenovo ideapad 5 14itl05 power and charging problem
                    by Dr.d
                    I have a lenovo ideapad 5 14itl05, board LA-K321P, That will only power up on Battery only, or with battery disconnected and power adapter only. If battery is connected and usb-c power plug connected. It only works on battery and will not charge. I can however force it to charge by connecting the battery from a disconnected state while the power USB c plug is powering the laptop.

                    Additionally....to add to this strange situation. The usb-c power plug ONLY works to power the laptop on one side when inserted into the boards power usb c plug. If you rotate it 180 degrees, the board gets...
                    04-05-2024, 11:48 AM
                  • Loading...
                  • No more items.
                  Working...