A7S333 1 long beep 3 short beep and shut down ?

Collapse
X
 
  • Time
  • Show
Clear All
new posts
  • bianchi77
    Badcaps Legend
    • Jun 2016
    • 1121
    • Australia

    #21
    Re: A7S333 1 long beep 3 short beep and shut down ?

    I've tried replacing them but the symptom persist...

    Comment

    • bianchi77
      Badcaps Legend
      • Jun 2016
      • 1121
      • Australia

      #22
      Re: A7S333 1 long beep 3 short beep and shut down ?

      could it be this one is the culprit ?
      https://cdn.badcaps-static.com/pdfs/...115c7576a4.pdf

      Comment

      • RJARRRPCGP
        Badcaps Legend
        • Jul 2004
        • 6304
        • USA

        #23
        Re: A7S333 1 long beep 3 short beep and shut down ?

        Originally posted by bianchi77
        Nope they are 5 dark purple Rubycon 3300 uF/6.3V capacitors...is it possible that my PWM is faulty ?
        I would suspect a FET...
        ASRock B550 PG Velocita

        Ryzen 9 "Vermeer" 5900X

        32 GB G.Skill RipJaws V F4-3200C16D-32GVR

        Arc A770 16 GB

        eVGA Supernova G3 750W

        Western Digital Black SN850 1TB NVMe SSD

        Alienware AW3423DWF OLED




        "¡Me encanta "Me Encanta o Enlistarlo con Hilary Farr!" -Mí mismo

        "There's nothing more unattractive than a chick smoking a cigarette" -Topcat

        "Today's lesson in pissivity comes in the form of a ziplock baggie full of GPU extension brackets & hardware that for the last ~3 years have been on my bench, always in my way, getting moved around constantly....and yesterday I found myself in need of them....and the bastards are now nowhere to be found! Motherfracker!!" -Topcat

        "did I see a chair fly? I think I did! Time for popcorn!" -ratdude747

        Comment

        • bianchi77
          Badcaps Legend
          • Jun 2016
          • 1121
          • Australia

          #24
          Re: A7S333 1 long beep 3 short beep and shut down ?

          Which FET you're talking about ? 4 of them ? Q1,Q2 And Q4 are bad ?

          Comment

          • momaka
            master hoarder
            • May 2008
            • 12175
            • Bulgaria

            #25
            Re: A7S333 1 long beep 3 short beep and shut down ?

            Originally posted by bianchi77
            the caps with red line on top are failed on continuity test...
            they're all beep very loud...
            could it be the problem ?
            NO.

            You get beeping on continuity because those capacitors are connected in parallel with the CPU and your multimeter is reading the CPU continuity (which is almost always good enough to make any multimeter beep).

            Educate yourself and do this test: measure the *resistance* of those capacitors on 2000 Ohm scale on your multimeter with the CPU in the board.
            Then... remove CPU and repeat same test above.
            In many cases, you will see different resistances, often getting open-circuit (or high resistance) when CPU is NOT on the motherboard. This is NORMAL. Likewise, it is typically NORMAL to get low resistance with the CPU in the motherboard.

            Originally posted by bianchi77
            Nope they are 5 dark purple Rubycon 3300 uF/6.3V capacitors...
            Probably MBZ series. If yes, they are good caps - put them back in!

            Originally posted by bianchi77
            is it possible that my PWM is faulty ?
            No, very unlikely.

            If the motherboard beeps, usually that means all motherboard voltages are OK, CPU is up and running OK, and motherboard is able to read and execute BIOS... until it performs a Power-ON-self-test (POST) and finds that some piece of hardware isn't quite right. As R_J mentioned on the first page, one long and three short beeps likely indicates video error. Try a *PCI* video card, as he suggested.

            Also, check the AGP slot for dirt or bad/shorting contacts. Or, problem could also be AGP signaling voltage being noisy. Typically, that is regulated by a MOSFET or linear regulator near the AGP slot. Output should read either 3.3V, 1.5V, or 0.8V, depending on what AGP video card you are using. Check what caps filter that.

            Originally posted by bianchi77
            could it be this one is the culprit ?
            https://cdn.badcaps-static.com/pdfs/...115c7576a4.pdf
            0.01% chance, in my opinion.
            Last edited by momaka; 08-24-2016, 12:09 AM.

            Comment

            • bianchi77
              Badcaps Legend
              • Jun 2016
              • 1121
              • Australia

              #26
              Re: A7S333 1 long beep 3 short beep and shut down ?

              SYMPTOM : with CPU it's very short beep and turn off everyhing....without CPU...it can turn on ...STABLE

              no time for putting VGA and so on....because there's no CPU, then it will be stable...
              I've replaced Q1,Q2,Q3 and Q4....same response...

              Comment

              • bianchi77
                Badcaps Legend
                • Jun 2016
                • 1121
                • Australia

                #27
                Re: A7S333 1 long beep 3 short beep and shut down ?

                Ok, I'll put back all those caps...easy..

                Comment

                • bianchi77
                  Badcaps Legend
                  • Jun 2016
                  • 1121
                  • Australia

                  #28
                  Re: A7S333 1 long beep 3 short beep and shut down ?

                  I've found 1 8 pins SOP chip, which can not be read its label...could it the issue for this board ?
                  This chip was burned, that's why I can't read the label anymore...
                  It's located near modem connector...pin 2 3 6 7 are all connected on continuity test...
                  but I got no clue what chip is it....label completely gone....trying to see it now...

                  Comment

                  • bianchi77
                    Badcaps Legend
                    • Jun 2016
                    • 1121
                    • Australia

                    #29
                    Re: A7S333 1 long beep 3 short beep and shut down ?

                    photos
                    Attached Files

                    Comment

                    • bianchi77
                      Badcaps Legend
                      • Jun 2016
                      • 1121
                      • Australia

                      #30
                      Re: A7S333 1 long beep 3 short beep and shut down ?

                      pin 2 3 6 7 are shorted to the ground as well, is it possible ? or it's just broken ?
                      I can't see the label and datasheet from it ....

                      Comment

                      • momaka
                        master hoarder
                        • May 2008
                        • 12175
                        • Bulgaria

                        #31
                        Re: A7S333 1 long beep 3 short beep and shut down ?

                        Originally posted by bianchi77
                        pin 2 3 6 7 are shorted to the ground as well, is it possible ? or it's just broken ?
                        I can't see the label and datasheet from it ....
                        You did take excellent pictures of it, though.

                        From what I can read on its label, I can make out a LM78L(?)05ACM.

                        So, I looked up a datasheet for a LM78L05 SOIC in Google, and got the following


                        Check it out - it's a standard 7805 5V linear regulator . As per the datasheet, pins 2, 3, 6, and 7 are all supposed to be ground... so that matches with what you measured..... So that's not the problem. That said, check what *resistance* you get on pin 8 (Vin) and pin 1 (Vout). Pins 4 and 5 are NC (i.e. Not Connected). Also, try measuring the voltage on pins 8 and 1 when you turn on the motherboard. I would guess that pin 8 is tied to the 12V PSU rail. You should see a stable 5V supply on pin 1 (Vout). If not, whatever that linear regulator is providing power to could be bad.

                        If this IC is near LAN connector like you said, perhaps the LAN chip went bad (often happens during a thunderstorm, since a lightning strike will create lots of EMI and RFI - enough to induce a substantial voltage on a long Ethernet cable sometimes).

                        That said, post a bigger picture of the overall of the board so we can see where this chip is located.
                        Last edited by momaka; 08-24-2016, 08:16 AM.

                        Comment

                        • bianchi77
                          Badcaps Legend
                          • Jun 2016
                          • 1121
                          • Australia

                          #32
                          Re: A7S333 1 long beep 3 short beep and shut down ?

                          this one :
                          https://www.aliexpress.com/item/Orig...9-57c229db12de

                          Ok, I'll test the voltage and post it then take picture of this chip...

                          Comment

                          • bianchi77
                            Badcaps Legend
                            • Jun 2016
                            • 1121
                            • Australia

                            #33
                            Re: A7S333 1 long beep 3 short beep and shut down ?

                            if this one is short, it will make NCP5322 shut down the whole board ?

                            Comment

                            • bianchi77
                              Badcaps Legend
                              • Jun 2016
                              • 1121
                              • Australia

                              #34
                              Re: A7S333 1 long beep 3 short beep and shut down ?

                              Resistance between pin 1 and pin 8 = 15.25K ohm...

                              Comment

                              • bianchi77
                                Badcaps Legend
                                • Jun 2016
                                • 1121
                                • Australia

                                #35
                                Re: A7S333 1 long beep 3 short beep and shut down ?

                                pin8 = 12V pin 1 = 5V....it's normal....what I can think of an issue on PWM NCP5322 or zener diode near it LM431...

                                Comment

                                • bianchi77
                                  Badcaps Legend
                                  • Jun 2016
                                  • 1121
                                  • Australia

                                  #36
                                  Re: A7S333 1 long beep 3 short beep and shut down ?

                                  https://cdn.badcaps-static.com/pdfs/...c0d5761954.pdf
                                  I got 2.5V on pin 1 and pin 8 for this diode...is that normal or something wrong ?

                                  Comment

                                  • bianchi77
                                    Badcaps Legend
                                    • Jun 2016
                                    • 1121
                                    • Australia

                                    #37
                                    Re: A7S333 1 long beep 3 short beep and shut down ?

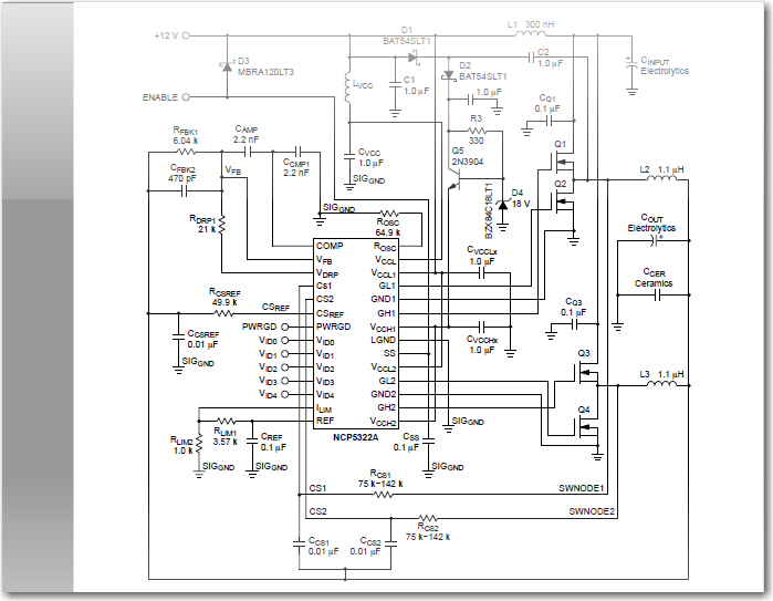
                                    what's the normal voltage for Q1,Q3 and Q2,Q4....looks like they are 2 pairs for 5322
                                    and from the schematic in datasheet, source suppose to be 12V but I can't get 12V on it...could it be another FET controlling it and it failed ?
                                    Attached Files

                                    Comment

                                    • momaka
                                      master hoarder
                                      • May 2008
                                      • 12175
                                      • Bulgaria

                                      #38
                                      Re: A7S333 1 long beep 3 short beep and shut down ?

                                      Originally posted by bianchi77
                                      if this one is short, it will make NCP5322 shut down the whole board ?
                                      Probably not.

                                      Originally posted by bianchi77
                                      pin8 = 12V pin 1 = 5V....it's normal....
                                      Yup, seem to be working.

                                      But since it looks so burned, the next thing to do is find out what that regulator was powering and see if that is dead. Sometimes a LAN or on-board audio chip *can* make a motherboard not boot - at least not until they are removed.

                                      So you have to find out what is powered by that LM78L05 regulator. To do that, check which chip gives you very good continuity numbers to pin 1 (5V output).

                                      Originally posted by bianchi77
                                      https://cdn.badcaps-static.com/pdfs/...c0d5761954.pdf
                                      I got 2.5V on pin 1 and pin 8 for this diode...is that normal or something wrong ?
                                      431 is a standard shunt. It's "ref" (short for reference) pin should always have 2.5V on it.

                                      Comment

                                      • bianchi77
                                        Badcaps Legend
                                        • Jun 2016
                                        • 1121
                                        • Australia

                                        #39
                                        Re: A7S333 1 long beep 3 short beep and shut down ?

                                        ok I'll find out the short chip, I can't see LAN chip here, probably audio chip near by...
                                        I keep posted...

                                        Comment

                                        • bianchi77
                                          Badcaps Legend
                                          • Jun 2016
                                          • 1121
                                          • Australia

                                          #40
                                          Re: A7S333 1 long beep 3 short beep and shut down ?

                                          If I remove a short chip, will it boot ? at least finished POST ? or BIOS is checking this chip as well on POST ? Hardware initialization....

                                          Comment

                                          Related Topics

                                          Collapse

                                          Working...