Re: Dell 2407WFPb Monitor - Bad Cap
many thanks Tyan. That was a great help.
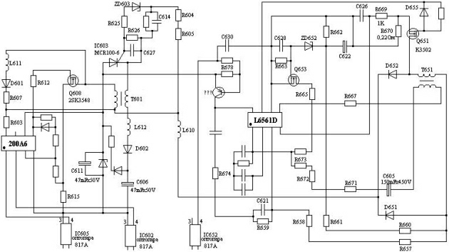
By the way, you did the resistance measurement onboard, right? what are the resistance value of R608 & R609 from your power board?
I am suspecting something amiss because mine measured 600k (on board) for both the R608 & R609.
Thanks again for your help. Appreciate it.
many thanks Tyan. That was a great help.
By the way, you did the resistance measurement onboard, right? what are the resistance value of R608 & R609 from your power board?
I am suspecting something amiss because mine measured 600k (on board) for both the R608 & R609.
Thanks again for your help. Appreciate it.





Comment