Cap differs from Schematic Carvin AG 100

Collapse
X
 
  • Time
  • Show
Clear All
new posts
  • Log_on_Bob
    Member
    • Aug 2019
    • 26
    • USA

    #1

    Cap differs from Schematic Carvin AG 100

    Hello

    I have a Carvin AG100 Acoustic Guitar amp bought new 1997 ish. so yeah around 22 yrs old now. It's been a great Amp but best I can tell so far is the Power Transistor blew and I have a new replacement. I am considering replacing all the Caps just on the Power Board for now. The Caps are testing good except one is half it's rated value, so that one for sure. No leakers, all look good.

    But here's question #1 for now. I have one Cap that does NOT match what is on the schematic, Should I replace it with what is actually there or follow the Schematic? It's been working this way for 22 yrs...:-)

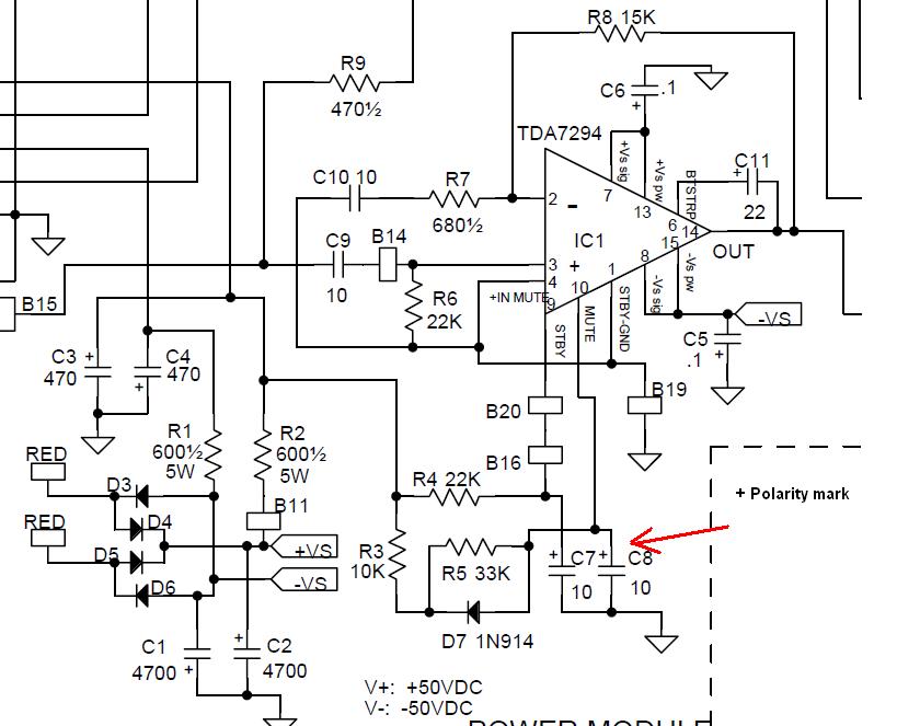
    Schematic calls out C10 = 10uf 63v Electrolytic Cap what is actually installed at C10 is 104K 100v Film Cap. There are multiples of both on this board but all are in the correct locations.

    This circuit board has not only printed C10 there is a printed Round Circle where to install it as is with the other Electro Caps. The other 104K Cap locations are printed as a Rectangle same size as the 104K, I assume to help make it a no brainer installation.

    This board happens to be Rev A, I also found three later very similar version schematics that all show C10 to be 10uf 63v. After that there is a whole new board with different components. Sure doesn't appear that Rev A was a typo.

    C10 104K also tests as good. What to do.....
    Last edited by Log_on_Bob; 09-13-2019, 12:56 PM.
  • R_J
    Badcaps Legend
    • Jun 2012
    • 9634
    • Canada

    #2
    Re: Cap differs from Schematic Carvin AG 100

    I just looked at the schematic (revA) and it shows C10 as 10, same as C9 Not an electrolytic. C7 and C8 are listed as 10 but are identified as elcectrolytic. I would leave the original in place.
    Last edited by R_J; 09-13-2019, 01:49 PM.

    Comment

    • Log_on_Bob
      Member
      • Aug 2019
      • 26
      • USA

      #3
      Re: Cap differs from Schematic Carvin AG 100

      RJ
      Thanks for taking a look. I was going to upload the Schematic or pics if anyone wanted to look. Now, I messed up and for some reason the "edit" button is now no where to be seen so I can't fix my mistake,,,, sorry for leading you astray.

      C10 says 10 and is a 10uf 63V Electrolytic with a printed Circle, C9 also says 10 but that is where the 104K Film is and there is a printed Circle

      Also, if you look at C6 = .1 that is a decimal, and that is the same as 104K , right? That is what is there, same as what is in C9 So this is how they were showing 104K

      Yes C7 & C8 are listed as 10 and are, but how or what are you seeing that tells you they are Electrolytic or what do you see that says C9 is NOT an Electrolytic?

      Comment

      • R_J
        Badcaps Legend
        • Jun 2012
        • 9634
        • Canada

        #4
        Re: Cap differs from Schematic Carvin AG 100

        I was looking at the polarity symbol. 104 = 0.1µf
        You have a limited amount of time to edit your post.
        Attached Files

        if you find these attachements useful please consider making a small donation to the site

        Last edited by R_J; 09-13-2019, 05:44 PM.

        Comment

        • Log_on_Bob
          Member
          • Aug 2019
          • 26
          • USA

          #5
          Re: Cap differs from Schematic Carvin AG 100

          I will assume you see the + signs on the Schematic and none for C9 or C10. Is that why you say Not Elcectrolutic? I even looked at the next Rev and no + signs there either. I then looked on the board itself and both C9 & C10 have a + with the circle printed.

          I also just put 2and 2 together and realized it's C10 with the low value. should be 10uF and it's 5464nF ESR 2.7 ohm V-loss 2.9v. It's also right in front of the Power Transistor, wonder if that is why it went boom.

          FYI - symptoms of the sudden failure. I normally play with Headsets no amp speaker, Acoustic Guitar , mic in Ch2 and I had just started plugging my Tablet in Ch 3 ( drum loop, maybe 6 times ). All was well as I had been playing for a little while no drum loop and I had just plugged the Tablet, hit play and nothing. I then strummed the guitar and nothing. THEN I unplugged the headset so main speaker, amp barely at #1 and the HUM was so load the windows were vibrating. I shut it down as fast as I could.

          Shame that Carvin Audio divn shut down last year. Before it would be send them just the Amp section with $ 200 and they would fix or replace. Oh well.

          There is another small Circuit board where the Headset and FX loop jack are. This is the only place I found visual damage. I would have to look up the Resistor number it's right at the Headset Jack and it was fried. I looked up the Resistance, replaced it and watched it smoke and fry itself when I turned on the AMP so... right now I am blaming the TDA7294 Amplifier, I have a new one but not installed just yet.

          Comment

          • budm
            Badcaps Legend
            • Feb 2010
            • 40746
            • USA

            #6
            Re: Cap differs from Schematic Carvin AG 100

            Cp is the audio signal coupling cap feeding the non-invert input of power amp IC, if the capacitance goes down in value, you will lose low frequency response. C10 should also be bi-polar, it is for negative feedback, you also lose low frequency response if the capacitance goes down in value
            Since the output of the Op amp that drive the power amp IC has +/- output swing, then it good to use non-polar cap for that C9 coupling cap.
            Never stop learning
            Basic LCD TV and Monitor troubleshooting guides.
            http://www.badcaps.net/forum/showthr...956#post305956

            Voltage Regulator (LDO) testing:
            http://www.badcaps.net/forum/showthr...999#post300999

            Inverter testing using old CFL:
            http://www.badcaps.net/forum/showthr...er+testing+cfl

            Tear down pictures : Hit the ">" Show Albums and stories" on the left side
            http://s807.photobucket.com/user/budm/library/

            TV Factory reset codes listing:
            http://www.badcaps.net/forum/showthread.php?t=24809

            Comment

            Related Topics

            Collapse

            • atunguyd
              Acer x163w Monitor PSU schematic
              by atunguyd
              Ii wonder if anyone can help me. I have a Acer x163w monitor which is not powering up. The PSU main capacitor's one leg had completly come off - I replaced it but the PSU is still not outputting DC. I found the monitor in questions service manual here on manuals lib but the schematic in there is a completely different - the schematic shows no mosfet to drive the transformer while the one I have does use a mosfet - also the schematic shows only one optocoupler but mine has two.
              The PSU board is labelled FM-20A02-AAA made by APD as per the image below. I am trying to find a schematic for this...
              03-05-2025, 02:08 PM
            • Sdhjm
              Schematic with element ratings hp victus 15 dag3pmb18b0 rev:b g3p
              by Sdhjm
              I'm asking if anyone has a schematic for the dag3pmb18b0 rev:b g3p board. I found a schematic of the board, but I don't have the component numbers. If anyone needs a schematic, I can send it to you, but I don't have the numbers....
              11-26-2025, 03:43 AM
            • Thetechdude
              MSI Ventus RTX 4080 16G Broadview schematic needed
              by Thetechdude
              Hi guys, I'm working on a MSI Ventus RTX 4080 16G. The GPU has 12v, 5v, however what I assume is the 1.8v rail has 1.1v and what I assume to be PEX is 0v. As you may have guessed already there is no Vmem and no Vcore.

              I have looked around in related forum posts for a schematic so Much appreciated if anyone can share a Broadview schematic.

              Thanks.
              07-15-2025, 11:15 AM
            • ianpoultonknights
              Zenbook Flip 15 UX562AI schematic
              by ianpoultonknights
              Had one of these come in for repair with a blown battery and a WiFi issue, battery has been replaced with genuine battery (twice) and won't take a charge works fine on AC, WiFi issue gone away. Looking for a schematic so I can trace the charger circuit UM562F is only one I can find, this is the 562AI model.Had a unit come in for repair — 562AI model — with a blown battery and WiFi issue. WiFi fault has cleared, but battery won’t charge despite replacing it twice with genuine parts. Device operates fine on AC power. Suspect charger circuit fault. Only schematic I’ve found so far is for...
              06-26-2025, 02:41 PM
            • Adv10119
              Need help please! schematic for LA-9982P rev 3.0 (A02)
              by Adv10119
              Please help, i need schematic diagram for Dell inspiron 3537 board LA-9982P rev 3.0 (A02). Specific for A02.

              I have a one beep with no display problem. Did reprogrammed the bios but no luck. i tried to troubleshoot using rev 3.0 (A08) version schematic and boardview but there's components/rails in the schematic that is none in my actual board, this is why I'm having problem checking every power rail needed if ok. attached is the photo of my actual board.

              I'm not sure if A02 and A08 is really different schematic version from each other, but I have to try....
              01-31-2024, 01:18 AM
            • Loading...
            • No more items.
            Working...