Infinity PS-12 Powered Subwoofer Fired Amplifier

Collapse
X
 
  • Time
  • Show
Clear All
new posts
  • budm
    Badcaps Legend
    • Feb 2010
    • 40746
    • USA

    #61
    Re: Infinity PS-12 Powered Subwoofer Fired Amplifier

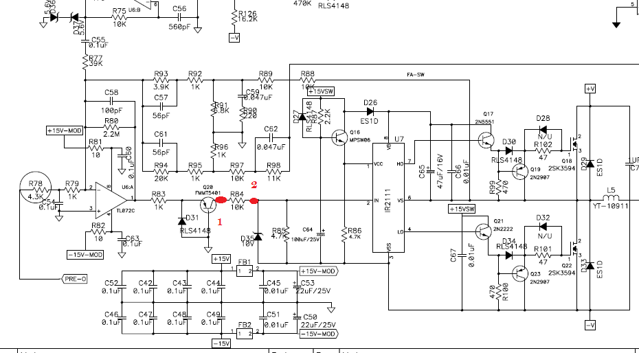
    I think you may be confused on the marking LO= ON marking at the output of U4B, ON means the speaker relay is ON. HIGH = MUTE speaker relay OFF. May be you want it to say - or + instead.

    Circuit function: U4B which is setup as a comparator, the DC voltage at pin 6 (- input) will be at 0V when there is no audio is present to charge up the cap C37.
    The pin 5 (+) input is bias with + Voltage from the voltage divider R63 10K (FED BY +15V) and R64 2.7K, so the + input is being fed by +3.19V, so the output pin 7 will be positive which will make RED LED D1B to come on - Cathode of RED LED is connected to ground.
    When the audio signal is present, C37 will be charged by U4A,when the cap voltage reach 3.2v, the the output of the U4B will swing negative, the Green LED the anode of green LED is connected to Ground so green LED D1A will come on.

    Q1 PNP will also be ON when U4B output is LO (-) which turns on the speaker relay.
    The delayed time before it goes in to MUTE mode is the RC discharge time of R121-C37 time constant.
    BTW, fault triggering by the PROT signal can also cause the relay to turn off, this is done by Q7.
    Last edited by budm; 10-14-2014, 11:05 PM.
    Never stop learning
    Basic LCD TV and Monitor troubleshooting guides.
    http://www.badcaps.net/forum/showthr...956#post305956

    Voltage Regulator (LDO) testing:
    http://www.badcaps.net/forum/showthr...999#post300999

    Inverter testing using old CFL:
    http://www.badcaps.net/forum/showthr...er+testing+cfl

    Tear down pictures : Hit the ">" Show Albums and stories" on the left side
    http://s807.photobucket.com/user/budm/library/

    TV Factory reset codes listing:
    http://www.badcaps.net/forum/showthread.php?t=24809

    Comment

    • DoubleD14
      Member
      • Sep 2014
      • 10
      • USA

      #62
      Re: Infinity PS-12 Powered Subwoofer Fired Amplifier

      OK well got it reassembled and now it sits in standby(red led) and doesn't go into on mode(green LED). I have line level rca's to it and I got nothing, same setup I had when it was jumping in and out of standby mode. Not sure what to do now. Unfortunately the 9v in my multimeter is dead and I dont have any spares. I'll have to get one and report the voltage on C2 & C37 for you. Thanks again for the help!

      Comment

      • budm
        Badcaps Legend
        • Feb 2010
        • 40746
        • USA

        #63
        Re: Infinity PS-12 Powered Subwoofer Fired Amplifier

        BTW, do you have soldering iron, etc.
        Never stop learning
        Basic LCD TV and Monitor troubleshooting guides.
        http://www.badcaps.net/forum/showthr...956#post305956

        Voltage Regulator (LDO) testing:
        http://www.badcaps.net/forum/showthr...999#post300999

        Inverter testing using old CFL:
        http://www.badcaps.net/forum/showthr...er+testing+cfl

        Tear down pictures : Hit the ">" Show Albums and stories" on the left side
        http://s807.photobucket.com/user/budm/library/

        TV Factory reset codes listing:
        http://www.badcaps.net/forum/showthread.php?t=24809

        Comment

        • DoubleD14
          Member
          • Sep 2014
          • 10
          • USA

          #64
          Re: Infinity PS-12 Powered Subwoofer Fired Amplifier

          OK got my battery for my multimeter, I'm pretty clueless about what settings to use on this meter. Can you please guide me. Yes I have a soldering iron.

          Comment

          • budm
            Badcaps Legend
            • Feb 2010
            • 40746
            • USA

            #65
            Re: Infinity PS-12 Powered Subwoofer Fired Amplifier

            Show us good clear pictures of your meter, also make and model.
            Never stop learning
            Basic LCD TV and Monitor troubleshooting guides.
            http://www.badcaps.net/forum/showthr...956#post305956

            Voltage Regulator (LDO) testing:
            http://www.badcaps.net/forum/showthr...999#post300999

            Inverter testing using old CFL:
            http://www.badcaps.net/forum/showthr...er+testing+cfl

            Tear down pictures : Hit the ">" Show Albums and stories" on the left side
            http://s807.photobucket.com/user/budm/library/

            TV Factory reset codes listing:
            http://www.badcaps.net/forum/showthread.php?t=24809

            Comment

            • DoubleD14
              Member
              • Sep 2014
              • 10
              • USA

              #66
              Re: Infinity PS-12 Powered Subwoofer Fired Amplifier



              Not seing a model number on here, cheapo digital multimeter

              Comment

              • budm
                Badcaps Legend
                • Feb 2010
                • 40746
                • USA

                #67
                Re: Infinity PS-12 Powered Subwoofer Fired Amplifier

                Set it to DCV 20 and test the meter by checking a 1.5V battery to see what it shows.
                Never stop learning
                Basic LCD TV and Monitor troubleshooting guides.
                http://www.badcaps.net/forum/showthr...956#post305956

                Voltage Regulator (LDO) testing:
                http://www.badcaps.net/forum/showthr...999#post300999

                Inverter testing using old CFL:
                http://www.badcaps.net/forum/showthr...er+testing+cfl

                Tear down pictures : Hit the ">" Show Albums and stories" on the left side
                http://s807.photobucket.com/user/budm/library/

                TV Factory reset codes listing:
                http://www.badcaps.net/forum/showthread.php?t=24809

                Comment

                • DoubleD14
                  Member
                  • Sep 2014
                  • 10
                  • USA

                  #68
                  Re: Infinity PS-12 Powered Subwoofer Fired Amplifier

                  shows 1.53

                  Comment

                  • budm
                    Badcaps Legend
                    • Feb 2010
                    • 40746
                    • USA

                    #69
                    Re: Infinity PS-12 Powered Subwoofer Fired Amplifier

                    OK, then start taking voltage readings, just do not let the probes slip on you.
                    Never stop learning
                    Basic LCD TV and Monitor troubleshooting guides.
                    http://www.badcaps.net/forum/showthr...956#post305956

                    Voltage Regulator (LDO) testing:
                    http://www.badcaps.net/forum/showthr...999#post300999

                    Inverter testing using old CFL:
                    http://www.badcaps.net/forum/showthr...er+testing+cfl

                    Tear down pictures : Hit the ">" Show Albums and stories" on the left side
                    http://s807.photobucket.com/user/budm/library/

                    TV Factory reset codes listing:
                    http://www.badcaps.net/forum/showthread.php?t=24809

                    Comment

                    • DoubleD14
                      Member
                      • Sep 2014
                      • 10
                      • USA

                      #70
                      Re: Infinity PS-12 Powered Subwoofer Fired Amplifier

                      ok these are bouncing all over the place on both capacitors:
                      C4 hovers around 14.5
                      C37 bounces from .4-1.1 or so
                      LED on unit is still red like its not getting a signal to turn the amp on...so it's not even doing what my initial complaint was, seems worse now. I only took it apart and put it back together

                      Comment

                      • budm
                        Badcaps Legend
                        • Feb 2010
                        • 40746
                        • USA

                        #71
                        Re: Infinity PS-12 Powered Subwoofer Fired Amplifier

                        How about C2 Voltage s marked in post 56?
                        https://www.badcaps.net/forum/attach...1&d=1413344894

                        Also check the DC Voltage on either C71, 72, 73, or 74 to make sure it is not the power amp output is causing the shutdown.
                        Last edited by budm; 10-21-2014, 09:41 PM.
                        Never stop learning
                        Basic LCD TV and Monitor troubleshooting guides.
                        http://www.badcaps.net/forum/showthr...956#post305956

                        Voltage Regulator (LDO) testing:
                        http://www.badcaps.net/forum/showthr...999#post300999

                        Inverter testing using old CFL:
                        http://www.badcaps.net/forum/showthr...er+testing+cfl

                        Tear down pictures : Hit the ">" Show Albums and stories" on the left side
                        http://s807.photobucket.com/user/budm/library/

                        TV Factory reset codes listing:
                        http://www.badcaps.net/forum/showthread.php?t=24809

                        Comment

                        • DoubleD14
                          Member
                          • Sep 2014
                          • 10
                          • USA

                          #72
                          Re: Infinity PS-12 Powered Subwoofer Fired Amplifier

                          Originally posted by budm
                          How about C2 Voltage s marked in post 56?
                          https://www.badcaps.net/forum/attach...1&d=1413344894

                          Also check the DC Voltage on either C71, 72, 73, or 74 to make sure it is not the power amp output is causing the shutdown.
                          My appologies for the delayed reply, been entirely too busy as of late.
                          OK got the following results"
                          C2 reads about 6.25 but bounces a bit to a few tenths above or below that
                          C71-C74 are all 0.0
                          Thanks,
                          Derek

                          Comment

                          • budm
                            Badcaps Legend
                            • Feb 2010
                            • 40746
                            • USA

                            #73
                            Re: Infinity PS-12 Powered Subwoofer Fired Amplifier

                            OK, on C2 Voltage reading does not look right.
                            Do you have 100~1K resistor?
                            If you do, put the resistor on the two legs of C2 and see if the relay will come on
                            Last edited by budm; 11-06-2014, 09:47 PM.
                            Never stop learning
                            Basic LCD TV and Monitor troubleshooting guides.
                            http://www.badcaps.net/forum/showthr...956#post305956

                            Voltage Regulator (LDO) testing:
                            http://www.badcaps.net/forum/showthr...999#post300999

                            Inverter testing using old CFL:
                            http://www.badcaps.net/forum/showthr...er+testing+cfl

                            Tear down pictures : Hit the ">" Show Albums and stories" on the left side
                            http://s807.photobucket.com/user/budm/library/

                            TV Factory reset codes listing:
                            http://www.badcaps.net/forum/showthread.php?t=24809

                            Comment

                            • DoubleD14
                              Member
                              • Sep 2014
                              • 10
                              • USA

                              #74
                              Re: Infinity PS-12 Powered Subwoofer Fired Amplifier

                              I don't have any resistors, where can I buy one locally? Radio Shack?

                              Comment

                              • budm
                                Badcaps Legend
                                • Feb 2010
                                • 40746
                                • USA

                                #75
                                Re: Infinity PS-12 Powered Subwoofer Fired Amplifier

                                Yes, any 1/4W or larger will be fine.
                                Never stop learning
                                Basic LCD TV and Monitor troubleshooting guides.
                                http://www.badcaps.net/forum/showthr...956#post305956

                                Voltage Regulator (LDO) testing:
                                http://www.badcaps.net/forum/showthr...999#post300999

                                Inverter testing using old CFL:
                                http://www.badcaps.net/forum/showthr...er+testing+cfl

                                Tear down pictures : Hit the ">" Show Albums and stories" on the left side
                                http://s807.photobucket.com/user/budm/library/

                                TV Factory reset codes listing:
                                http://www.badcaps.net/forum/showthread.php?t=24809

                                Comment

                                • drakulina
                                  New Member
                                  • Feb 2015
                                  • 2
                                  • Canada

                                  #76
                                  Re: Infinity PS-12 Powered Subwoofer Fired Amplifier

                                  Originally posted by budm
                                  OK, on C2 Voltage reading does not look right.
                                  Do you have 100~1K resistor?
                                  If you do, put the resistor on the two legs of C2 and see if the relay will come on
                                  I am really sorry to revive an old thread, but I have an Infinity PS410 (same amplifier plate it seems as PS-12) with the same fault as DoubleD14's.

                                  I have measured the C2 voltage and it is 5.82 - 6V. It drops to 4.5 V if I manage to make the relay click by setting the plate horizontal with the discrete components on the bottom.

                                  I tried your advice to use a resistor on the C2 pins and the relay clicks nicely and the sub works. I do not understand what component is faulty? The C2 cap?

                                  Thank you

                                  Comment

                                  • drakulina
                                    New Member
                                    • Feb 2015
                                    • 2
                                    • Canada

                                    #77
                                    Re: Infinity PS-12 Powered Subwoofer Fired Amplifier

                                    Well, it was the C2 cap.
                                    Replaced and now the amp works fine.

                                    Comment

                                    • hepha3stus
                                      New Member
                                      • May 2015
                                      • 2
                                      • United States

                                      #78
                                      Re: Infinity PS-12 Powered Subwoofer Fired Amplifier

                                      Hi All,

                                      I hope you can help! I have a PS210 (Service Manual Attached) which will not produce any sound. The power supplies look good, and I have been applying a signal to the Amp, and following it with an O-Scope. Here is where Im at so far:

                                      The signal looks good on side 1 of R84, then is pulled low on the other side side 2. Scope images attached. I dont think the signal should be Low on side 2 of R84 should it? what should I do next?

                                      I am a DIY-er, but am new to electronics and repair, Help is much appreciated!!!
                                      Attached Files

                                      if you find these attachements useful please consider making a small donation to the site

                                      Comment

                                      • DarDar
                                        New Member
                                        • Jul 2015
                                        • 3
                                        • USA

                                        #79
                                        Re: Infinity PS-12 Powered Subwoofer Fired Amplifier

                                        I also have a PS12 which had died a while back. Started off making popping noises on occasion then quit. When I first opened it up I immediately noticed that the C6 cap (3300uF) had a bulging top. (black plastic but definitely pushed up) I made an assumption that was the problem and ordered two new caps. Got them in and swapped them out. When I moved the cap that was bulging back and forth I could feel something inside moving around, definitely not normal so I figured that was the problem. However when I installed the new caps it still didn't work. That's when I searched the net and found this thread! My LED also fluttered between red and green, (95% red). I cranked up the volume and adjusted the bass output +10 db from the receiver and it just fluttered away between red and green (now about 50/50), relay clicking madly. I tried putting an 820 ohm resistor across C2 as suggested in the thread and it went to green. It appears the caps that failed were all SAMXON, so I'm going back with Nichicon. The new C6 and C8 were 25mm instead of 22mm but they fit just fine! You can definitely notice where the board has been heated up due to those 5 watt resistors! So in addition to C2, I'm going to change out C4 and C9 while I'm at it due to excessive heat... and C78 and C12 to replace the bad actors ( SAMXONs)! Soooooo, I have ordered a few more caps and hopefully in a few days I can give you the results!
                                        First pic shows new 3300uF Nichicons caps already in place (albeit tight)! Second photo better displays heat problem!
                                        Attached Files

                                        if you find these attachements useful please consider making a small donation to the site

                                        Last edited by DarDar; 07-26-2015, 01:47 AM.

                                        Comment

                                        • DarDar
                                          New Member
                                          • Jul 2015
                                          • 3
                                          • USA

                                          #80
                                          Re: Infinity PS-12 Powered Subwoofer Fired Amplifier

                                          Yeaa.... PS12 is FIXED!!! Thanks for the information! Burned it in yesterday with about 5 hours of hard rock thumping! Changed out all caps in high heat area and all Samxon caps. Total of 8! Hopefully I want have to go back in, but it would still be advisable to help solve the heat issue!

                                          Comment

                                          Related Topics

                                          Collapse

                                          • jinu_j
                                            How to test Subwoofer Amplifier with only a multimeter
                                            by jinu_j
                                            Hi Folks

                                            Need some advice on how to test a subwoofer amplifier if i have access to only a multimeter.

                                            Problem
                                            I have a Boston Acoustics active Subwoofer (soundware S). Its rated output is 200W. But the output i am getting is very low i can barely hear/feel it even if put the gain at max. I replaced all the capacitors in the Subwoofer amplifier but still no change.

                                            Is there anyway to test this without getting an oscilloscope/Function generator to see if the fault is with amplifier, driver or the source??

                                            Any advice would be appreciated...
                                            08-29-2024, 02:05 AM
                                          • dansity
                                            JBL BALBOA 230 SUBWOOFER amplifier oscillating
                                            by dansity
                                            I'm trying to diagnose this amp but my knowledge run out and need advise.

                                            The transistors on the amplifier are rapidly heating up after power on and the speaker produces a wobbly humming noise. I can also measure a lot of weird things on the board.
                                            Checks I did so far:
                                            • visual inspection for burns, bulged caps and so
                                            • speaker terminal measures 0V during operation
                                            • checked all transistors for short and voltage drop - they all pass
                                            • checked all capacitors nearby transistors as well resistors
                                            • no shorts anywhere
                                            • Scoped the transistor and I can measure a 5Mhz sine wave on
                                            ...
                                            11-21-2025, 10:35 AM
                                          • MrCommunistGen
                                            Polk Audio RTi100 Plate Amplifier won't power on and intermittently honks and buzzes
                                            by MrCommunistGen
                                            My childhood best friend was killed about 9 years ago. His parents are finally letting go of his things, and they offered me his Polk RTi100 tower speakers. The Polk RTi100 towers are one of a handful of designs from the early 2000s that is a full range 3-way tower with a built-in self-powered subwoofer. This is accomplished with a plate amp integrated into the speaker input panel.

                                            I think they used them for a while, but they've been sitting for at least a few years now. After about 40 hours of driving to their house and back (both they and I have moved in the last 9 years) I got...
                                            07-12-2021, 05:11 PM
                                          • rustinjust
                                            Please help, subwoofer connected to tv, read description below
                                            by rustinjust
                                            I've got a subwoofer that I've had for nearly 20 years, it did come with a basic remote which I've lost. It's a generic make of subwoofer, I can't see a brand sticker on it. It comes with 2 speakers.

                                            Question recently I've connected it up to my tv which has greatly improved the sound on my tv, however I'd like to be able to mute the subwoofer when ads come on or just mute it when the phone rings etc. I tried using a cheap all in one tv remote on the subwoofer and the volume button would only work to increase volume but not turn it down or mute it

                                            Is there a way of...
                                            10-28-2023, 07:09 AM
                                          • rustinjust
                                            Please help, where can I get a remote for my subwoofer?
                                            by rustinjust
                                            I’ve got a subwoofer that I’ve had for nearly 20 years, it did come with a basic remote which I’ve lost. It’s a generic make of subwoofer, I can’t see a brand sticker on it. It comes with 2 speakers.

                                            Question recently I’ve connected it up to my tv which has greatly improved the sound on my tv, however I’d like to be able to mute the subwoofer when ads come on or just mute it when the phone rings etc. I tried using a cheap all in one tv remote on the subwoofer and the volume button would only work to increase volume but not turn it down or mute it

                                            Is there...
                                            10-28-2023, 03:43 AM
                                          • Loading...
                                          • No more items.
                                          Working...