I'm trying to diagnose this amp but my knowledge run out and need advise.
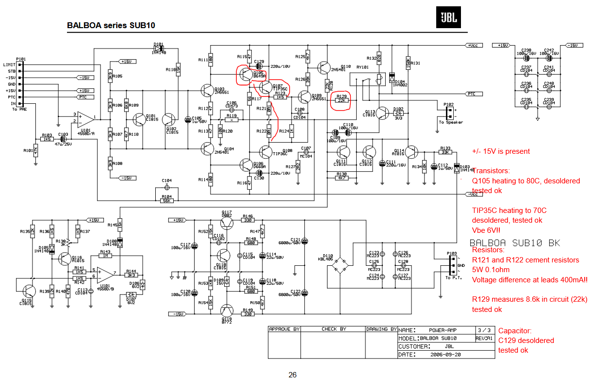
The transistors on the amplifier are rapidly heating up after power on and the speaker produces a wobbly humming noise. I can also measure a lot of weird things on the board.
Checks I did so far:
there is no schematic available for this exact amp but the JBL Sub10 schematic is 95% the same so i have used that



I thought it was something with the bias circuit but i cannot really find a faulty component. Maybe opamp? or something on the preamp board? I'm not sure.
The transistors on the amplifier are rapidly heating up after power on and the speaker produces a wobbly humming noise. I can also measure a lot of weird things on the board.
Checks I did so far:
- visual inspection for burns, bulged caps and so
- speaker terminal measures 0V during operation
- checked all transistors for short and voltage drop - they all pass
- checked all capacitors nearby transistors as well resistors
- no shorts anywhere
- Scoped the transistor and I can measure a 5Mhz sine wave on the emitter
- when preamp board is not connected no signal and no heat
- TIP35 and 36 Transistor Vce measures 6V
- Cement resistors behind transistors measure 145mV difference between the two
there is no schematic available for this exact amp but the JBL Sub10 schematic is 95% the same so i have used that
I thought it was something with the bias circuit but i cannot really find a faulty component. Maybe opamp? or something on the preamp board? I'm not sure.