Wine Fridge Power Board

Collapse
X
 
  • Time
  • Show
Clear All
new posts
  • keeney123
    Lauren
    • Sep 2014
    • 2536
    • United States

    #81
    Re: Wine Fridge Power Board

    acornish I believe if you measure across the large caps that are connected to the diodes you should read around 108 Volts DC.The Capacitors are in parallel so it does not matter which you measure just observe the polarity of the capacitors the - is negative. If this voltage is not present then I would say something is wrong with the front end of the circuit.

    Comment

    • keeney123
      Lauren
      • Sep 2014
      • 2536
      • United States

      #82
      Re: Wine Fridge Power Board

      Originally posted by keeney123
      acornish I believe if you measure across the large caps that are connected to the diodes you should read around 108 Volts DC.The Capacitors are in parallel so it does not matter which you measure just observe the polarity of the capacitors the - is negative. If this voltage is not present then I would say something is wrong with the front end of the circuit.
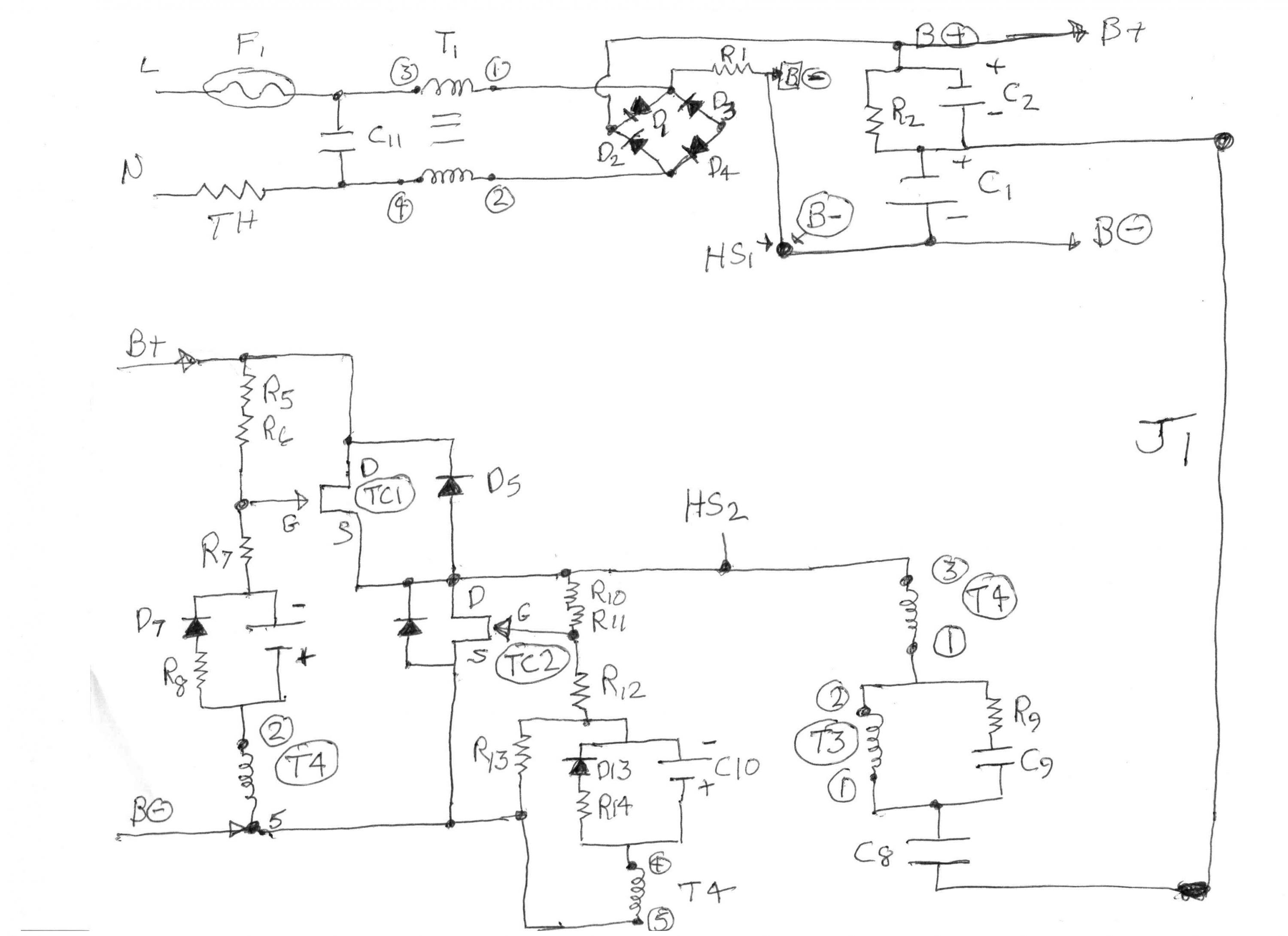
      Sorry of the above message, capacitors are not in parallel but series. I am still tired from painting the apartment. What an excuse more like I have not done this type of work on a regular basis for years. I am attaching pictures of my work up of BudM's component layout. I believe it to be correct but have not gone over it with fine tooth comb. The number designation of the resistors do not correspond with the same numbers on the top of your board. It is what I found easiest. The rough schematic numbers do correspond with the numbers I assigned with Budm's Schematic.
      What I see if the polarity of C5 and D7 are correct I would say they are in backwards
      Attached Files
      Last edited by keeney123; 07-18-2015, 05:50 PM.

      Comment

      • keeney123
        Lauren
        • Sep 2014
        • 2536
        • United States

        #83
        Re: Wine Fridge Power Board

        You can always ohm out the schematic with the board to verify both BudM's and my work is correct and get back to us if it is wrong in some way. Always remember to check out other people's work because anyone can make any type of simple mistake. This is a rule I learned from a head physic professor after I did not check another physic professor simple mathematics and he had made an error. The professor that made that error had an IQ of 160. Also, you might want to assign values to the components on the board component layout. You can use the paint program to do this. After that it will be a simple transposition to the schematic. I will also try and perfect the schematic. It is just I can only do so much a day. Especially when I would rather be doing my art work.

        Comment

        • keeney123
          Lauren
          • Sep 2014
          • 2536
          • United States

          #84
          Re: Wine Fridge Power Board

          Post 82 had a few mistakes in the schematic. This new schematic of the primary side of the power board is my final schematic and I believe it to be 100% correct according to BudM component layout of your board. Now that I have gotten rid of the confusing lines I believe C5, C10, D7 and D13 are in backwards. You will have to use the Primary side component layout in post 82 in order to find the corresponding parts on the board. Please verify that the polarity of the component layout on C5,C10,D7 and D13 on the board is correct with BudM's component layout. The schematic shows the incorrect polarity of the backward components. In other words the schematic reflects the board as it is wired now, backwards components.

          Comment

          • keeney123
            Lauren
            • Sep 2014
            • 2536
            • United States

            #85
            Re: Wine Fridge Power Board

            I guess I did not upload the new schematic so here it is just follow instructions in previous post.
            Attached Files

            Comment

            • redwire
              Badcaps Legend
              • Dec 2010
              • 3912
              • Canada

              #86
              Re: Wine Fridge Power Board

              The PSU schematic is looking just like post #17 . I'm sorry I can't find a better rez picture.

              Comment

              • keeney123
                Lauren
                • Sep 2014
                • 2536
                • United States

                #87
                Re: Wine Fridge Power Board

                Originally posted by redwire
                The PSU schematic is looking just like post #17 . I'm sorry I can't find a better rez picture.
                No it is very different than that schematic. It only has two cmos. the other has 4 transistors. Plus the connections are different. The one I did is the exact schematic from the board, and virtual component layout that BudM did of the board. Also, one can see that the polarity of the two caps and two diodes have been connected in the wrong direction. With those components connected wrong the board will not work properly.
                Last edited by keeney123; 07-20-2015, 07:09 PM.

                Comment

                • keeney123
                  Lauren
                  • Sep 2014
                  • 2536
                  • United States

                  #88
                  Re: Wine Fridge Power Board

                  Also, Redwire though the front part looks similarly my schematic does not have a bunch of crossing circuits which allow one to easily understand what is happening and the one crossing circuit up by the bridge circuit has the proper drawing showing it is not connected at that point.

                  Comment

                  • acornish
                    Member
                    • Apr 2015
                    • 26
                    • Canada

                    #89
                    Re: Wine Fridge Power Board

                    keeney123

                    Wow! Thanks for doing so much work on this. I have also been busy at the University I work at and have not had a chance to do anything with this. I will check out the capacitors and work through you schematic in post #85. I really appreciate the time you have put in to this for me-"Thank you" just seems inadequate.

                    I will post back as soon as I can.

                    I hope the move and the painting are going well. I have done similar work at home recently myself and although gratifying when finished, it is a lot of work.

                    Take care-Acornish

                    Comment

                    • budm
                      Badcaps Legend
                      • Feb 2010
                      • 40746
                      • USA

                      #90
                      Re: Wine Fridge Power Board

                      Please check the capacitance of the polyester film cap C16 next to the big transformer.
                      Never stop learning
                      Basic LCD TV and Monitor troubleshooting guides.
                      http://www.badcaps.net/forum/showthr...956#post305956

                      Voltage Regulator (LDO) testing:
                      http://www.badcaps.net/forum/showthr...999#post300999

                      Inverter testing using old CFL:
                      http://www.badcaps.net/forum/showthr...er+testing+cfl

                      Tear down pictures : Hit the ">" Show Albums and stories" on the left side
                      http://s807.photobucket.com/user/budm/library/

                      TV Factory reset codes listing:
                      http://www.badcaps.net/forum/showthread.php?t=24809

                      Comment

                      • budm
                        Badcaps Legend
                        • Feb 2010
                        • 40746
                        • USA

                        #91
                        Re: Wine Fridge Power Board

                        The thread is getting long so I am not sure if you replace all those electrolytic caps or not.
                        I updated what I can see on the board, from looking at it when the power is first applied to the board, it goes into self oscillation and supply its own power to produce the VCC for pin 12 of TL494, once it start running then the TL494 will start regulating the circuit to maintain 12V Output.
                        Attached Files
                        Never stop learning
                        Basic LCD TV and Monitor troubleshooting guides.
                        http://www.badcaps.net/forum/showthr...956#post305956

                        Voltage Regulator (LDO) testing:
                        http://www.badcaps.net/forum/showthr...999#post300999

                        Inverter testing using old CFL:
                        http://www.badcaps.net/forum/showthr...er+testing+cfl

                        Tear down pictures : Hit the ">" Show Albums and stories" on the left side
                        http://s807.photobucket.com/user/budm/library/

                        TV Factory reset codes listing:
                        http://www.badcaps.net/forum/showthread.php?t=24809

                        Comment

                        • keeney123
                          Lauren
                          • Sep 2014
                          • 2536
                          • United States

                          #92
                          Re: Wine Fridge Power Board

                          Originally posted by budm
                          The thread is getting long so I am not sure if you replace all those electrolytic caps or not.
                          I updated what I can see on the board, from looking at it when the power is first applied to the board, it goes into self oscillation and supply its own power to produce the VCC for pin 12 of TL494, once it start running then the TL494 will start regulating the circuit to maintain 12V Output.
                          Bud M did you see my post 85 schematic on your component layout? The schematic corresponds to Post 82 component layout assignment. As I did not know which actually numbers corresponded with your component layout. The values could be placed in to the schematic. If I get some spare time I will draw a schematic of the rest of the board.

                          Comment

                          • budm
                            Badcaps Legend
                            • Feb 2010
                            • 40746
                            • USA

                            #93
                            Re: Wine Fridge Power Board

                            I cannot easily see the designators for each of the components to make it easier to guide as which component to check, I.E. Check the DCV of Cxx.
                            But from looking at the board I can kind of see how it works.
                            Never stop learning
                            Basic LCD TV and Monitor troubleshooting guides.
                            http://www.badcaps.net/forum/showthr...956#post305956

                            Voltage Regulator (LDO) testing:
                            http://www.badcaps.net/forum/showthr...999#post300999

                            Inverter testing using old CFL:
                            http://www.badcaps.net/forum/showthr...er+testing+cfl

                            Tear down pictures : Hit the ">" Show Albums and stories" on the left side
                            http://s807.photobucket.com/user/budm/library/

                            TV Factory reset codes listing:
                            http://www.badcaps.net/forum/showthread.php?t=24809

                            Comment

                            • keeney123
                              Lauren
                              • Sep 2014
                              • 2536
                              • United States

                              #94
                              Re: Wine Fridge Power Board

                              Originally posted by acornish
                              keeney123

                              Wow! Thanks for doing so much work on this. I have also been busy at the University I work at and have not had a chance to do anything with this. I will check out the capacitors and work through you schematic in post #85. I really appreciate the time you have put in to this for me-"Thank you" just seems inadequate.

                              I will post back as soon as I can.

                              I hope the move and the painting are going well. I have done similar work at home recently myself and although gratifying when finished, it is a lot of work.

                              Take care-Acornish
                              This is just how we did it in the olden days. No need to thank me. Just remember to also use post 82 component layout assignment as it corresponds with the schematic as I was not sure what number components it had to do. Understand that the cooling of the unit will be limited. I had to paint two coats on my apartment to cover the underneath paint and the apartment building uses very running paint, to a point one has to wait for the paint to stop dripping off of the brush. It took me 24 hours to paint everything. When I used my paint the first time I painted everything in 16 hours with two coats. I live in subsidized housing so I will have to wait until an apartment opens up in North Adams MA. What do you do at the University? In 1980 I use to work for UMass at Amherst as a research assistant for the High Energy Physic Dept. My boss was Prof. Kriesler. Hardest working man I know.
                              Last edited by keeney123; 07-23-2015, 06:35 PM.

                              Comment

                              • acornish
                                Member
                                • Apr 2015
                                • 26
                                • Canada

                                #95
                                Re: Wine Fridge Power Board

                                Originally posted by budm
                                Please check the capacitance of the polyester film cap C16 next to the big transformer.
                                budm, the capacitance of C16 is 0.97 uF, and it is rated at 1.0uF
                                The other large capacitors on the board:
                                C20 = 0.070 uF, rated at 0.1 uF (capacitor near fuse)
                                C15 = 118 uF (rated 120)
                                C12 = 123 uF (rated 120). These are the units mentioned by kenny123 and are "near" C16.

                                These caps have not been replaced, but appear to be "close" to their rated values. Is "close" good enough, or should they be exact.

                                When I start looking at voltages, the whole system starts fine at 120V AC, but by the time we get to the large transformer (TR2) near C16, the input voltage across #1 and #2 is only 82V AC with on output voltage at pins 7 and 5 or 8 and 5 of only 9.7 volts. When a peltier unit is attached to the system this voltage drops to under 1 volt.

                                Similarly on Transformer 1 (TR1) the voltage across 3 and 5 is 38V AC with an output at various combinations of 6, 7, and 8 of under 1 V AC. The voltage across 4 and 1 is about 70 V AC, but again out is under 1 V.

                                Does this suggest that TR1 is the problem? If the out put of TR2 is about 1/10 of the input, shouldn't the output of TR1 be more than 1 V? The section of circuitry around TL494, which does appear to be an oscillator seems like an amplifier. The datasheet for TL494 indicates that the VCC can take up to 41V, with a min-max range of 7 to 40 V. If TR1 putting out less than 1 V, then does it make sense that TL494 is not "energized" to the point where is can self-oscillate and get the process going? Any suggestions on how to test TR1 to see if it is "healthy"?

                                Last thought on TR1, I have tried "finding" it online, but the numbers on it "HEC0809/A EE-19" seem elusive. Any thoughts on what this might mean? I would replace it if I could find it. The only thing I have found is the attached data sheet for an "AEE19-3460", but I don't understand the specification enough to determine its step down ratio. I see that the 5th specification indicates that PRI:SEC = 1:1, but that doesn't make sense either. What would be the point of a 1 to 1 input to output ratio?

                                The IC marked IC2 is an LM358P chip that, as near as I can tell is an two channel amplifier, but in this case is only being fed 1 channel as pins 5, 6, and 7 are not connected to anything. My thoughts are here is that it amplifies the weak signal coming from the thermocouple and potentiometer inside the fridge.

                                The chip marked IC3 has no markings on it and my guess is that it proprietary.

                                I have attached an updated version of your drawings with some labeling in yellow to help match my descriptions above.

                                Thanks again for your help.
                                Attached Files

                                Comment

                                • acornish
                                  Member
                                  • Apr 2015
                                  • 26
                                  • Canada

                                  #96
                                  Re: Wine Fridge Power Board

                                  Originally posted by keeney123
                                  This is just how we did it in the olden days. No need to thank me. Just remember to also use post 82 component layout assignment as it corresponds with the schematic as I was not sure what number components it had to do. Understand that the cooling of the unit will be limited. I had to paint two coats on my apartment to cover the underneath paint and the apartment building uses very running paint, to a point one has to wait for the paint to stop dripping off of the brush. It took me 24 hours to paint everything. When I used my paint the first time I painted everything in 16 hours with two coats. I live in subsidized housing so I will have to wait until an apartment opens up in North Adams MA. What do you do at the University? In 1980 I use to work for UMass at Amherst as a research assistant for the High Energy Physic Dept. My boss was Prof. Kriesler. Hardest working man I know.
                                  keeney123, Yikes! That paint sounds like quite a challenge. I have painted before around the house but it usually dries in an hour or so. It is pretty dry where I live and I am sure that makes a difference, but it also sounds like your paint might be a bit watered down. You mention using a "brush", might a roller have helped? That is what I usually do, only using a brush to "cut in" the edges. I have been lucky enough to get some good advice from the painters here on our campus it sure has helped the projects at home.

                                  With respect to the University I work at, my back ground is Molecular Biology and Microbiology (DNA and Bacteria), but I also look after old surplus equipment. It was my frustration with throwing out perfectly good equipment that often only needed a new fuse (yes, Researchers often don't check even that) that started me repairing stuff. It had started almost as a "work hobby" but so far I have actually managed to fix a number items. The two 30" monitors that I currently use on my office computer were "garbage" unit, with the help of this group, I fixed the power supply and got them working. I just needed a couple of $3 chips from China and I was back in business.

                                  This fridge has been a tougher nut to crack, but I am learning a ton of stuff and the fact that it even now works is quite satisfying. If I, with your help and the help of others like budm, I can get it working properly, I will be pretty happy. That and I can keep my lunch cool!

                                  As for Prof. Kriesler, a quick Google search makes it look like he has retired, but from his "rate-my-prof" page it sounds like he was a great teacher.

                                  Thanks again for your help and again good luck with the move. My fingers are crossed that something comes available for you soon.

                                  acornish

                                  Comment

                                  • budm
                                    Badcaps Legend
                                    • Feb 2010
                                    • 40746
                                    • USA

                                    #97
                                    Re: Wine Fridge Power Board

                                    There are 13 electrolytics cap, lots of small one on the secondary side.
                                    Never stop learning
                                    Basic LCD TV and Monitor troubleshooting guides.
                                    http://www.badcaps.net/forum/showthr...956#post305956

                                    Voltage Regulator (LDO) testing:
                                    http://www.badcaps.net/forum/showthr...999#post300999

                                    Inverter testing using old CFL:
                                    http://www.badcaps.net/forum/showthr...er+testing+cfl

                                    Tear down pictures : Hit the ">" Show Albums and stories" on the left side
                                    http://s807.photobucket.com/user/budm/library/

                                    TV Factory reset codes listing:
                                    http://www.badcaps.net/forum/showthread.php?t=24809

                                    Comment

                                    • acornish
                                      Member
                                      • Apr 2015
                                      • 26
                                      • Canada

                                      #98
                                      Re: Wine Fridge Power Board

                                      Originally posted by budm
                                      There are 13 electrolytics cap, lots of small one on the secondary side.
                                      True enough and as the forum's name suggests that sure could be the problem. I will replace them next week and see what happens.

                                      Any thoughts about my Transformer 1 concern?

                                      acornish

                                      Comment

                                      • budm
                                        Badcaps Legend
                                        • Feb 2010
                                        • 40746
                                        • USA

                                        #99
                                        Re: Wine Fridge Power Board

                                        The AC Voltage reading low can be due to low bandwidth of the meter AC function, the AC frequency on this board can be from 50KHz to 80KHz which most meter cannot measure accurately.
                                        Never stop learning
                                        Basic LCD TV and Monitor troubleshooting guides.
                                        http://www.badcaps.net/forum/showthr...956#post305956

                                        Voltage Regulator (LDO) testing:
                                        http://www.badcaps.net/forum/showthr...999#post300999

                                        Inverter testing using old CFL:
                                        http://www.badcaps.net/forum/showthr...er+testing+cfl

                                        Tear down pictures : Hit the ">" Show Albums and stories" on the left side
                                        http://s807.photobucket.com/user/budm/library/

                                        TV Factory reset codes listing:
                                        http://www.badcaps.net/forum/showthread.php?t=24809

                                        Comment

                                        • keeney123
                                          Lauren
                                          • Sep 2014
                                          • 2536
                                          • United States

                                          #100
                                          Re: Wine Fridge Power Board

                                          Those electrolytic along with the associated diodes appear to be in the reverse order. The negative side appears to be connected to the positive side voltage. That is why I suggested to ohm them out not the value of them but where are they in the circuit. If you look at my schematic you can easily follow them back to the B+ voltage.

                                          Comment

                                          Related Topics

                                          Collapse

                                          Working...