Hotel Chocolat Velvetiser dead

Collapse
X
 
  • Time
  • Show
Clear All
new posts
  • CG2
    Member
    • Nov 2022
    • 37
    • UK

    #1

    Hotel Chocolat Velvetiser dead

    This is a fancy milk frother, apparently almost identical to the Dualit DMF2, but sold at a big mark up as bring particularly suitable for making frothy hot chocolat. It's basically a small jug with a kettle type resistive element in the base, and in the centre of that a small motor holding a magnet which locks on to a magnet in the base of a stirrer inside the jug which spins and froths up whatever liquid is inside.

    I've got one and it's not working. I've checked all the obvious things. The heater coil has continuity, as do the two thermal fuses and the motor windings. The temperature sensor changes resistance when I hold it, so that seems to suggest that something is amiss on the main PCB.

    Symptoms are that the single led flashes briefly when I press the only button, then it switches itself off. If I wait a couple of seconds then that is repeatable, but if I press it rapicly a few times in succession then only the first press does anything. My guess is that the power supply is not starting up properly and can't power the chip properly when it starts drawing power, so it's going into a shutdown-reboot cycle, but I'm not sure where exactly to look. There are no obvious signs of failiure on the board. Nothing is burned out and the capacitors look and test OK. Everything is covered in a thick conformal coat which doesn't help troubleshooting or even identifying components.

    The bridge rectifier looks a bit odd at first glance, but I'm pretty sure that's just the conformal coating. I've run 24v DC into it both ways, and it works ok (sorry, I'm a bit of a coward with AC when things aren't tightly held down in place). Next possible failure chip would be the mosfet/controller, adn I'm having trouble identifying this. I can make out three lines of text which I think say:

    MP020
    N58294
    M8SN33

    but searching for these gives nothing. Does anyone recognise this chip or have any suggestions what I could try next.

    Attached are some photos. The mains input is bottom right. Left of that is the mains out to the heating element, and left of that the neutral connection. The bridge rectifier is top right and what I think is the mosfet/power controller is between the transformer and the bent over electrolytic capacitor. There is some odd dust around the silk screen markings of R2 and R3, and I have no idea where it comes from. It's definitely not the electrolytics. C2 at the top left is a bodge fix, since I knocked the original capacitor off when dismantling and reassembling the whole unit trying some would be fixes. As far as I can see that capacitor is responsible for filtering, so I hope the value isn't critical. It did not change the nature of the original fault. The white connector is for the temp sensor and the red for the motor.

    If you want to see what the whole unit looks like, then someone has documented in great detail a mechanical teardown and rebuild of a similar unit here but his PCB has slight differences and he doesn't go further into the electronics side (because he had no need to, I guess). A couple of commentators there have stated that theirs just died, but again no details.

    Thanks in advance for any advice offered.
    Attached Files

    if you find these attachements useful please consider making a small donation to the site

  • lotas
    Badcaps Legend
    • Jan 2016
    • 4918
    • Russia

    #2
    Re: Hotel Chocolat Velvetiser dead

    Maybe MP020-5.
    Attached Files

    if you find these attachements useful please consider making a small donation to the site

    Comment

    • CG2
      Member
      • Nov 2022
      • 37
      • UK

      #3
      Re: Hotel Chocolat Velvetiser dead

      Thanks, that looks like the one. I think I'm on the right track, because when I soldered a couple of wires to one of the output capacitors and fed in voltage from my bench PSU, the LED started flashing slowly once I reached about 6.5 volts. I guess the flashing is an error code, probably because the temp sensor is not plugged in. Whatever it means, it shows that the MCU is not dead, and is staying awake when powered.

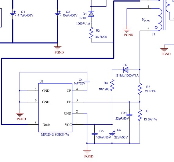
      Now to work out exactly where the fault is. The feedback circuit for the MP020 seems idnetical to that on page 17 of the datasheet, down to the 27k and 13k resistors used for the voltage divider, but R$ which provides VCC is 2.2 ohms rather than 10. all the passives seem to measure OK, even if it is a bit hard to get a good reading due to the conformal coat. I've attached a copy of that circuit and a photo of the same on the board. The tap from the transformer is to the right of the diode at bottom right, and the 2uf electrolytic is out of shot on the track leading out bottom left. Feedback is not just a simple resistor divider, but also involves falling edge detection, and I'm not sure I understand it fully. This paragraph on page 12 of the datasheet seems relevant however:

      The MP020-5 includes over-voltage protection
      (OVP) and open-circuit protection (OCkP). If the
      voltage at the FB pin exceeds 6.35V for 3.5µs,
      or the FB input's 0.15V falling edge cannot be
      monitored, the MP020-5 immediately shuts off
      the driving signals and enters hiccup mode. The
      MP020-5 resumes normal operation when the
      fault has been removed.

      This "hiccup mode" explains what I'm seeing trying to use the device normally. So it could be that what I'm seeing is not the power chip failing, but instead it behaving how it should. Could there really be a short on the secondary side. But then why does the MCU power up fine if I feed power into the secondary side electrolytic. I'm puzzled now.
      Attached Files

      if you find these attachements useful please consider making a small donation to the site

      Comment

      • redwire
        Badcaps Legend
        • Dec 2010
        • 3912
        • Canada

        #4
        Re: Hotel Chocolat Velvetiser dead

        Uh this is a 5V PSU and why are you backfeeding in 6.5V to the output? The AUX winding FB point is 6.5V, not the main output I believe.

        The cap on pin 1 maybe 22uF 50V is critical. I'd shotgun it and replace all 5 electrolytic capacitors, are they not running 24/7? unless you have high confidence in your cap testing gear.

        Comment

        • CG2
          Member
          • Nov 2022
          • 37
          • UK

          #5
          Re: Hotel Chocolat Velvetiser dead

          I'm still not sure what the output voltage of the PSU is. The article I linked to in my first post suggested that the motor worked on approx. 10.5 volts, and I can't see any other power sources on the board other than this one chip. My board is slightly different, but I wouldn't be surprised if it was all running on 10.5v. My cap tester is a Peak Atlas, and it's always been reliable.

          https://helpfulcolin.com/repaired-du...er-model-dmf2/

          Comment

          • redwire
            Badcaps Legend
            • Dec 2010
            • 3912
            • Canada

            #6
            Re: Hotel Chocolat Velvetiser dead

            Ok I was worried maybe injecting power at the wrong spot/voltage. How much DC current did it draw?
            You can also look at the relay coil voltage, it could be 5V or more likely 12V and it sags to say 10.5V when a motor is running, possibly. Then a dedicated voltage reg for the MCU is somewhere.

            It sounds like a either a weak power supply or there is a short/overload and it's stuck in hiccup mode? I have seen SMPS IC's fail and just become wimps.
            Is the motor reversible? Or just on/off control? The relay is for the heater?
            Do you have a full pic of the board underbelly to see the micro and other parts. To know if this is just a 12VDC power supply, which it should be to stay cheap... or there are more outputs and one of those is shorted.

            Comment

            • CG2
              Member
              • Nov 2022
              • 37
              • UK

              #7
              Re: Hotel Chocolat Velvetiser dead

              Current draw at 6.5v jumped between 5mA and 14mA as the LED flashed. Pressing the button added at most another one or two milliamps, so I don't think there are any shorts on the secondary side. The temperature sensor has a resistance of 167k at room temp, so that looks OK, and the motor is 16.5 ohms, which at 12 volts equates to about 0.75 amps, so nothing unexpected.

              Now a bit of documentation for anyone else who comes to this thread in future. The relay is a Y32F-SS-112DM which is 12v switched and rated at 5 amps so operating well in spec. The MCU is a F1102AMB. There is a datasheet around, but it's mostly in chinese. It needs a 5v power supply. Therefore there are two power rails. The main one from the transformer is I assume 12v to power the relay. It is stabilised by the electrolytic on the far left in the photo I posted above, marked EC3 on the silk screen. This was where I injected 6.5 volts to test. Below that and above the white temp sensor connector is an LM7805 which produces the 5 volts for the MCU. It is stabilised by the electrolytic to the right of EC3, marked EC4. Both are 25v 470 uF, so operating comfortably within spec. The LM7805 must have started regulating when its supply voltage his 6.5v, and then the MCU booted up. I haven't investigated this side further.

              I may have found the fault, but it involves a bit of circuit design that frankly I don't understand. Current passes through the bridge rectifier and is smoothed by a 4.7uF 400V capacitor. it then passes through a 10k SM resistor R3, in parallel with a 1 Henry TH inductor. It is then smoothed by a second 4.7uF 400V capacitor, EC2, which is the one folded over in the picture in my first post. That inductor appears to be faulty. My multimeter supposedly can test inductors, and shows nothing. In resistance mode it shows open circuit. My cheap chinese component tester says "Test failed. Defect device", which is the same message it shows if you press the button with nothing connected. I thought that inductors were transparent to DC current and just read a few ohms at most. If all the power the device needs has to pass through a 10k resistor then that would explain why the power chip is not starting properly. I've ordered some and will see what happens.

              But my next question is what exactly does this inductor do in the circuit. Is it an attempt to save money by using smaller mains capacitors and hoping the inductor can filter out the ripple? Could replacing it with a jumper wire damage the circuit? I'm just curious. I've attached a couple of photos of the area. There does seem to be a little cloud of dust around the area, but the inductor itself looks as new.
              Attached Files

              if you find these attachements useful please consider making a small donation to the site

              Comment

              • redwire
                Badcaps Legend
                • Dec 2010
                • 3912
                • Canada

                #8
                Re: Hotel Chocolat Velvetiser dead

                The inductor is part of a filter for EMI. From the IC datasheet "Bulk capacitors (C1 and C2) filter the rectified AC input. The inductor (L) forms a π {PI} filter with C1 and C2 to restrain the differential-mode EMI noise. The resistor (R) in parallel with L restrains the mid-frequency-band EMI noise. Normally, the
                R is 1kΩ to 10kΩ."

                I would say the inductor has gone open circuit. They can end up being a fuse if they can't take the inrush rurrent charging the second 4.7uF cap, or if the IC shorts.

                Comment

                • CG2
                  Member
                  • Nov 2022
                  • 37
                  • UK

                  #9
                  Re: Hotel Chocolat Velvetiser dead

                  Thanks for your help. Post has been a bit slow due to the holiday weekend, but it finally arrived and everything is working again. It's interesting to see another approach to EMI noise suppression. I did wonder why there was no filtering on the input as you usually find on these small SM power supplies.

                  For anyone else stumbling across this page in the future, the primary side of the power circuit is almost exactly as that on page 18 of the datasheet that lotas posted above, although a transformer has been chosen that outputs something between 10.5 and 12 volts.

                  Comment

                  • GJD
                    New Member
                    • Jan 2024
                    • 2
                    • United Kingdom

                    #10
                    I found this post really helpful as I had one of these on the bench with exactly the same fault, and indeed exactly the same cure!

                    But before I bought a replacement only to find there was something else wrong, I thought I would test it using a high value resistor (megaohms) with wire wrapped around to provide some inductance.

                    However after digging through my pile of bits and bobs that 'I may need sometime' I found one, it was the wrong value but it served to prove this was indeed the cure so I have now ordered the correct one.

                    All this led me to join Badcaps, better post my CV now!

                    Comment

                    • CG2
                      Member
                      • Nov 2022
                      • 37
                      • UK

                      #11
                      A small correction to my post #7 above. The inductor is 1mh (or as the datasheet prefers to say 1000 uh). If anyone wasted their time googling for a 1H that would fit the allotted space, I apologise.

                      Comment

                      Related Topics

                      Collapse

                      • juergenb
                        Nescafe Aeroccino, still fails with new Motor (red flashes only once)
                        by juergenb
                        Hi,

                        i am asking for some Help.
                        I have one of these Nescafe Aeroccino (Milk Frother) things with a bad motor.
                        The Motor didn´t start anymore and internet is full of users just swapping the motor for a Mabuchi RF-500TB-12560.
                        So i got a few of these from Banggood.

                        I swapped the motor and now i have a new fault condition.

                        In a working Frother you would press the start button, it will light red and work for a few minutes.
                        If you press longer it will light blue and just mixup the milk.

                        With the new Motor it just starts...
                        03-23-2021, 11:24 AM
                      • elpatxi_bcn
                        Samsung HG75EJ690UB Hotel TV, change main?
                        by elpatxi_bcn
                        Hello!

                        I just got a Samsung TV model HG75EJ690UB 75" and 4K. It is a hotel TV, with a slightly different version of the Tizen operating system than the TVs at home.
                        Being a hotel, it is covered in many functions. With the service menu I can unlock some, but not others. For example, I can't install apps like Netflix etc...
                        The fact is that it seems that I can replace the main by a, say, "normal". I think the one that corresponds is NU7105, ref BN94-02635. At work, which is a convention center and a hotel, I have many TVs from 55" to 85" that...
                        05-19-2023, 03:21 AM
                      • sbt123
                        charnwood w821 mini wood lathe motor problem
                        by sbt123
                        hi there,im having a look at repairing a wood lathe for my dad,(charnwood w821)the problem is when turning up the variable speed control,the motor starts to stop and start by itself,if i continue to turn up the speed it will trip the mcb in the consumer unit,there is also a slight smell of burning from the speed controll box.,Another strange symptom is the lathe can be unplugged from the mains after switching it off and the motor will spin a couple of times by itself,so far ive put a new speed controll potentiometer on and new motor brushes,ive also tested the motor windings and everything looks...
                        10-27-2024, 03:43 AM
                      • Dannyx
                        Dead hand drier autopsy - motor discussion
                        by Dannyx
                        Good day folks. A few days ago I had the misfortune to be assigned a hand drier, the vertical type with a slot at the top where you insert your hands and a jet of air on either side blasts away the water. This thing was a nightmare to work on and it's stuff like this that makes me hate my job: very dirty, disgusting ! They didn't even have the courtesy to let it dry before plopping it on my desk....dirty water dripping out of it, mixed with bits of dust, hairs and dirt, limescale everywhere, a pungent moisture smell....horrible experience ! The type of thing you would only give to a greenhorn...
                        06-05-2019, 01:04 PM
                      • d00m178
                        Philips toothbrush 4100 (HX369BK) - motor getting hot
                        by d00m178
                        trying to fix Philips toothbrush 4100 (HX369BK)
                        The battery started draining quickly.
                        After disassembling it, I discovered that the motor gets very hot when brush is off, which is apparently causing the battery to lose charge.
                        The motor is connected to contacts M1 and M2.
                        When I turn on the brush, 0.4V appears on these contacts, and the motor starts running as expected.
                        But when I turn off the brush, the voltage changes to 3.8V—exactly the same as the battery.
                        The motor gets so hot you can't touch it. And after 5 minutes, the battery drains to 0V.
                        (To...
                        11-12-2025, 03:11 PM
                      • Loading...
                      • No more items.
                      Working...