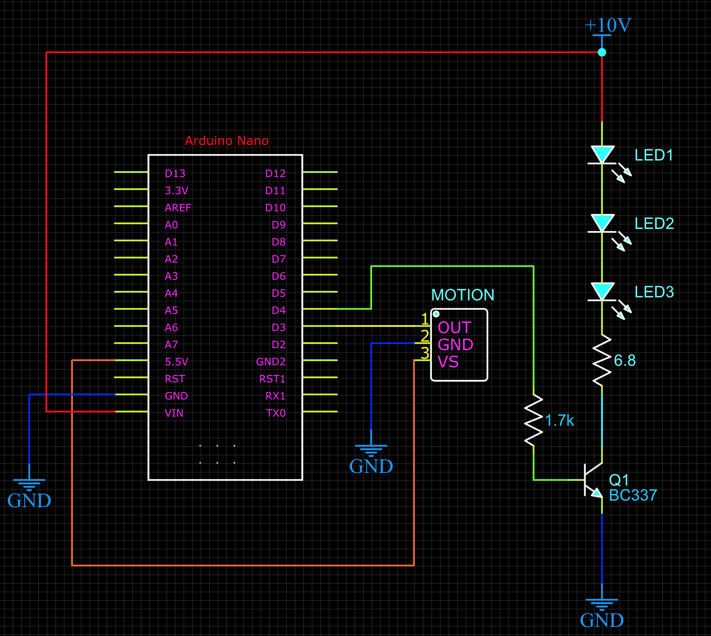
I made a small project where a motion sensor triggers an Arduino pin and when the pin from the motion sensor goes high, another pin that's connected directly to the base of a 2N3904 goes high, which switches some LEDs through a 10V source.
When I breadboarded the project, it worked perfectly. But now that I have it soldered onto one of those generic project PCBs when the circuit is idling and there is no motion triggering the pin, the LEDs light up ever so slightly, indicating to me that the transistor is still allowing current to flow from emitter to collector even when the base is at 0 volts. I even tried shunting the base directly to ground and the behavior did not change.
Any idea what the problem might be?
Here is the schematic:
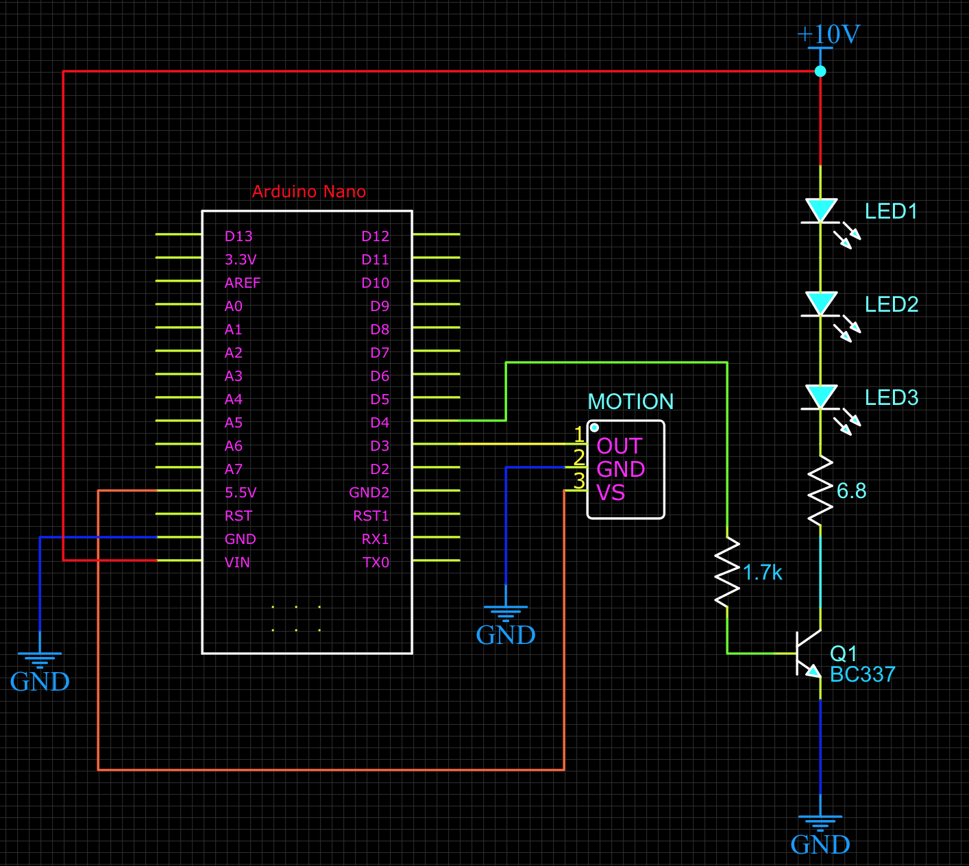
When I breadboarded the project, it worked perfectly. But now that I have it soldered onto one of those generic project PCBs when the circuit is idling and there is no motion triggering the pin, the LEDs light up ever so slightly, indicating to me that the transistor is still allowing current to flow from emitter to collector even when the base is at 0 volts. I even tried shunting the base directly to ground and the behavior did not change.
Any idea what the problem might be?
Here is the schematic:

Comment