Analog to pwm converter

Collapse
X
 
  • Time
  • Show
Clear All
new posts
  • neky
    Member
    • May 2009
    • 21
    • Croatia

    #1

    Analog to pwm converter

    Hi to all,

    looking for simple solution for converting +/-10v signal to pwm.

    Currently i am retrofiting old wire bender machine and i need to isolate
    analog output.

    My thought was to convert analog to pwm then pwm via optocuoupler
    back to analog. Pwm to analog is quite simple and lots of schematis over net, but i cant find some simple solution for other way around , i was thinking something like VCO circut with pwm duty 50% at zero volts.

    By the way machine uses two moog (d661 series) servo valves and i am interfacing them with Mesa IO 5i20 + 7i33 on linuxCNC.
  • eccerr0r
    Solder Sloth
    • Nov 2012
    • 8706
    • USA

    #2
    Re: Analog to pwm converter

    There's a lot of information that's sort of lacking here to give a good guess of a good solution... but what bothers me is ... what's wrong with sending an analog signal through an optoisolator?

    Comment

    • sam_sam_sam
      Badcaps Legend
      • Jul 2011
      • 6070
      • USA

      #3
      Re: Analog to pwm converter

      Originally posted by neky
      Hi to all,

      looking for simple solution for converting +/-10v signal to pwm.

      By the way machine uses two moog (d661 series) servo valves and i am interfacing them with Mesa IO 5i20 + 7i33 on linuxCNC.
      Can you post a few photos of this setup with the servo valves

      Thanks

      I might be able to help you

      Comment

      • stj
        Great Sage 齊天大聖
        • Dec 2009
        • 31281
        • Albion

        #4
        Re: Analog to pwm converter

        there are chips for that,

        Comment

        • sam_sam_sam
          Badcaps Legend
          • Jul 2011
          • 6070
          • USA

          #5
          Re: Analog to pwm converter

          Originally posted by eccerr0r
          but what bothers me is ... what's wrong with sending an analog signal through an optoisolator?
          "The MESA 5I20 is a general purpose programmable I/O card for the PCI bus. The 5I20 uses a 200K gate Xilinx FPGA for all logic, so it is truly an Anything I/O card. The FPGA is downloadable from the PCI bus side, allowing creation of almost any kind of specialized I/O function, even including micro-controllers in the FPGA. Several pre-made functions are provided, including a 12 channel host based servo motor controller, a 4 or 8 channel micro-controller based servo motor controller (micro-controller CPU built into FPGA), and a 8 channel, 32 bit timer counter card capable of running at 100 MHz. VHDL source is provided for all examples. All I/O bits are 5V tolerant and can sink 24 mA. Pullup resistors are provided for all pins so that they may be connected directly to opto-isolators, contacts etc. The 5I20 has 72 I/O bits available on three 50 pin connectors, all connectors use I/O module rack compatible pinouts."

          You can hook up an optic sensors to it
          Last edited by sam_sam_sam; 05-25-2017, 08:02 AM.

          Comment

          • neky
            Member
            • May 2009
            • 21
            • Croatia

            #6
            Re: Analog to pwm converter

            Thank you for replays,

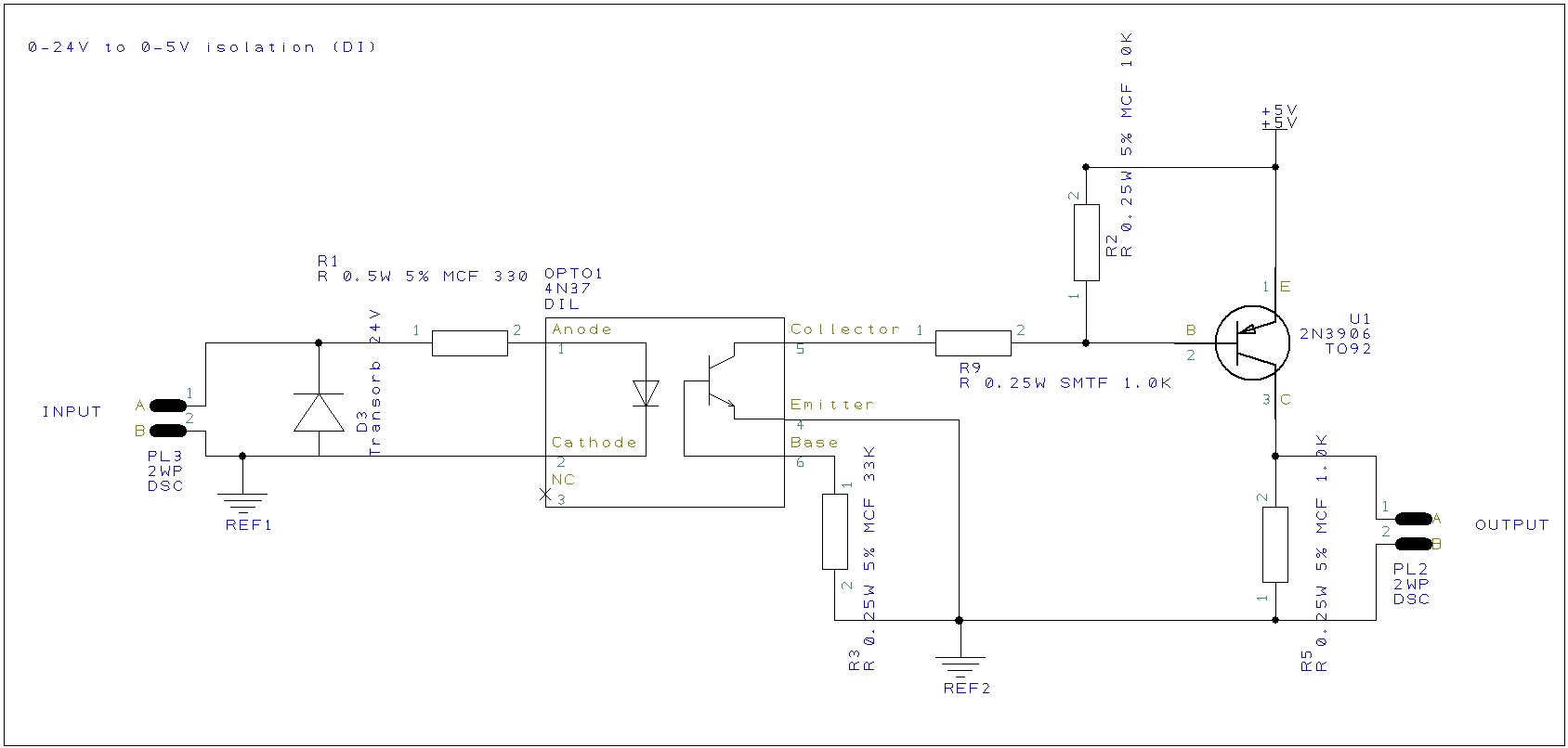
            i have found some schematics for analog opto isolation and i need opinion what should be good solution.

            There is video on youtube how machine works an this ones is quite same i am working on, afternoon i will post more pics.

            I am aware that there are modules for this but i want something just for testing purposes for now.

            Yes , i made opto board with 8 I/O and it serves me for simple functions for the
            machine like limit switches , Estop, etc. and 7i33 is daughter board for servo interfacing without any isolation.

            Mesa boards are relatively expensive , and i want to isolate it completly from machine.

            https://www.youtube.com/watch?v=JeSDThbsvyg
            Attached Files

            if you find these attachements useful please consider making a small donation to the site

            Last edited by neky; 05-26-2017, 05:36 AM.

            Comment

            • sam_sam_sam
              Badcaps Legend
              • Jul 2011
              • 6070
              • USA

              #7
              Re: Analog to pwm converter

              I need to what the full model number servo value

              You are going to have a problem with what you posted because I read in the manual that the center position on the servo valve is 6 volts and full open is 11 volts

              Because one of them only goes to 5 volts

              Do you what the milliamperes is for the 0 to 11 volts signal to servo valve input to control the valve ----> is----> this will be important to know I might have a solution for this problem but I need know this information

              Comment

              • neky
                Member
                • May 2009
                • 21
                • Croatia

                #8
                Re: Analog to pwm converter

                I think you are referring to actual spool value , this is output and i am not using it , i have
                encoder connected to the head controlling actual position.
                According to manual spool position is at center when Ud - Ue inputs are on zero volts ,also
                when using only one command signal as i have on 7i33 mesa board either Ud or Ue is connected to ground.

                This inputs also can be driven by current 0 to +/- 10mA

                posting pics shortly

                Comment

                • sam_sam_sam
                  Badcaps Legend
                  • Jul 2011
                  • 6070
                  • USA

                  #9
                  Re: Analog to pwm converter

                  I am confused how are you trying to control the servo valve
                  With what type of signal

                  Have you tried to control the servo valve from a variable power supply to see how it works
                  If you have not done this you may want to

                  Because it might be easier than you think to do what you want

                  Here is something that might work for you if this servo valve works the way i think it does

                  https://www.amazon.com/XINY-Voltage-...808165&sr=8-98

                  I hope this helps
                  Last edited by sam_sam_sam; 05-26-2017, 08:32 AM.

                  Comment

                  • neky
                    Member
                    • May 2009
                    • 21
                    • Croatia

                    #10
                    Re: Analog to pwm converter

                    I have two wire output from mesa servo board one wire is +/-10v and other wire is ground.
                    So according to manual Ud or Ue input is connected to +/-10v and other unused input to ground.
                    Attached Files

                    if you find these attachements useful please consider making a small donation to the site

                    Comment

                    • eccerr0r
                      Solder Sloth
                      • Nov 2012
                      • 8706
                      • USA

                      #11
                      Re: Analog to pwm converter

                      Yes that IL300 design with the servo feedback optoisolator design is one such solution. You could use two regular optoisolators as an alternate solution rather than using that single part to do voltage feedback - one optoisolator to do the main voltage transfer, and the other one to feed back any error to the driver.

                      I was kind of worried about the bandwidth needed for PWM solutions because I don't know what kind of bandwidth is needed - how fast must the PWM change its output voltage to be on time. You'll need a filter on the output to convert the pwm back to analog and that has some filter response that may or may not be acceptable to your system. (You could even use a microcontroller with an ADC to PCM it to a serial bus that can be isolated, and another microcontroller with a DAC to convert back, too, as another possibility.)

                      The all analog design also has bandwidth limitations too of course, but the analog solution's bandwidth should be good enough.

                      Comment

                      • sam_sam_sam
                        Badcaps Legend
                        • Jul 2011
                        • 6070
                        • USA

                        #12
                        Re: Analog to pwm converter

                        That is what I thought would be the case

                        All you have to do is use the module that I gave you the the link to and use a optic sensor like a 4n25 should do it you hook up the output of optic sensor to 5 volts then that to module and then output of module to the servo valve

                        I look at the manual again and if you look at page 9 you will see the following

                        You would need to use terminals A and B = 24 volts in A is (+) B is (-)

                        B is also a signal ground

                        C and B can be used for putting the valve in a safe position = (Enable)
                        D and B would be used to control the valve
                        E and B would be input to control the valve inverted
                        F and F would be your feed back valve position feed back

                        I could be wrong here but I do not think that this servo valve is fast acting is it

                        I have worked with proportioning valves before but they were the coil type the prince able is basically the same you have power in and control voltage in your case you also have feed back
                        Last edited by sam_sam_sam; 05-26-2017, 10:35 AM.

                        Comment

                        • eccerr0r
                          Solder Sloth
                          • Nov 2012
                          • 8706
                          • USA

                          #13
                          Re: Analog to pwm converter

                          Indeed that these are not very fast acting but if it's turned on or off a whole second after when it should be, could do some "interesting" effects to the controlled item, perhaps the product turns out a few millimeters too long. The ADC-DAC solution through a serial port, the serial port speed would be obvious sampling delay. A PWM solution likewise has a similar problem, and it still needs a feedback mechanism like the all analog solution to make sure the voltage sent is correct (the ADC-DAC solution does not need feedback as it's a pure digital signal being passed across the isolation channel).

                          Then again, the computer control has its own delay too, but perhaps the computer delay already was tuned to not be an issue.

                          Comment

                          • neky
                            Member
                            • May 2009
                            • 21
                            • Croatia

                            #14
                            Re: Analog to pwm converter

                            I have found simple schematic with opamp and 555 timer for analog conversion and
                            i am going to test it on breadboard to see how it works.
                            LnuxCNC have adjustable PID settings for servo and in case of delay response i will try
                            to to tune it for best results.

                            Posting results after testing
                            Thank you

                            Comment

                            • sam_sam_sam
                              Badcaps Legend
                              • Jul 2011
                              • 6070
                              • USA

                              #15
                              Re: Analog to pwm converter

                              Please let us know how the testing works out and what the results are
                              Thanks

                              Comment

                              • sam_sam_sam
                                Badcaps Legend
                                • Jul 2011
                                • 6070
                                • USA

                                #16
                                Re: Analog to pwm converter

                                Originally posted by neky
                                I have found simple schematic with opamp and 555 timer for analog conversion and
                                i am going to test it on breadboard to see how it works.
                                LnuxCNC have adjustable PID settings for servo and in case of delay response i will try
                                to to tune it for best results.

                                Posting results after testing
                                Thank you
                                If you use PID you might want to use the feedback of the servo valve

                                Comment

                                • neky
                                  Member
                                  • May 2009
                                  • 21
                                  • Croatia

                                  #17
                                  Re: Analog to pwm converter

                                  I have mentioned in post earlier that i have encoder connected.

                                  Comment

                                  • sam_sam_sam
                                    Badcaps Legend
                                    • Jul 2011
                                    • 6070
                                    • USA

                                    #18
                                    Re: Analog to pwm converter

                                    That would work

                                    Comment

                                    Related Topics

                                    Collapse

                                    Working...