Philips 37PFL4606 No Power

Collapse
X
 
  • Time
  • Show
Clear All
new posts
  • dick_barton
    Badcaps Legend
    • Aug 2015
    • 6643
    • Wales

    #41
    Re: Philips 37PFL4606 No Power

    What were the part numbers that you replaced D901 and Q902 with?
    Willing to help but I'm no expert.

    Comment

    • trunks81
      Badcaps Veteran
      • May 2020
      • 265
      • Nederland

      #42
      Re: Philips 37PFL4606 No Power

      Replaced them with these on the photo
      Attached Files

      if you find these attachements useful please consider making a small donation to the site

      Comment

      • dick_barton
        Badcaps Legend
        • Aug 2015
        • 6643
        • Wales

        #43
        Re: Philips 37PFL4606 No Power

        Replaced with identical parts as shown in circuit diagram so they are not the problem.

        Are you able to check the ESR of C915, C922, C920 & C946
        Last edited by dick_barton; 07-01-2020, 07:56 AM.
        Willing to help but I'm no expert.

        Comment

        • trunks81
          Badcaps Veteran
          • May 2020
          • 265
          • Nederland

          #44
          Re: Philips 37PFL4606 No Power

          Now iam beginning to doubt about those parts.. especially the 11N60..
          Because transistor placed now is this one

          https://sinuss.nl/componenten/halfge...-semiconductor

          And if have more faith in these ones.. but they are still on the way.

          https://www.ebay.com/itm/5-x-11N60ES...53.m2749.l2649

          Comment

          • trunks81
            Badcaps Veteran
            • May 2020
            • 265
            • Nederland

            #45
            Re: Philips 37PFL4606 No Power

            C915 = 131uf ESR 0.64 Vloss 11%
            C922 = 2341nf ESR 2.1 Vloss 1,4% soldered out of pcb
            C920 = 130uf ESR 0.70 Vloss 11%
            C946 = 46uf ESR 0.27 Vloss 1% soldered out of pcb

            C920 and C915 should be 1U 25V according to schematic strange that iam getting 131/130uf
            Last edited by trunks81; 07-01-2020, 02:44 PM.

            Comment

            • budm
              Badcaps Legend
              • Feb 2010
              • 40746
              • USA

              #46
              Re: Philips 37PFL4606 No Power

              it is not valid to check caps in-circuit due to the fact that there are other components connected to the caps.
              If you look at the schematic, you will see that C915 (1uF 25V), C920 (1uF 25V), C922 (2.2uF 25V) are connected in PARALLEL so your readings as shown below from your post do not make sense.
              C915 = 131uf ESR 0.64 Vloss 11%
              C922 = 2341nf ESR 2.1 Vloss 1,4% soldered out of pcb
              C920 = 130uf ESR 0.70 Vloss 11%

              I also wonder if PFC IC902 (FAN6961) is damaged when PFC MOSFET Q902 shorted out.
              Last edited by budm; 07-01-2020, 03:14 PM.
              Never stop learning
              Basic LCD TV and Monitor troubleshooting guides.
              http://www.badcaps.net/forum/showthr...956#post305956

              Voltage Regulator (LDO) testing:
              http://www.badcaps.net/forum/showthr...999#post300999

              Inverter testing using old CFL:
              http://www.badcaps.net/forum/showthr...er+testing+cfl

              Tear down pictures : Hit the ">" Show Albums and stories" on the left side
              http://s807.photobucket.com/user/budm/library/

              TV Factory reset codes listing:
              http://www.badcaps.net/forum/showthread.php?t=24809

              Comment

              • dick_barton
                Badcaps Legend
                • Aug 2015
                • 6643
                • Wales

                #47
                Re: Philips 37PFL4606 No Power

                Looking at the back of the circuit board in post #1 it looks like IC905 and ZD907 have been replaced. What else do you know has been replaced?
                Willing to help but I'm no expert.

                Comment

                • trunks81
                  Badcaps Veteran
                  • May 2020
                  • 265
                  • Nederland

                  #48
                  Re: Philips 37PFL4606 No Power

                  Ordered FAN6961 on ebay for sure..

                  I did solder out the normal caps and the smd not so the reading from those two should be good.

                  I replaced IC905 and ZD907 for to be sure it wasnt the fault, Also i swapped IC902 from an donor board and IC901 replaced with an new one
                  Last edited by trunks81; 07-01-2020, 03:51 PM.

                  Comment

                  • budm
                    Badcaps Legend
                    • Feb 2010
                    • 40746
                    • USA

                    #49
                    Re: Philips 37PFL4606 No Power

                    Again, the readings you show for C915, C920 do not make sense, they are 1uF caps so how can they be good if they show 130 uF?
                    Never stop learning
                    Basic LCD TV and Monitor troubleshooting guides.
                    http://www.badcaps.net/forum/showthr...956#post305956

                    Voltage Regulator (LDO) testing:
                    http://www.badcaps.net/forum/showthr...999#post300999

                    Inverter testing using old CFL:
                    http://www.badcaps.net/forum/showthr...er+testing+cfl

                    Tear down pictures : Hit the ">" Show Albums and stories" on the left side
                    http://s807.photobucket.com/user/budm/library/

                    TV Factory reset codes listing:
                    http://www.badcaps.net/forum/showthread.php?t=24809

                    Comment

                    • trunks81
                      Badcaps Veteran
                      • May 2020
                      • 265
                      • Nederland

                      #50
                      Re: Philips 37PFL4606 No Power

                      Sorry i was talking about these two

                      C922 = 2341nf ESR 2.1 Vloss 1,4% soldered out of pcb
                      C946 = 46uf ESR 0.27 Vloss 1% soldered out of pcb

                      Where on the net can i find 603 1u 25V Caps

                      Comment

                      • trunks81
                        Badcaps Veteran
                        • May 2020
                        • 265
                        • Nederland

                        #51
                        Re: Philips 37PFL4606 No Power

                        Hello

                        So more news got back the board from repair.. and they replaced again IC905

                        Main difference now is that i have 13VDC on the 24V so not repaired at all

                        Comment

                        • dick_barton
                          Badcaps Legend
                          • Aug 2015
                          • 6643
                          • Wales

                          #52
                          Re: Philips 37PFL4606 No Power

                          Is that with the mainboard disconnected from the power supply and +5VSB connected to S/B using a 1K resistor

                          Edit so do you have +5VSB, +12V and +24V (but is currently at 13V)
                          Last edited by dick_barton; 07-07-2020, 10:42 AM.
                          Willing to help but I'm no expert.

                          Comment

                          • trunks81
                            Badcaps Veteran
                            • May 2020
                            • 265
                            • Nederland

                            #53
                            Re: Philips 37PFL4606 No Power

                            Hello that is +5VSB connected to S/B with an 1K resistor, Also on C907 still got 314VDC
                            Last edited by trunks81; 07-07-2020, 10:44 AM.

                            Comment

                            • dick_barton
                              Badcaps Legend
                              • Aug 2015
                              • 6643
                              • Wales

                              #54
                              Re: Philips 37PFL4606 No Power

                              It looks like the power supply needs to be returned as not repaired.

                              Edit.
                              Have you used your meter set to ohms to ensure that you have selected both the +5VSB and the S/B pins?
                              Last edited by dick_barton; 07-07-2020, 12:38 PM.
                              Willing to help but I'm no expert.

                              Comment

                              • trunks81
                                Badcaps Veteran
                                • May 2020
                                • 265
                                • Nederland

                                #55
                                Re: Philips 37PFL4606 No Power

                                problem is repairman claims its repaired and doesnt want to to something about it

                                Comment

                                • trunks81
                                  Badcaps Veteran
                                  • May 2020
                                  • 265
                                  • Nederland

                                  #56
                                  Re: Philips 37PFL4606 No Power

                                  He showed me working pictures of the mainboard.. so i dont get i any more!

                                  Comment

                                  • trunks81
                                    Badcaps Veteran
                                    • May 2020
                                    • 265
                                    • Nederland

                                    #57
                                    Re: Philips 37PFL4606 No Power

                                    Oke got i back a couple a days ago and it is working,,
                                    He claims that he did notting the last time..

                                    Only i whas so stupid i tought this power supply was the same as the 47 inch,
                                    So i swapped out T803 from the 47 inch board onto the 37 inch board.
                                    Result is that doesnt work !
                                    Only now the 37 inch is up and running only the backlight flickers alot !!

                                    https://photos.app.goo.gl/RWn9BhLw6h7vR3Br8

                                    Comment

                                    • trunks81
                                      Badcaps Veteran
                                      • May 2020
                                      • 265
                                      • Nederland

                                      #58
                                      Re: Philips 37PFL4606 No Power

                                      Hello

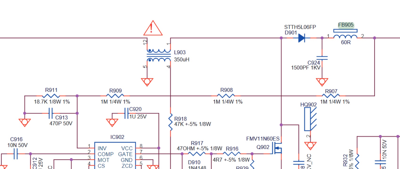
                                      iam looking at the schematics of this tv and i cant indentify the next part FB905 ?
                                      it should measure 60ohms but iam getting in and out of circuit 0.01ohm
                                      Attached Files

                                      if you find these attachements useful please consider making a small donation to the site

                                      Last edited by trunks81; 08-01-2020, 02:41 AM.

                                      Comment

                                      • dick_barton
                                        Badcaps Legend
                                        • Aug 2015
                                        • 6643
                                        • Wales

                                        #59
                                        Re: Philips 37PFL4606 No Power

                                        FBxxx is generally a reference to a ferrite bead or at least some sort of inductor. It may be what I have marked but I cannot read the silkscreen legend
                                        Attached Files

                                        if you find these attachements useful please consider making a small donation to the site

                                        Last edited by dick_barton; 08-01-2020, 03:12 AM.
                                        Willing to help but I'm no expert.

                                        Comment

                                        • trunks81
                                          Badcaps Veteran
                                          • May 2020
                                          • 265
                                          • Nederland

                                          #60
                                          Re: Philips 37PFL4606 No Power

                                          Sorry i should have marked it out.. but that is the one !!
                                          Attached Files

                                          if you find these attachements useful please consider making a small donation to the site

                                          Last edited by trunks81; 08-01-2020, 03:50 AM.

                                          Comment

                                          Related Topics

                                          Collapse

                                          • Tynan Dill
                                            Vizio e601i-A3 - Has Sound and Display, But No Backlight - Bad Power Supply Board or Bad LED Bulbs ?
                                            by Tynan Dill
                                            I was given this TV from my great uncle. He said it just wouldn't turn on one day out of nowhere, replaced the TV, and gave it to me to possibly fix and use for myself.

                                            Upon bringing it home and plugging it up, it showed a standby light.

                                            I powered it on and without a flashlight, the display showed the "V" but the lighting is very dim, but visible.

                                            The screen seems to blackout and stay black, but with a flashlight I can see the display.

                                            With my Playstation 4 connected via HDMI, and running a game I can hear sound.

                                            Assuming...
                                            11-22-2024, 01:46 PM
                                          • PantherDave
                                            Microsoft Surface Pro (5th gen) model 1796 - no power
                                            by PantherDave
                                            Hi all!

                                            I'm trying to troubleshoot a Microsoft Surface Pro (5th gen) model 1796 that won't power on. Motherboard model is M1007506-015. My priority is retrieving data, but the SSD is integrated so it looks like if I can't repair it it'll need to go to a data recovery company. I've done a little basic board repair before, but nothing this advanced until now. So please forgive my ignorance in advance. 😅

                                            I found the boardview for this laptop in the forums here, and am able to open it on my PC with FlexBV.
                                            https://www.badcaps.net/forum/troubl...-hardware-devi...
                                            05-29-2024, 02:01 PM
                                          • GLISIT
                                            Asus Probook P5440UF-XB74 power issue
                                            by GLISIT
                                            Hi all,

                                            TL;DR - this laptop is driving me nuts with the oddball power-related behaviors. Appreciate any insight you can provide!


                                            I'm experiencing a power issue on an Asus Probook P5440UF-XB74. Although I've worked with electronics and computers for decades, this is my first attempt at getting into motherboard-level component troubleshooting. Any help the community can provide is greatly appreciated!

                                            A few weeks ago I was using the laptop (on battery power) for a Zoom meeting. The battery was running very low (long meeting) but I wasn't worried about...
                                            01-16-2025, 02:29 PM
                                          • sam_sam_sam
                                            Desoldering gun station modified to use a 18 volt @ 20 amp switching power supply
                                            by sam_sam_sam
                                            I have wanting to do this project for quite sometime now and I finally found a switching power supply that will work on this desoldering gun station ZD-915 that the original switching power supply took a shit and just was not worth trying to fix it because this switching power is not quite big enough to handle the heater element and the vacuum pump

                                            One note when I tested the switching power supply and the voltage control board I noticed that this desoldering gun heat up much faster than the original switching power supply which I was really surprised by to the point that I might buy...
                                            03-31-2024, 02:12 PM
                                          • Document Archive
                                            HP Pavilion Power Pavilion Power 15-cb009nl Notebook 15 Specification for Upgrade or Repair
                                            by Document Archive
                                            This specification for the HP Pavilion Power Pavilion Power 15-cb009nl Notebook can be useful for upgrading or repairing a laptop that is not working. As a community we are working through our specifications to add valuable data like the Pavilion Power 15-cb009nl boardview and Pavilion Power 15-cb009nl schematic. Our users have donated over 1 million documents which are being added to the site. This page will be updated soon with additional information. Alternatively you can request additional help from our users directly on the relevant badcaps forum. Please note that we offer no warranties that...
                                            09-06-2024, 05:59 AM
                                          • Loading...
                                          • No more items.
                                          Working...