I have this plasma TV doesn't open and the problem is the PSU.
So to begin with:
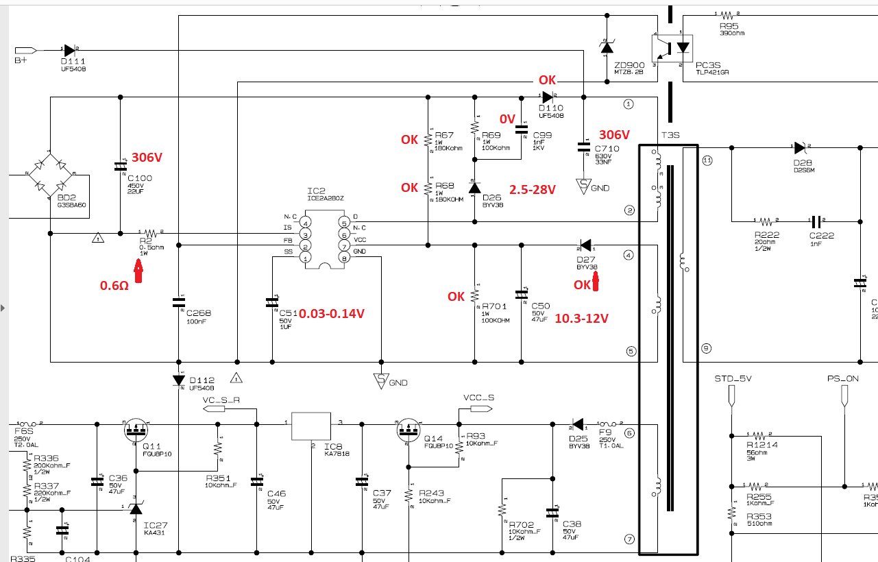
IC2 (IEC2A280) was blown up and now subtituted
C100, C710=308V
C50=10.5-12V trembling. without the IC it was 60V. Same thing at IC2 pins 7-8
C51=0.sth V
F5 fuse going to the relay was blown and replaced.
I also changed quite a lot of caps in the hot circuit because I found lots of caps exceeding ESR limits.
No diodes seem shorted nearby the chip replaced and in general I don't think there is a short, at least with a light bulb test doesn't light up at all.
A couple more odd things to me: TS1 gets 4.sth V and outputs 100V
All the rest TS get 308V same as my first caps.
Still I cannot get the relay to click and no voltages so far at the pins.
Any suggestions?
So to begin with:
IC2 (IEC2A280) was blown up and now subtituted
C100, C710=308V
C50=10.5-12V trembling. without the IC it was 60V. Same thing at IC2 pins 7-8
C51=0.sth V
F5 fuse going to the relay was blown and replaced.
I also changed quite a lot of caps in the hot circuit because I found lots of caps exceeding ESR limits.
No diodes seem shorted nearby the chip replaced and in general I don't think there is a short, at least with a light bulb test doesn't light up at all.
A couple more odd things to me: TS1 gets 4.sth V and outputs 100V
All the rest TS get 308V same as my first caps.
Still I cannot get the relay to click and no voltages so far at the pins.
Any suggestions?

Comment