Sharp LC-60SQ15U TV DPS-167CP - No power

Collapse
X
 
  • Time
  • Show
Clear All
new posts
  • R_J
    Badcaps Legend
    • Jun 2012
    • 9610
    • Canada

    #81
    Re: Sharp LC-60SQ15U TV DPS-167CP - No power

    Originally posted by romasik
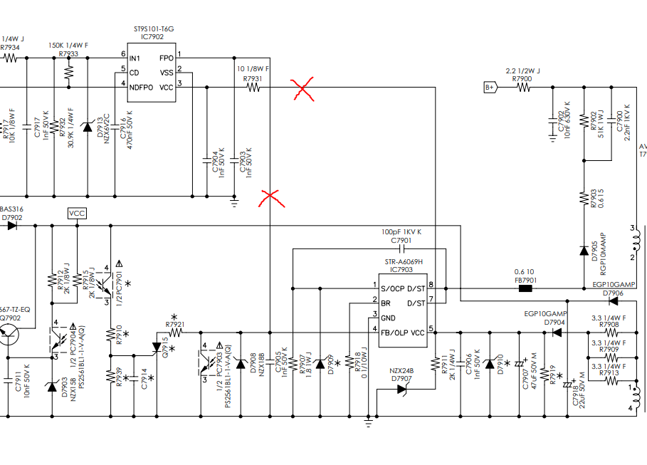
    transformer T7901 ? Why 4,5 ?
    WHY? because if that feedback winding is open circuit you will not get the boosted vcc voltage to make the ic work.
    Look at the schematic, It's pins for this winding are 1&4, on your board they are 5&4, pin 4 is ground, pin 5 connects to D7906 and the 3 parallel resistors

    Comment

    • romasik
      Senior Member
      • May 2022
      • 56
      • Ukraine

      #82
      Re: Sharp LC-60SQ15U TV DPS-167CP - No power

      [QUOTE=R_J;1134903]Check the transformer winding between pins 4 and 5, it should be almost 0Ω, then check the resistors R7908,R7909,R7913, if they are good, check the diode D7904, also check the zener diode D7909

      7909 not prsent on my board . R7908,R7909,R7913,D7904 checked all ok. but if 4,5 on transformer T7901 then his open.

      Comment

      • romasik
        Senior Member
        • May 2022
        • 56
        • Ukraine

        #83
        Re: Sharp LC-60SQ15U TV DPS-167CP - No power

        Originally posted by R_J
        WHY? because if that feedback winding is open circuit you will not get the boosted vcc voltage to make the ic work.
        Look at the schematic, It's pins for this winding are 1&4, on your board they are 5&4, pin 4 is ground, pin 5 connects to D7906 and the 3 parallel resistors
        No the transformer is connected as in the schematic.

        Comment

        • R_J
          Badcaps Legend
          • Jun 2012
          • 9610
          • Canada

          #84
          Re: Sharp LC-60SQ15U TV DPS-167CP - No power

          .
          Last edited by R_J; 05-20-2022, 03:56 PM.

          Comment

          • R_J
            Badcaps Legend
            • Jun 2012
            • 9610
            • Canada

            #85
            Re: Sharp LC-60SQ15U TV DPS-167CP - No power

            Originally posted by romasik
            No the transformer is connected as in the schematic.
            Your board is different from the DPS-167CP I was using Your board is a DPS-162KP, I was going by the original post title
            Last edited by R_J; 05-20-2022, 03:58 PM.

            Comment

            • romasik
              Senior Member
              • May 2022
              • 56
              • Ukraine

              #86
              Re: Sharp LC-60SQ15U TV DPS-167CP - No power





              Attached Files

              Comment

              • romasik
                Senior Member
                • May 2022
                • 56
                • Ukraine

                #87
                Re: Sharp LC-60SQ15U TV DPS-167CP - No power

                Originally posted by R_J
                Your board is different from the DPS-167CP I was using Your board is a DPS-162KP
                I know I wrote about it at the beginning

                Comment

                • romasik
                  Senior Member
                  • May 2022
                  • 56
                  • Ukraine

                  #88
                  Re: Sharp LC-60SQ15U TV DPS-167CP - No power

                  So which pin on T7901transformer to check? may be 1,4 ?

                  Comment

                  • R_J
                    Badcaps Legend
                    • Jun 2012
                    • 9610
                    • Canada

                    #89
                    Re: Sharp LC-60SQ15U TV DPS-167CP - No power

                    Yes, check pins 1 & 4
                    The vcc voltage is initially supplied by the ic's internal startup cell which is bout 9volts, that part of the ic is working. When the power is first applied the internal mosfet should pulse the primary of T7901, this will induce voltage in the secondary winding and also the feedback winding, This will charge C7907 above 15 volts and the ic will stay operating, However the secondary voltage (5V) from D7950 must be regulated, so the optocoupler is used to control this voltage. The fact this feedback voltage is 40mV it is shutting down the ic.

                    Comment

                    • romasik
                      Senior Member
                      • May 2022
                      • 56
                      • Ukraine

                      #90
                      Re: Sharp LC-60SQ15U TV DPS-167CP - No power

                      on my T7901 1,4 - 0,5ohm, 2,3 - 3 ohm , 5,7 - 0,2 ohm

                      Comment

                      • R_J
                        Badcaps Legend
                        • Jun 2012
                        • 9610
                        • Canada

                        #91
                        Re: Sharp LC-60SQ15U TV DPS-167CP - No power

                        Originally posted by romasik
                        on my T7901 1,4 - 0,5ohm, 2,3 - 3 ohm , 5,7 - 0,2 ohm
                        Yes it is good

                        Comment

                        • dskall
                          Badcaps Legend
                          • Oct 2016
                          • 2905
                          • usa

                          #92
                          Re: Sharp LC-60SQ15U TV DPS-167CP - No power

                          Originally posted by romasik
                          R7900 is ok, I am writing about C7900
                          You say things are good. Most fixed their problem with just a couple of component changes. How do we know you didn't replace a 2.2ohm with a 220 ohm?
                          I assume no responsibility for any stupid suggestions I might post.

                          Comment

                          • romasik
                            Senior Member
                            • May 2022
                            • 56
                            • Ukraine

                            #93
                            Re: Sharp LC-60SQ15U TV DPS-167CP - No power

                            Originally posted by dskall
                            You say things are good. Most fixed their problem with just a couple of component changes. How do we know you didn't replace a 2.2ohm with a 220 ohm?
                            2.2 ohm red red gold gold
                            Attached Files

                            Comment

                            • romasik
                              Senior Member
                              • May 2022
                              • 56
                              • Ukraine

                              #94
                              Re: Sharp LC-60SQ15U TV DPS-167CP - No power

                              Originally posted by R_J
                              If these are all good, Disconnect D7908 and pins 3&4 of the optocoupler PC7903 and see if the voltage on pin 4 of ic7903 comes up to about 7 volts. If it does not, I suspect the ic is bad.
                              PC7903, PC7904 i desordered for check . PC7904 need soldered back? Disconnect D7908 and power on board for check 3,4 pin on ic7903 ?

                              Comment

                              • R_J
                                Badcaps Legend
                                • Jun 2012
                                • 9610
                                • Canada

                                #95
                                Re: Sharp LC-60SQ15U TV DPS-167CP - No power

                                PC7904 is used to turn on Q7902 to supply vcc_on so it can be left out of circuit for now.
                                If you also remove pc7903 and D7908, pin 4 of ic7903 should be about 7volts, If it does not come up, try isolating just pin4 from the circuit trace, this will eliminate any other component on that line as well.

                                Comment

                                • Diah
                                  Badcaps Legend
                                  • Feb 2013
                                  • 6500
                                  • Germany

                                  #96
                                  Re: Sharp LC-60SQ15U TV DPS-167CP - No power

                                  finally i saw now he post photos on his PCB.. i were wondering how other write parts No. and there was different model threats..
                                  any way.. you don't have 5 V STB and PFC remain not active..
                                  how are you testing. i cant find you wrote about.. where are the signal we are going to let PFC go high ?? this is not only Hot area work.. its cold area too.. beside i can see your soldering work the most worst i can see.. each part you took it out. you need to recheck the green line print chart 1000000000% you did break the line

                                  Comment

                                  • lotas
                                    Badcaps Legend
                                    • Jan 2016
                                    • 4809
                                    • Russia

                                    #97
                                    Re: Sharp LC-60SQ15U TV DPS-167CP - No power

                                    Remove this supervisor IC7902, it sometimes brings problems with starting (the power supply works without it).
                                    Attached Files

                                    Comment

                                    • romasik
                                      Senior Member
                                      • May 2022
                                      • 56
                                      • Ukraine

                                      #98
                                      Re: Sharp LC-60SQ15U TV DPS-167CP - No power

                                      Originally posted by R_J
                                      PC7904 is used to turn on Q7902 to supply vcc_on so it can be left out of circuit for now.
                                      If you also remove pc7903 and D7908, pin 4 of ic7903 should be about 7volts, If it does not come up, try isolating just pin4 from the circuit trace, this will eliminate any other component on that line as well.
                                      I check without pin 4 0V, I bought another a6069h today and soldered it in, but nothing has changed on 4 pin 45mV on pin 5 9,5V
                                      Last edited by romasik; 05-21-2022, 08:15 AM.

                                      Comment

                                      • romasik
                                        Senior Member
                                        • May 2022
                                        • 56
                                        • Ukraine

                                        #99
                                        Re: Sharp LC-60SQ15U TV DPS-167CP - No power

                                        Originally posted by lotas
                                        Remove this supervisor IC7902, it sometimes brings problems with starting (the power supply works without it).
                                        Possible unsolder resistor on pin Vcc for off power supervisor? It's enough?

                                        Comment

                                        • lotas
                                          Badcaps Legend
                                          • Jan 2016
                                          • 4809
                                          • Russia

                                          #100
                                          Re: Sharp LC-60SQ15U TV DPS-167CP - No power

                                          Try like this.
                                          Attached Files

                                          Comment

                                          Related Topics

                                          Collapse

                                          Working...