Panasonic TH-42PY85PA 10 blinks

Collapse
X
 
  • Time
  • Show
Clear All
new posts
  • Hombre
    Badcaps Veteran
    • Jul 2013
    • 231
    • Croatia

    #1

    Panasonic TH-42PY85PA 10 blinks

    Hi guys

    I have problem with this set. It is almost the same tv as US version TH-42PZ85.
    It has 10 blinks code. This are the things that i tried so far:
    -recaped (1uF) MC301 and M201 on P board - ETX2MM702 - still 10 blinks
    -checked all voltages as suggested in TM for 42pz85, everything is ok - 15V, Vd, Vsus, 5Vstb...
    -IC's 5400 and 5401 are producing 5V and 9V as they should
    -tested 30V for tuner - ok
    -tried to disconect everything except A6 and A7 connectors - i got white screen, panel is ok
    -disconnected A6 and A7 - green leds on SC and SS boards are on
    -tried disconnecting K, GS and GH board - still 10 blinks

    So voltages seem fine, there is 5, 9 and 30V but Q5522 is still sending SOS signal to shutdown the power

    I really don't know what next to check, please help


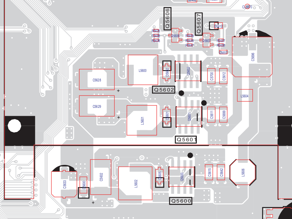
    And one more question. On P board there is a diode D504 as seen on picture. The thing is that i can't measure it with DMM as regular diode - it is open (doesn't conduct in either way - i have unsoldered one side from pcb to test it). Is that because it consists of 2 diodes (one regular and one zener) or is it faulty? I am asking because i don't know, please don't be harsh (in SM description for D504 is "power clamper")

    Last edited by Hombre; 07-22-2013, 01:48 PM. Reason: Picture upload trouble xD
  • tom66
    EVs Rule
    • Apr 2011
    • 32560
    • UK

    #2
    Re: Panasonic TH-42PY85PA 10 blinks

    Carefully inspect the SD card slot for debris, coins, other kids' stuff -- several users have had this issue.
    Please do not PM me with questions! Questions via PM will not be answered. Post on the forums instead!
    For service manual, schematic, boardview (board view), datasheet, cad - use our search.

    Comment

    • Hombre
      Badcaps Veteran
      • Jul 2013
      • 231
      • Croatia

      #3
      Re: Panasonic TH-42PY85PA 10 blinks

      Unfortunately nothing is stuck in SD card slot
      Also eliminated it by disconnecting A52 from A board - 10 blinks present

      I will try to inspect 3.3V a bit more

      Comment

      • R_J
        Badcaps Legend
        • Jun 2012
        • 9624
        • Canada

        #4
        Re: Panasonic TH-42PY85PA 10 blinks

        I just did a th-42px75u that had pennys in the sd slot, It gave 13 blinks
        If I remember I did have a Panasonic once that gave 10 blinks and I thought it was the power supply, turned out to be bad (shorted) chip on ribbon from c board to panel.
        Last edited by R_J; 07-22-2013, 10:08 PM.

        Comment

        • Hombre
          Badcaps Veteran
          • Jul 2013
          • 231
          • Croatia

          #5
          Re: Panasonic TH-42PY85PA 10 blinks

          Ok, made some progress

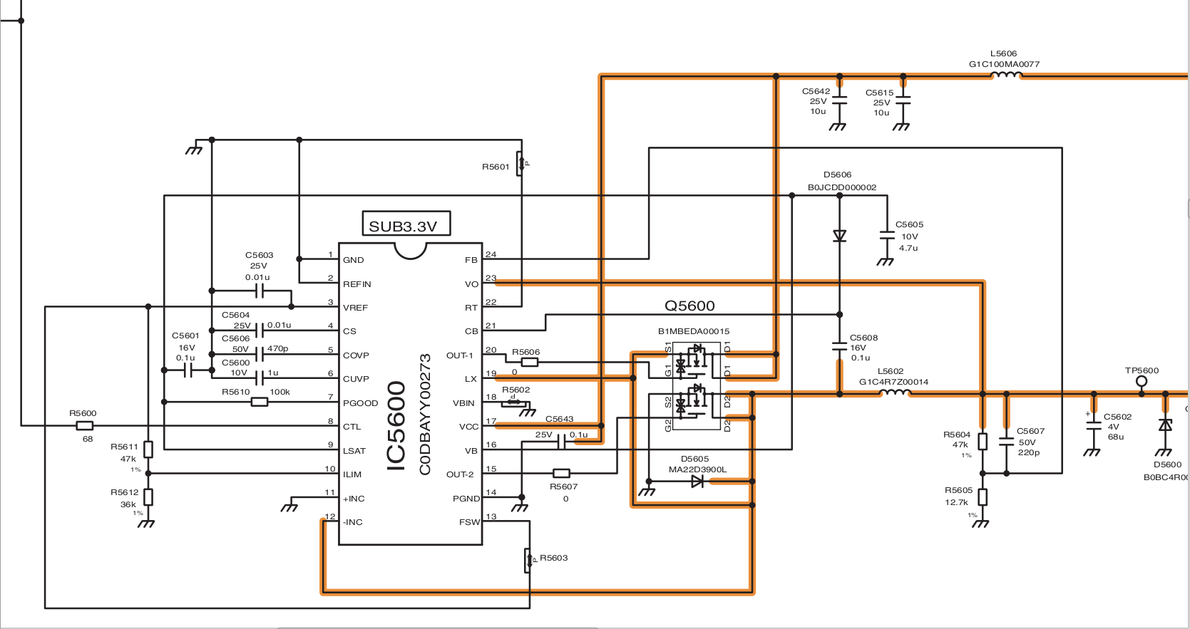
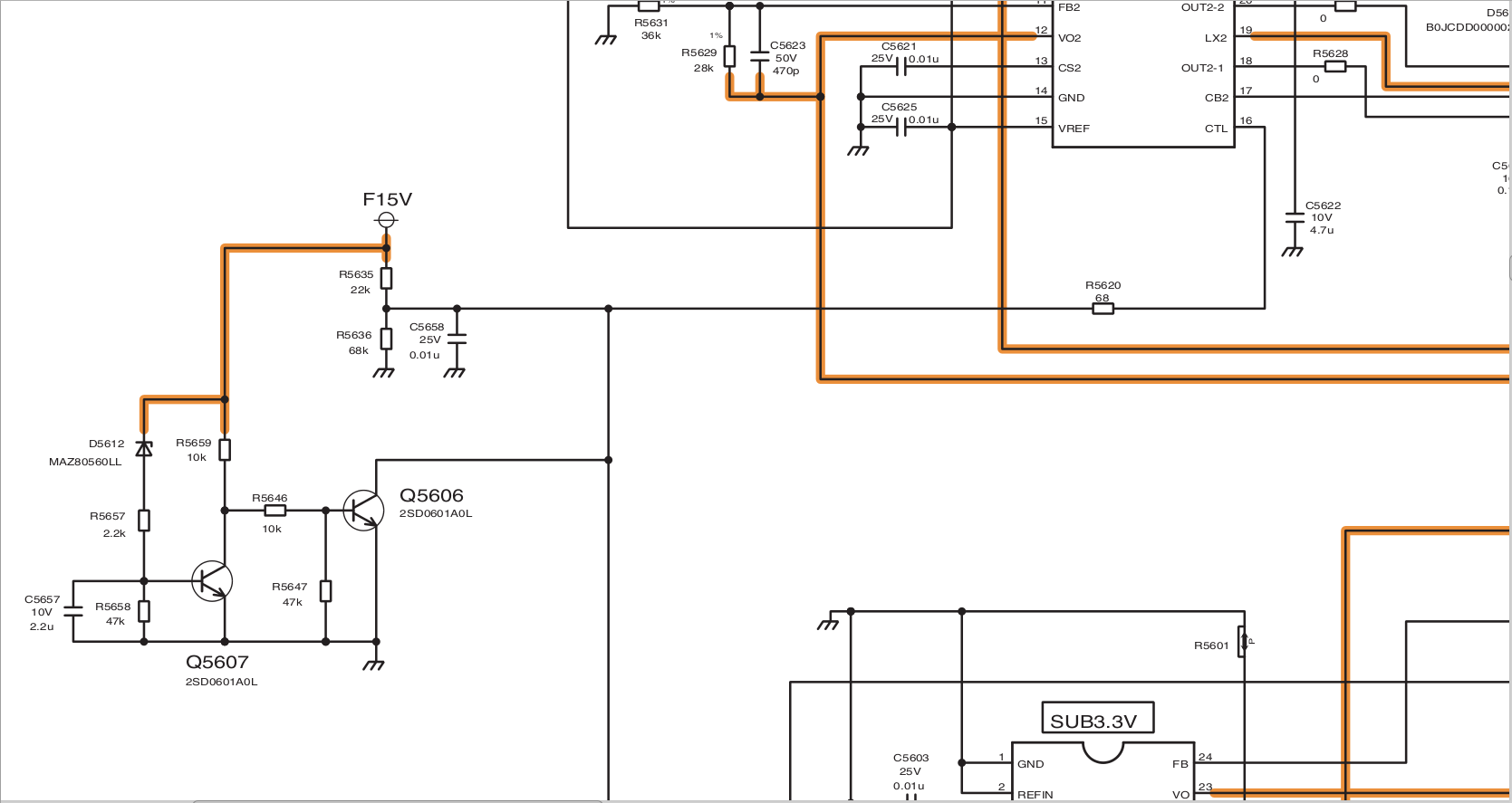
          The fuse PA5600 on A board ( TNHPH0712 ) that is on 15V supply line for IC5600 and IC5601 is blown.
          IC5600 is for 3.3V and IC5601 for 1.2V and 1.8V lines.
          15V supply line (after the fuse) is shorted.
          3.3V - gnd measures around 510 ohms just like 1.2V-gnd; 1.8V-gnd is around 330 ohms - i believe that is ok- they aren't shorted?
          Q5607 measures open (0ne side only) but i really can't see how would that affect 15v line to get shorted to gnd, am i right?
          Any suggestion what to check, measured all diodes in that circuit but they seam ok


          thx
          Attached Files

          if you find these attachements useful please consider making a small donation to the site

          Comment

          • Hombre
            Badcaps Veteran
            • Jul 2013
            • 231
            • Croatia

            #6
            Re: Panasonic TH-42PY85PA 10 blinks

            Ok guys, TV is on and running

            Small ceramic capacitor C5612 was shorted and that burned fuse PA5600 on 15V line.

            Repair cost under $2

            I have another patient (Sony KDL-37p3000), but he deserve another topic

            Thank you!

            Comment

            • tom66
              EVs Rule
              • Apr 2011
              • 32560
              • UK

              #7
              Re: Panasonic TH-42PY85PA 10 blinks

              Glad to hear it's fixed! One good way to trace a short out is to apply 15V using a lab supply, current limited to around 1 amp. Then freeze spray parts of the board. The shorted component will get hot, melting the freeze spray, allowing you to easily locate it.
              Please do not PM me with questions! Questions via PM will not be answered. Post on the forums instead!
              For service manual, schematic, boardview (board view), datasheet, cad - use our search.

              Comment

              Related Topics

              Collapse

              • Andre Gilbert
                Panasonic TC-P55ST50 8 blinks then no blinks
                by Andre Gilbert
                Hello! yes I know there is already lots of information about this issue. I have a Panasonic TC-P55ST50 that originally displayed an 8-blink error code. Following the troubleshooting flowchart, I ended up replacing the SS board. However, even after replacing it, the issue persists. The TV turns on and stays on without displaying an image, and continuity is confirmed on all connectors. What am I missing here🤔?
                Ok Im a mechanical engineer ...but I thought I was able to follow a rather simple flowchart for electric troubleshooting 😂.

                TV Model: Panasonic TC-P55ST50
                ...
                11-20-2024, 08:52 PM
              • Biruslapio
                Panasonic P58V11B 8 and 12 blinks error "fix"
                by Biruslapio
                Bought this TV used not working, panel flashed briefly on power up and it was blinking 8 times, a quick look on SS board revealed a common fault on the 3uF 250V capacitors, C201 to C205 (C1620X in the service manual), the solder joints were all cracked, C201 and C205 pins were darkened and some sparking had occurred on them, C201 was split open and clearly overheated in its last hours, replaced that one and resoldered the others, 8 blinks fixed.

                Also the previous owner broke the antenna connector by taking the TV out of the wall mount forgetting to unplug it, I desoldered the tuner...
                04-13-2021, 07:13 AM
              • jm1234
                Panasonic plasma TX-P42ST50 - 6 blinks
                by jm1234
                Hi,
                anyone able to provide the service manual for old plasma Panasonic TX-P42ST50E?
                It turns off almost immediately (0~5 seconds after pressing the on/off button) and starts flashing the red diode 6 times.
                I disconnected the left-hand side board (SC?, both the ribbon cable and the power cable to it) and also another ribbon going to bottom left board. Then the led signal is 8 flashes. According to service guide to another Panasonic plasma it would mean the left-hand side board is faulty. But I'm not sure it 100% applies to my model.
                I checked that board for any obvious faults...
                05-22-2024, 06:59 AM
              • Alicat
                Panasonic Plasma TH-50PZ85U No screen No blinks on red power light
                by Alicat
                Hello,

                Stopped by this site trying to fix my parents Panasonic Plasma TV.

                Model number is TH-50PZ85U

                Power comes on and the red power light stays on solid.

                Did a few checks like hold the power button on for 60 seconds, hold the - Volume while holding the menu button, no luck, still@ blank grey screen as the screen lights up very vague.

                I also hear a few clicks.

                I also think my parents said there was a thunderstorm and the TV failed after that.

                Section 6 in the service manual talks about power and no screen,...
                10-30-2024, 10:09 AM
              • CrewmanRedShirt
                Looking for assistance troubleshooting a Panasonic TC-P65ZT60 with 3 LED Fast Blinks
                by CrewmanRedShirt
                Hello all,
                As the title states, I followed the troubleshooting guide located here: https://www.manualslib.com/manual/23...page=53#manual, which concluded the 'A' board needs to be replaced. Looking around the net and eBay, I see that there are repair services for the board (TNPH1043UE? Not sure if it is a 'UE' as the suffix grid does not appear marked). What additional troubleshooting can be performed to ensure 1) this board is the problem and 2) since there are repair services, what are they fixing on the board?) I expected 3.3V not to be available anywhere...
                07-13-2024, 11:02 AM
              • Loading...
              • No more items.
              Working...