LG 47LM960V , No sound

Collapse
X
 
  • Time
  • Show
Clear All
new posts
  • HristoM
    New Member
    • Jun 2023
    • 4
    • Bulgaria

    #1

    LG 47LM960V , No sound

    Hello!

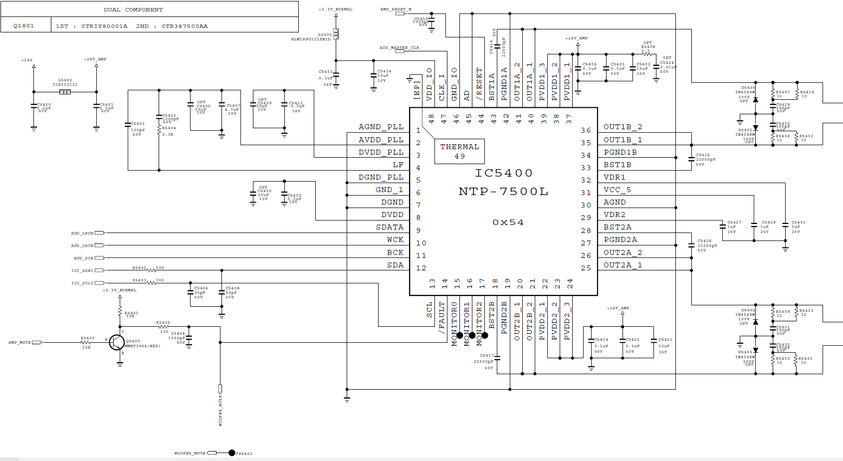
    The speakers produce no sound except for some very silent static. The tv has a subwoofer that works, but after a while just goes silent, restarting the tv turns the subwoofer back on. Ive changed 3 ICs (NTP-7500L) as well as measured output voltages(12v DC - half the supply voltage) , Power supply voltages(24v DC) the 3.3v normal is also there. Using an external amp i can hear the audio in(lots of static in it however). the only things left are the amp_reset and amp_master_clk which all come from the microcomp(R5F100GEAFB). The headphone jack also works. i hope someone has had a similar problem.

    Im attaching the Service manual and a picture of the IC

    Thanks in advance!
    Attached Files

    if you find these attachements useful please consider making a small donation to the site

  • lotas
    Badcaps Legend
    • Jan 2016
    • 4905
    • Russia

    #2
    Re: LG 47LM960V , No sound

    Check the mute signal, the transistor and capacitor are not shorted.
    Attached Files

    if you find these attachements useful please consider making a small donation to the site

    Comment

    • nomoresonys
      Badcaps Legend
      • Jan 2013
      • 12323
      • U.S.

      #3
      Re: LG 47LM960V , No sound

      Something that sometimes works, plug in and out the headphone jack several times, just something to try.

      Comment

      • HristoM
        New Member
        • Jun 2023
        • 4
        • Bulgaria

        #4
        Re: LG 47LM960V , No sound

        Originally posted by lotas
        Check the mute signal, the transistor and capacitor are not shorted.
        Checked the input signals with an osciloscope- they look alright. sda and scl as well as the aud_master_clk seem unreadable. The transistor and capacitor are alright, checked the same cap on the subwoofer amp- all good. The 3.3v are coming to the fault pin , but what worries me is they are 3.2 not 3.3v. Usually this doesent matter but i read somewhere that its okay to be 3.4 not 3.2. Tried plugging and unplugging the aux- didnt help. Reset the audio master settings-still nothing. The IC gets hot, meaning it does work, so at this point im narrowing it down to the MICOM microprocessor having a communication problem with the amp.

        Comment

        • HristoM
          New Member
          • Jun 2023
          • 4
          • Bulgaria

          #5
          Re: LG 47LM960V , No sound

          Originally posted by HristoM
          Hello!

          The speakers produce no sound except for some very silent static. The tv has a subwoofer that works, but after a while just goes silent, restarting the tv turns the subwoofer back on. Ive changed 3 ICs (NTP-7500L) as well as measured output voltages(12v DC - half the supply voltage) , Power supply voltages(24v DC) the 3.3v normal is also there. Using an external amp i can hear the audio in(lots of static in it however). the only things left are the amp_reset and amp_master_clk which all come from the microcomp(R5F100GEAFB). The headphone jack also works. i hope someone has had a similar problem.

          Im attaching the Service manual and a picture of the IC

          Thanks in advance!
          UPDATE: After tinkering around the transistor for amp_mute, the sound came back leading me to believe the problem might be a faulty transistor as disconnecting the collector of the transistor seems to have fixed the problem. Either that or a bad solder joint somewhere around it.

          Comment

          • lotas
            Badcaps Legend
            • Jan 2016
            • 4905
            • Russia

            #6
            Re: LG 47LM960V , No sound

            Most likely it's not soldering, but there may be a leak in the transistor junction.

            Comment

            • Davi.p
              Hobbist Tech
              • Sep 2009
              • 4541
              • Italy - Milan

              #7
              Re: LG 47LM960V , No sound

              That tv chassiss suffer from bad cpu solderings, if you buy a special long nose "clack" plier, sorry i know only italian name "pinza a scatto" you can test it carefully..

              Comment

              • SERKAN BİLEN
                New Member
                • Oct 2023
                • 1
                • TÜRKİYE

                #8
                https://youtu.be/Yy4-tYnP4i4?si=ST7dXp7aGGB-VOAi

                Comment

                Related Topics

                Collapse

                • redoxy
                  NHT SW10 Subwoofer no sound
                  by redoxy
                  Unit was working then one day no sound with the unit humming when the power switch is in the off position. When I move the switch to the Auto or ON position, nothing happens, the humming stops but no sign of life (power LED was off). I opened the amplifier and noticed one of the main power 6800uF capacitors was bulging. I replaced both 6800uF capacitors and also replace the large resistors (R41 and R140) since they looked burned. The humming when power switch is in the off position was still present but the unit will power on now. Tried connecting signal to it but then no sound. When I move the...
                  06-22-2023, 02:01 PM
                • LEECH666
                  Grundig Vision 9 37 9880 T USB (Chassis SR) TV Repair Help - Distorted Subwoofer Sound and overall weird sound waveforms
                  by LEECH666
                  Good day ladies and gentleman!

                  I am currently trying to repair a Grundig Vision 9 37 9880 T USB LCD TV for a friend that has a weird audio problem. Basically everything works fine except for the heavily distorted sound when the Subwoofer module is connected and there is a buzzing sound coming from the PSU PCB.

                  This seems to be a rather rare TV so there is not much prior on topic help to be found however a service manual is available at the usual sources (Electro Tanya i.e.).

                  I think the PSU buzzing comes from one of the coils near the bridge rectifier but...
                  01-19-2024, 05:46 PM
                • salah11
                  No Ringer Sound in Intercom outdoor panel (Voice Communication Works)
                  by salah11
                  Hello everyone,
                  I have a persistent issue with a commercial intercom system (likely made in Turkey, based on the unit). Voice communication (audio) works perfectly, but the outdoor panel did not return the ring when the call button is pressed.
                  Whell the system consists of three main circuit boards (see attached photos):
                  A. Board 1: Power Supply / Ringer Generator (White Board) with LS1240A, BD442 and BD140 Power transistors for ring amplification.
                  B. Board 2: Handset (Indoor Unit) Role: Contains the microphone, the speaker/baffle, the manual hook switch, and the open-door...
                  11-21-2025, 01:08 PM
                • Comp_Pro
                  Macbook Air 820-00165 Static Chime Sound
                  by Comp_Pro
                  Hello all,

                  I have a weird issue to solve here. This macbook air came in showing a black screen even though the backlight was lit. The display was not the issue as I tried another known good display. Upon trying to restart it, sometimes it boots up but freezes at the login page. More commonly however, the macbook will give the chime sound but then get stuck repeating the sound. The first chime sound is normal but the subsequent chimes sounds are crackly. Voltages seem normal, no liquid damage. I did find a blotch of something near one of the crystals on the other side of the CPU...
                  11-02-2023, 03:23 PM
                • diggitt
                  Radio, no stations, quiet static sound
                  by diggitt
                  Hi,
                  I am repairing a DeWalt DC011 radio. I found that the secondary coil of the transformer had gone open circuit and the amplifier ic had shorted. I have replaced both but I can’t tune it in to a station and the static is very quiet. Any help is greatly appreciated. Thank you
                  04-14-2025, 05:06 AM
                • Loading...
                • No more items.
                Working...